electro-music.com   Dedicated to experimental electro-acoustic
and electronic music
 
    Front Page  |  Radio
 |  Media  |  Forum  |  Wiki  |  Links
Forum with support of Syndicator RSS
 FAQFAQ   CalendarCalendar   SearchSearch   MemberlistMemberlist   UsergroupsUsergroups   LinksLinks
 RegisterRegister   ProfileProfile   Log in to check your private messagesLog in to check your private messages   Log inLog in  Chat RoomChat Room 
 Forum index » DIY Hardware and Software
Experimental Hardware Neurons
Post new topic   Reply to topic Moderators: jksuperstar, Scott Stites, Uncle Krunkus
Page 1 of 1 [3 Posts]
View unread posts
View new posts in the last week
Mark the topic unread :: View previous topic :: View next topic
Author Message
vladosh



Joined: Aug 02, 2010
Posts: 679
Location: macedonia
Audio files: 51

PostPosted: Wed Nov 15, 2017 8:36 am    Post subject: Experimental Hardware Neurons
Subject description: keep getting hot
Reply with quote  Mark this post and the followings unread

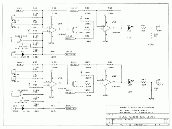
i just finished these 2 pcb's for this module ,it was on Grant Richter's page before it shut down now the schematics can be found at wayback machine ,i just finished it and it makes me wonder what can be wrong ,the pcb's are double checked ,the wiring is hell ... but i am bit confused with the start/stop switch so that's why i hope if someone can share their thought if it is correct in the original schematic ,i'm bit confused with this manr part of the switch ,(from the first schematic) the first LM3900 keeps getting hot, i thought it was a short circuit but it seems it's something else ,when i turn on (or off) the switch - that is when the LM3900 get's hot and eventually fails ,i really hoped to make this ,here is the files for the module ,any ideas what am i doing wrong ? ,thanks


Neuronsch1.gif
 Description:
 Filesize:  71.51 KB
 Viewed:  289 Time(s)
This image has been reduced to fit the page. Click on it to enlarge.

Neuronsch1.gif



Neuronsch2.gif
 Description:
 Filesize:  116.32 KB
 Viewed:  274 Time(s)
This image has been reduced to fit the page. Click on it to enlarge.

Neuronsch2.gif



Neuronsch3.gif
 Description:
 Filesize:  47.47 KB
 Viewed:  265 Time(s)
This image has been reduced to fit the page. Click on it to enlarge.

Neuronsch3.gif



PatGen2.gif
 Description:
 Filesize:  36.44 KB
 Viewed:  270 Time(s)
This image has been reduced to fit the page. Click on it to enlarge.

PatGen2.gif



NeuroParts.jpg
 Description:
 Filesize:  1.06 MB
 Viewed:  260 Time(s)
This image has been reduced to fit the page. Click on it to enlarge.

NeuroParts.jpg



_________________
http://synthacks.blogspot.com/ шематикс

Last edited by vladosh on Wed Nov 15, 2017 8:48 am; edited 1 time in total
Back to top
View user's profile Send private message
vladosh



Joined: Aug 02, 2010
Posts: 679
Location: macedonia
Audio files: 51

PostPosted: Wed Nov 15, 2017 8:37 am    Post subject: Reply with quote  Mark this post and the followings unread

here is the pattern generator and divider


DIVIDERPATTERNSPARTS.jpg
 Description:
 Filesize:  708.52 KB
 Viewed:  253 Time(s)
This image has been reduced to fit the page. Click on it to enlarge.

DIVIDERPATTERNSPARTS.jpg



_________________
http://synthacks.blogspot.com/ шематикс
Back to top
View user's profile Send private message
vladosh



Joined: Aug 02, 2010
Posts: 679
Location: macedonia
Audio files: 51

PostPosted: Wed Nov 15, 2017 9:33 am    Post subject: Reply with quote  Mark this post and the followings unread

i just missed this 100pF capacitor ,now it's working , but the switch orientation on the schematic is wrong for sure ,it burned another LM3900
_________________
http://synthacks.blogspot.com/ шематикс
Back to top
View user's profile Send private message
Display posts from previous:   
Post new topic   Reply to topic Moderators: jksuperstar, Scott Stites, Uncle Krunkus
Page 1 of 1 [3 Posts]
View unread posts
View new posts in the last week
Mark the topic unread :: View previous topic :: View next topic
 Forum index » DIY Hardware and Software
Jump to:  

You cannot post new topics in this forum
You cannot reply to topics in this forum
You cannot edit your posts in this forum
You cannot delete your posts in this forum
You cannot vote in polls in this forum
You cannot attach files in this forum
You can download files in this forum


Forum with support of Syndicator RSS
Powered by phpBB © 2001, 2005 phpBB Group
Copyright © 2003 through 2009 by electro-music.com - Conditions Of Use