| Author |
Message |
lorencz
Joined: Oct 04, 2015 Posts: 18 Location: Detroit
Audio files: 2
|
Posted: Fri Dec 11, 2015 2:04 pm Post subject:
I did it! I designed an oscillator! |
 |
|
Thanks to everyone who posted helpful hints on my previous threads! I don't have any background in electronics, I'm an art-school dropout, and I'm not particularly good with math, but spending a lot of time reading these forums has been so helpful.
Anyway, one of my goals in designing my own modules has been simplicity, and avoiding using parts that are obsolete, or in danger of being obsolete.
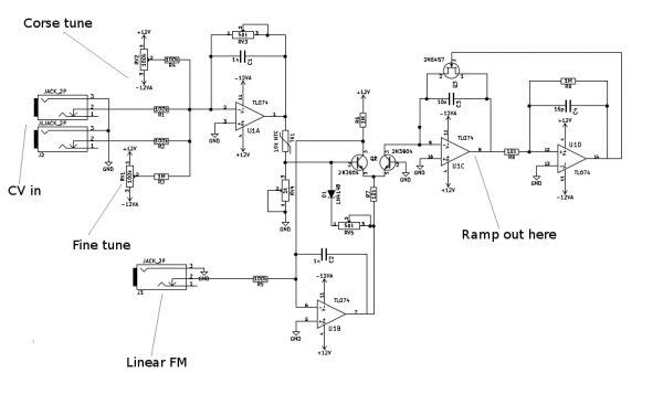
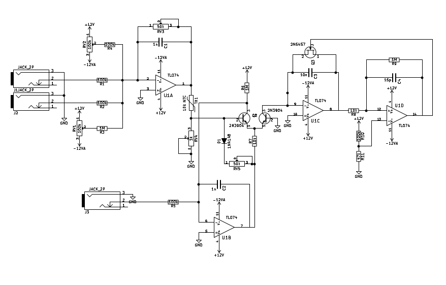
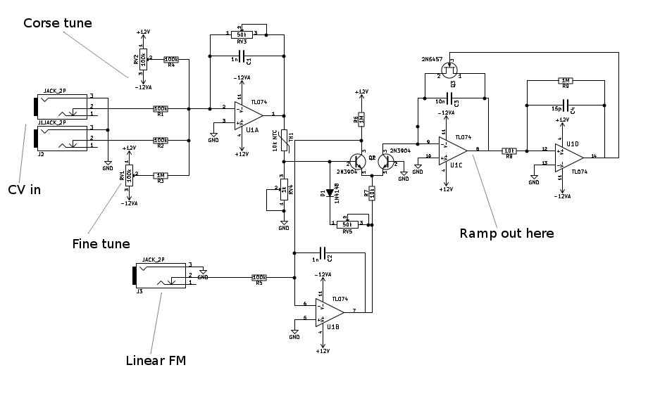
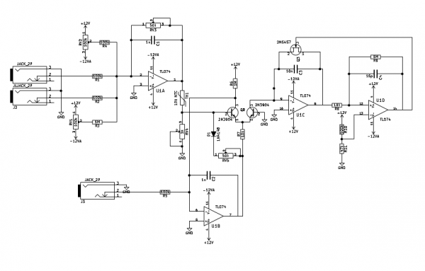
This is a basic ramp core oscillator, with a low part count, easy to source BOM. I used a TL074, but I'm pretty sure any quad op amp would work. The JFET is a 2N5457, which is no longer in production, but cheap and plentiful. I think with a little tweaking a standard NPN signal transistor could be used to reset the integrator, but I haven't tried. All the caps are ceramic disc, except the integrator timing cap, which is polypropylene, but I think mylar film would work fine. (This isn't the world's fanciest precision oscillator.)
Also, the temperature compensation thermistor is NTC, which are cheap and plentiful, unlike PTC tempcos.
If you were to add a few more resistors, trimmers, and a dual op amp, you could buffer the ramp out, remove the DC offset, and invert it into a sawtooth wave. The other op amp could do a rectangle wave with PWM.
I breadboarded it without the HF trim section and it works just fine. In fact, in the recording the ramp output isn't even buffered going in to my DAW. I used unmatched 2N3904s, but they were from the same batch from Tayda, so they're probably close. The pitch is surprisingly pretty stable unless you breath on it real hard.
The range is huge, and can go from sub audio to super audio. I don't have a calibrated CV source, but I'm pretty sure with the two CV trimmers in the design it can get 1V/Oct.
I built it to work with a bipolar 12v supply, but it'll work on 15v too, you might have to adjust the voltage divider for the reset comparator or the pitch will be a little lower, but that might be a good thing.
Lastly, when I recorded the sound file, the gain was too low on my audio in, so there's some high frequency noise. The oscillator is actually really clean sounding, the noise is a recording error. The first part of the recording is raw, but I put a filter on the second part to demonstrate what it can sound like filtered.
| Description: |
|
| Filesize: |
43.41 KB |
| Viewed: |
336 Time(s) |
| This image has been reduced to fit the page. Click on it to enlarge. |

|
| Description: |
|
| Filesize: |
1.16 MB |
| Viewed: |
290 Time(s) |
| This image has been reduced to fit the page. Click on it to enlarge. |

|
| Description: |
|
 Download (listen) |
| Filename: |
osc1.mp3 |
| Filesize: |
1.58 MB |
| Downloaded: |
424 Time(s) |
|
|
|
Back to top
|
|
 |
lorencz
Joined: Oct 04, 2015 Posts: 18 Location: Detroit
Audio files: 2
|
Posted: Fri Dec 11, 2015 2:29 pm Post subject:
|
 |
|
Oops! There's an error in the schematic which is kind of a big deal! Sorry! Pin 13 of the TL074 should be going to a voltage divider, one 100k to +12v, and one 47k to ground, in the schematic it's shown going straight to ground, which is wrong.
I'll post a fixed schematic after work today. |
|
|
Back to top
|
|
 |
lorencz
Joined: Oct 04, 2015 Posts: 18 Location: Detroit
Audio files: 2
|
|
|
Back to top
|
|
 |
Broadwave

Joined: Feb 16, 2007 Posts: 347 Location: Manchester UK
Audio files: 6
|
Posted: Sat Dec 19, 2015 12:20 am Post subject:
|
 |
|
Thanks Lorencz, I'll give it a try. I've been looking for a simple saw/ramp VCO for ages - I've still got a big bunch of LM394's in my drawer, so Ill use them instead of the 3904's. I love the use of the NTC Thermistor.
I also think it should be possible to add hard sync via the gate of Q3 - I'll see what happens.
If it works out well, I'll need 12 of them - My first DIY analogue poly is on it's way  _________________ Kronos 2-88, Kronos 61, Studiologic Sledge V2/SL, Broadwave ARP 2600EX, Broadwave 18U ARP based Eurorack Modular, Broadwave Minimoog Clone, GEM S2 Turbo.
Synth DIY Projects
Musical Doodlings |
|
|
Back to top
|
|
 |
lorencz
Joined: Oct 04, 2015 Posts: 18 Location: Detroit
Audio files: 2
|
Posted: Sat Dec 19, 2015 11:50 am Post subject:
|
 |
|
Thanks! I'm glad it's helpful for someone. I've been playing around with it and noticed what looked like some clipping on the ramp at lower frequencies. This goes away if you use a small cap on the comparator, but that pulls the overall frequency up. I think you can get away with a larger cap on the comparator provided the ramp output is biased to remove the dc offset, which I think is the cause of the wave getting flattened, especially since the p2p voltage is higher at lower frequencies.
Also, I think you're right about the hard sync. You might need to scale the voltage, and maybe put a cap in series with the sync source to make a shorter trigger pulse, but that's just a guess. I haven't played around with that too much...but I bet someone else on here could lend some valuable input!
Yeah, I'm pretty happy with the NTC. Like I said, my goal is to design stuff with easy to source parts that aren't in danger of becoming obsolete. I think the number one thing that deters me from most designs is the use of obsolete parts, especially when there are other ways to get the job done, even if they're less "traditional."
My current project is trying to design a similar "cheap and easy" oscillator using a 555 as the reset for the integrator in an effort to avoid using a jfet. Especially since the 555 offers a neat output pulse for free that could be put into a binary counter to make a square wave sub-osc for very few parts. |
|
|
Back to top
|
|
 |
mmagin
Joined: Dec 20, 2015 Posts: 3 Location: SF Bay Area, California
|
Posted: Sun Dec 20, 2015 12:48 pm Post subject:
|
 |
|
I'd have to play with this on a breadboard or in LTSpice (I know the biasing will be different from a J-FET), but how about resetting the integrator with a jellybean mosfet like the 2N7000? It's still in production, along with some more modern (lower Rds-on or logic level gate drive) TO-92 package mosfets.
Another fun thing to try for resetting an integrator would be an optoisolator (maybe a darlington transistor output for the gain, since you want it to turn on hard.) |
|
|
Back to top
|
|
 |
lorencz
Joined: Oct 04, 2015 Posts: 18 Location: Detroit
Audio files: 2
|
Posted: Tue Dec 22, 2015 1:51 pm Post subject:
|
 |
|
Cool, it never really occurred to me to use a MOSFET. I had never seen anyone try that, so I guess I assumed it wouldn't be a good fit.
I did some more testing on the oscillator. It turns out the waveform doesn't clip, it was the scope I was using that was clipping. I switched out the 15pf cap on the comparator for a 1nf cap and the range and ability to adjust the tuning is significantly improved. |
|
|
Back to top
|
|
 |
|