PHOBoS

Joined: Jan 14, 2010 Posts: 5881 Location: Moon Base
Audio files: 709
|
Posted: Mon Apr 24, 2017 3:13 pm Post subject:
4543 7-segment decoder Subject description: lunetta module |
 |
|
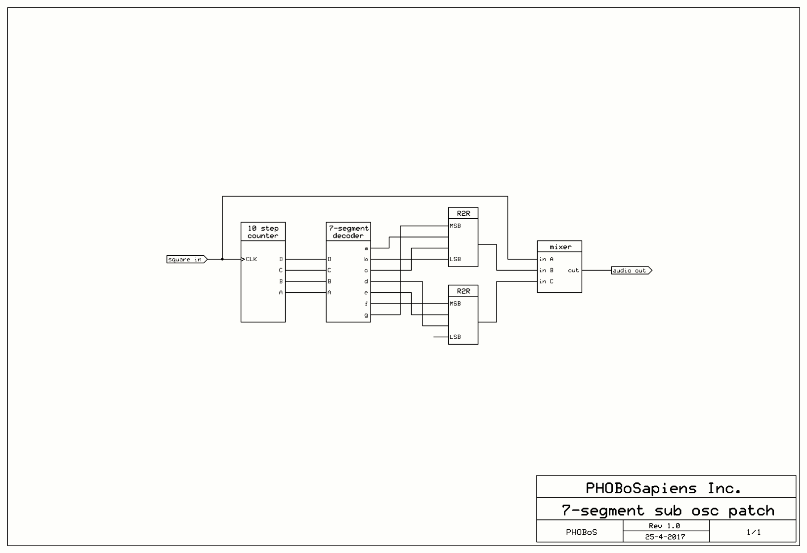
In this thread zloth asked if anyone tried using outputs from a 4026/4033/40110 with other clocks into a DAC to create
unusual "polyrhythms". I thought it would be an interesting experiment and instead of breadboarding I decided to
make a module for it. I didn't use a 4026/4033/40110 but 4543 instead. This one doesn't have a built in counter but
4 binary inputs which makes it possible to select the steps. It also has a couple of other inputs that are useful.
The circuit is pretty straight forward; LEDs on each output and a current limiting resistor + a diode as I have done with most
of my lunetta modules. The inputs have a pulldown resistor except for the Latch input which needed to be inverted, so I used
a transistor for that. The phase input, which inverts all the outputs, also has a switch so it can be controlled without an external
signal.
After building the module I connected the outputs to a 4-bit R2R. The binary inputs where connected to a 10-step
binary counter which was actually a bit harder to realize then I had expected. I did a short test running it at slow
speeds and connecting the outputs of the R2R to the CV input of a VCO. The counter was controlled by an oscilllator
and I did a short test. But I got curious about how the output of the R2R would sound when running it at audiorates.
I first controlled the speed of the oscillator manually but then hooked it up to the output of my Lun-A-Key.
This thing makes a very nice sub-oscillator, I don't know if it because of the 10 steps or the way the bits are shuffled
but it sound great!
As often I started adding some more things and I now have a patch that I want to record before continuing with other tests.
So sounds will be uploaded at a later date.
| Description: |
| 4543 7-segment decoder lunetta module |
|
| Filesize: |
51.81 KB |
| Viewed: |
715 Time(s) |
| This image has been reduced to fit the page. Click on it to enlarge. |

|
| Description: |
|
| Filesize: |
206.57 KB |
| Viewed: |
635 Time(s) |
| This image has been reduced to fit the page. Click on it to enlarge. |

|
| Description: |
|
| Filesize: |
162.59 KB |
| Viewed: |
610 Time(s) |
| This image has been reduced to fit the page. Click on it to enlarge. |

|
_________________ "My perf, it's full of holes!"
http://phobos.000space.com/
SoundCloud BandCamp MixCloud Stickney Synthyards Captain Collider Twitch YouTube |
|