electro-music.com   Dedicated to experimental electro-acoustic
and electronic music
 
    Front Page  |  Radio
 |  Media  |  Forum  |  Wiki  |  Links
Forum with support of Syndicator RSS
 FAQFAQ   CalendarCalendar   SearchSearch   MemberlistMemberlist   UsergroupsUsergroups   LinksLinks
 RegisterRegister   ProfileProfile   Log in to check your private messagesLog in to check your private messages   Log inLog in  Chat RoomChat Room 
 Forum index » DIY Hardware and Software » YuSynth
Sley Limmiter Voltage out
Post new topic   Reply to topic Moderators: Scott Stites
Page 1 of 1 [2 Posts]
View unread posts
View new posts in the last week
Mark the topic unread :: View previous topic :: View next topic
Author Message
gabrielcichero



Joined: Mar 18, 2019
Posts: 2
Location: Buenos Aires

PostPosted: Tue Mar 24, 2020 8:21 am    Post subject: Sley Limmiter Voltage out Reply with quote  Mark this post and the followings unread

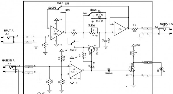
I build the yusynth Slew Limiter, works lovely!

I always care of tunings on my modular instrument, so i found some voltage differences at the output, that make my VCO connected to the Slew Limiter sounding a little out of tune (few milllivolts) when i switch betweewn LOG and LIN modes.

I send 1000mv to the Slew Limiter, it's output voltage is

-In LIN MODE: i read 997mv
-In LOG MODE: i read 1002

I read this post, which improved a lot the voltage drop:
http://electro-music.com/forum/post-269614.html

But it not resolved the voltages differences that i found switching between MODs.

Any idea in how to fix this?


1.jpg
 Description:
 Filesize:  197.78 KB
 Viewed:  252 Time(s)
This image has been reduced to fit the page. Click on it to enlarge.

1.jpg


Back to top
View user's profile Send private message
gabbagabi



Joined: Nov 29, 2008
Posts: 652
Location: Berlin by n8
Audio files: 23

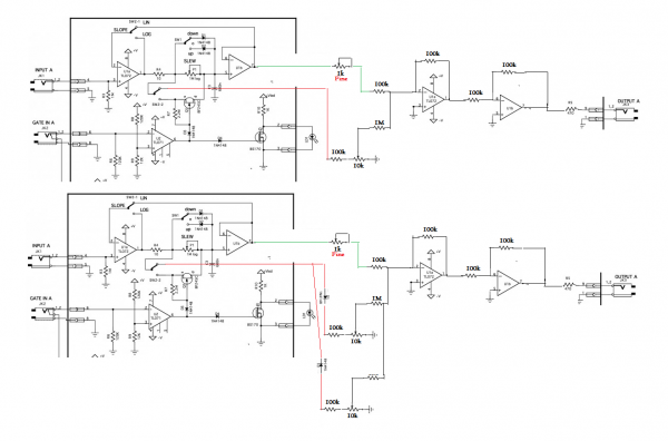
PostPosted: Wed Mar 25, 2020 1:21 am    Post subject: Reply with quote  Mark this post and the followings unread

i could imagine that this would work, but no garantie as always Peace Cool

what are u measuring if u put in a negative Volage?
the same but with negative sign?
if (so) printf "good";
else printf "u have to split up the two ways" Very Happy

the fine pot is for being able to adjust the log- voltage to exact 1000mV,
later adjust the lin-voltage


cole slew.png
 Description:
 Filesize:  234.1 KB
 Viewed:  251 Time(s)
This image has been reduced to fit the page. Click on it to enlarge.

cole slew.png


Back to top
View user's profile Send private message
Display posts from previous:   
Post new topic   Reply to topic Moderators: Scott Stites
Page 1 of 1 [2 Posts]
View unread posts
View new posts in the last week
Mark the topic unread :: View previous topic :: View next topic
 Forum index » DIY Hardware and Software » YuSynth
Jump to:  

You cannot post new topics in this forum
You cannot reply to topics in this forum
You cannot edit your posts in this forum
You cannot delete your posts in this forum
You cannot vote in polls in this forum
You cannot attach files in this forum
You can download files in this forum


Forum with support of Syndicator RSS
Powered by phpBB © 2001, 2005 phpBB Group
Copyright © 2003 through 2009 by electro-music.com - Conditions Of Use