| Author |
Message |
am4d
Joined: Nov 08, 2012 Posts: 4 Location: UK
|
Posted: Thu Nov 08, 2012 11:15 am Post subject:
DR-110 |
 |
|
Hey guys
I'm going to mod this 110 I've picked up and was hoping for a little advice.
Would anyone recommend using any particular apms for the individual outs or are they loud enough as it is?
Regarding the trigger inputs; Is it plausible to do this using an arduino? Only because I have one laying about. (Never used PIC before either)
I don't think you can get negative voltage from an arduino, but maybe the arduino and 4049 can achieve this? I'm thinking the arduino might not need the 4050? (What does the 4050 do?)
Failing that i'll take the PIC route, but i'm not sure where to begin with that...
I was thinking out mounting it all with *tonal* mods in a little hammond case for triggering with modular ect.
Sorry for all the vague questions
Any advice you guys can give would be swell  |
|
|
Back to top
|
|
 |
creekree

Joined: Mar 30, 2006 Posts: 192 Location: Morgenland Neukölln
Audio files: 1
|
Posted: Sat Nov 10, 2012 2:44 pm Post subject:
|
 |
|
what do you want to use the arduino for?
adding trigger inputs to the dr110 is trivial - look at the schematics and identify the trigger input lines on the ribbon cable that connects the two boards.
to use a trigger signal with those inputs, you will need to convert it from v-trig to s-trig (which means, a simple short to ground).
use the "moog trigger converter circuit" to do that.
http://www.cyborgs.de/synthesizer/faq/V-S-Trigger.JPG |
|
|
Back to top
|
|
 |
THeff

Joined: Sep 01, 2006 Posts: 229 Location: Florida
Audio files: 33
|
Posted: Sat Dec 15, 2012 7:46 pm Post subject:
Perfboard Dr-110 Voices |
 |
|
This is my second post today. The first was about the Hammond B3 Propeller, and this one is about another project I have been working on the last few weeks. I have never owned a DR-110 or played with one, so I decided to try and perfboard all of the DR-110 voices and see what they sounded like. Here is a little demo of the perfboard. I mentioned the Propeller B3 post because I am using the same MIDI file here but this time all of the instruments in the MP3 demo are from a Yamaha MU-50 except the drums. All of the drums are from the DIY DR-110 board. I used BC550 and BC560 transistors throughout except for the snare drum, that was a 2SC945 with a very high HFE.
The row of eight transistors in the top middle of the board are inverters and signal conditioners for the triggers. The blue DIP resistor array are the eight input triggers. I am going to add a small 8 pin PIC microcontroller to provide the the four sequential triggers needed for the clap voice.
Regards,
Theff
| Description: |
|
| Filesize: |
132.32 KB |
| Viewed: |
1823 Time(s) |
| This image has been reduced to fit the page. Click on it to enlarge. |

|
| Description: |
|
 Download (listen) |
| Filename: |
Green Eyed Lady - DIY DR-110 Drums.mp3 |
| Filesize: |
5.29 MB |
| Downloaded: |
2206 Time(s) |
Last edited by THeff on Sat Dec 22, 2012 3:52 pm; edited 1 time in total |
|
|
Back to top
|
|
 |
Dan Lavin

Joined: Nov 09, 2006 Posts: 649 Location: Spring Lake, Mi, USA
Audio files: 21
|
Posted: Tue Dec 18, 2012 11:54 am Post subject:
|
 |
|
Theff:
That is some crazy amount of perfboarding! I thought of doing this in the past but knowing the number of connections made me sober up! I ended up buying a less-than-perfect DR110 for a reasonable price and completing it that way. Feel free to use my PicAxe program to do the hand clap triggers. Nice job! _________________ Synth DIY since 1977! |
|
|
Back to top
|
|
 |
THeff

Joined: Sep 01, 2006 Posts: 229 Location: Florida
Audio files: 33
|
Posted: Tue Dec 18, 2012 6:00 pm Post subject:
|
 |
|
Hey Dan,
Thanks, I started out just wanting to see what the cymbals sounded like and then couldn't stop building. I built each voice one at a time and tested them as I went along. Thanks for the PicAxe suggestion!
Regards,
Theff |
|
|
Back to top
|
|
 |
richardc64

Joined: Jun 01, 2006 Posts: 679 Location: NYC
Audio files: 26
|
Posted: Wed Dec 19, 2012 7:49 am Post subject:
|
 |
|
| Dan Lavin wrote: | Theff:
That is some crazy amount of perfboarding! |
It's hardcore Sounds authentic, too! _________________ Revenge is a dish best served with a fork... to the eye |
|
|
Back to top
|
|
 |
THeff

Joined: Sep 01, 2006 Posts: 229 Location: Florida
Audio files: 33
|
Posted: Wed Dec 19, 2012 5:52 pm Post subject:
|
 |
|
Thanks richardc64!
I was surprised how good the OH, CH, and Cymbals sounded compared to most of the white noise/multi-oscillator circuits that I played with before. That's what kept me building the additional voices. Boss really did their homework when they designed the filters and VCA envelopes for the DR-110. Simple but very effective.
Theff |
|
|
Back to top
|
|
 |
MusicMan11712
Joined: Aug 08, 2009 Posts: 1082 Location: Out scouting . . .
|
Posted: Tue Jan 08, 2013 6:25 pm Post subject:
|
 |
|
I love this song. It is a classic from the early '70s and it shows off your drums quite nicely.
Steve |
|
|
Back to top
|
|
 |
Uncle Krunkus
Moderator

Joined: Jul 11, 2005 Posts: 4761 Location: Sydney, Australia
Audio files: 52
G2 patch files: 1
|
Posted: Wed Jan 09, 2013 3:48 am Post subject:
|
 |
|
A beautiful,
Awe inspiring,
and, given my current, chaotic, construction circumstances,....
slightly frustrating build. _________________ What makes a space ours, is what we put there, and what we do there. |
|
|
Back to top
|
|
 |
Paradigm X
Joined: Feb 15, 2011 Posts: 363 Location: Null and void
Audio files: 2
|
Posted: Wed Jan 09, 2013 5:21 am Post subject:
|
 |
|
Yeah brilliant job THeff, awesome.
I saw your perfboarded klee too, crazy. |
|
|
Back to top
|
|
 |
creekree

Joined: Mar 30, 2006 Posts: 192 Location: Morgenland Neukölln
Audio files: 1
|
Posted: Wed Jan 09, 2013 12:55 pm Post subject:
|
 |
|
Holy sh.. THeff!
That is some lovely breadboarding!
Would you mind sharing the PIC code? I totally forgot about those four essential clap triggers. I modded mine years ago - and it has been on constant loan to a friend in Belgium BUT I he is coming over next month, and he will bring it back!
I think I will work on it some more then. |
|
|
Back to top
|
|
 |
THeff

Joined: Sep 01, 2006 Posts: 229 Location: Florida
Audio files: 33
|
Posted: Thu Jan 10, 2013 5:02 pm Post subject:
|
 |
|
Thanks Guys!
I have only done a very quick and dirty version of the PIC code using a 12F675. I am going to clean it up soon and will certainly post it here when it's done.
Regards,
Theff |
|
|
Back to top
|
|
 |
maxdemian
Joined: Jan 29, 2011 Posts: 7 Location: berlin
|
Posted: Sun Jun 16, 2013 9:41 am Post subject:
|
 |
|
As I am modding my DR110 at the moment I just want to add one thing that is maybe quite obviuos but I did not find any Information about it:
If you are like me not up for making a PXACE controlled Clap trigger thing,
but want the clap to be triggered externaly just go straight to the buttons on the digital board.
I first tried to cross the points with some transistor, but somehow this was behaving very very sensetiv and did not work for me.
So what I am using now is this optocoupler: http://www.alldatasheet.com/datasheet-pdf/pdf/88206/HP/HCPL-817.html
I also thought of using the 4016 or 4066 but I just found these optocouplers lying around, so i am using them now, works perfectly with my highly liquid md24.
Also on the clap!  |
|
|
Back to top
|
|
 |
richy_rich
Joined: Apr 10, 2014 Posts: 1 Location: France
|
|
|
Back to top
|
|
 |
exagonal

Joined: Sep 06, 2013 Posts: 21 Location: ITALY
|
Posted: Mon Oct 13, 2014 1:26 pm Post subject:
|
 |
|
Hello everyone!
I am interested in this project, and more than anything else in the program for the trigger of the CLAP.
I do not have a PICAXE but for example, I have several PIC ... you can also program in those?
How can I do since the programmer only reads ASM file?
Thanks so much! |
|
|
Back to top
|
|
 |
cs1729
Joined: Jan 23, 2015 Posts: 1 Location: pgh,pa
|
Posted: Fri Jan 23, 2015 12:20 pm Post subject:
|
 |
|
Hi,
I just got a dr-110. Probably going to do some mods since they seem easy, but I have another issue I'm trying to figure out right now.
I can't change my pattern from number 8. It's like the 8 button is being pressed all the time. I also can't access the Shift functions above 5,6,7.
Except, if I press shift+bank I get tap write, shift+start and shift+stop give me the other functions I can't access normally.
Anyone ever see anything like this before? |
|
|
Back to top
|
|
 |
istel
Joined: Jan 11, 2014 Posts: 3 Location: denmark
|
|
|
Back to top
|
|
 |
tupinamba
Joined: May 14, 2010 Posts: 24 Location: France
|
Posted: Mon Dec 12, 2016 6:41 am Post subject:
DR-110 triggering |
 |
|
Hi!
First of all, congrats to Dan and THeff, what you have achieved is great!
I actually have two DR-110 :
One of them doesn't power up, so the idea would be to get rid of the digital part (probably the faulty one), add triggers for the sounds and make it a rack module, like Dan did.
The other one is working great, so I was thinking of just using optocouplers to trig the original pushbuttons, like maxdemian did.
What do you think of those two ideas?
Also, THeff, would you mind sharing the PIC12F675 hex file? (I don't have PICAXE chips, but I have PICs and a programmer). And is the schematic the same as the one using the PICAXE 18X that Dan made?
Thanks in advance for your help, the DR-110 is such a powerful drum machine and I want to get the most of it! |
|
|
Back to top
|
|
 |
tupinamba
Joined: May 14, 2010 Posts: 24 Location: France
|
Posted: Sat Dec 24, 2016 10:15 am Post subject:
|
 |
|
Hi again!
I ended up using 4066 to add triggers to my fully working DR-110, emulating the pushbutton triggers. It works great!
On the other hand, I'm looking for a solution for my other DR-110 (the one with the dead microprocessor).
This means converting a standard +5v trig signal into the signals that the DR-110 wants.
THeff, could you be more specific about:
1. the inverter and signal conditioner transistors for the triggers?
2. The PIC code for the clap triggers?
Thanks in advance! |
|
|
Back to top
|
|
 |
tupinamba
Joined: May 14, 2010 Posts: 24 Location: France
|
Posted: Mon Feb 06, 2017 5:20 pm Post subject:
|
 |
|
| UP? |
|
|
Back to top
|
|
 |
THeff

Joined: Sep 01, 2006 Posts: 229 Location: Florida
Audio files: 33
|
Posted: Thu Feb 09, 2017 6:14 am Post subject:
PIC Clap programming code |
 |
|
At the request of tupinamba,
I have posted a current schematic and the HEX file to program the PIC 12F675 to drive the clap triggers in the Boss Dr-110.
Regards,
THeff
| Description: |
|
| Filesize: |
14.23 KB |
| Viewed: |
1107 Time(s) |
| This image has been reduced to fit the page. Click on it to enlarge. |

|
| Description: |
|
 Download (listen) |
| Filename: |
DR110_Clap_Driver.HEX |
| Filesize: |
789 Bytes |
| Downloaded: |
863 Time(s) |
|
|
|
Back to top
|
|
 |
tupinamba
Joined: May 14, 2010 Posts: 24 Location: France
|
Posted: Fri Feb 10, 2017 1:49 am Post subject:
|
 |
|
Amazing!
Thank you very, very much THeff!
I'll try it ASAP and write here about how it went. |
|
|
Back to top
|
|
 |
yekeke
Joined: Sep 26, 2022 Posts: 1 Location: Brussels
|
Posted: Tue Sep 27, 2022 2:06 pm Post subject:
|
 |
|
Hello everyone.
Hello Dan, I work on a dr 110 that was gived to me. I hope to do the same mods as yours (remove the cpu board). I'm blocked on the trigger input. I try to make it with the shematic circuit "THeff" with the hex inverter 4049. I'm not so good in electronic and I don't want to make a mistake... Do you think you can explain me the principle ? Or if you can send some good pictures so I can double check what I've allready done.
Thanks |
|
|
Back to top
|
|
 |
Dan Lavin

Joined: Nov 09, 2006 Posts: 649 Location: Spring Lake, Mi, USA
Audio files: 21
|
Posted: Tue Sep 27, 2022 5:29 pm Post subject:
|
 |
|
Theff's and my trigger input circuit are doing basically the same thing. The DR110 trigger lines are normally at +6v and trigger when a 0V or ground connection is present. Most of us use a 0 to +V(5-12) trigger to fire drum sounds, so the 4049 hex inverter is used to convert positive going triggers to negative going triggers.
The inputs are what differentiate Theff's and my circuits. He uses a voltage divider with a zener diode to ground to prevent excess voltage at the inverter input. I'm guessing he uses something greater than 5V to trigger his drum circuits. For mine, I use a signal diode on the input to prevent misfiring and the 10K resistors to ground ensure the inputs return to a 0V state. Without the resistors, they would fire once, then hang up at 5V and not retrigger. Yes, My drum triggering logic is all based on +5V.
The clap requires several mis-timed triggers to create an ensemble affect. I used the picaxe and Theff used a uC, but really any programmable logic device such as an arduino could generate those pulses. You can even use RC techniques to create the timing. _________________ Synth DIY since 1977! |
|
|
Back to top
|
|
 |
Psynth
Joined: Jul 18, 2018 Posts: 34 Location: UK
Audio files: 8
|
Posted: Wed Jan 11, 2023 6:00 am Post subject:
|
 |
|
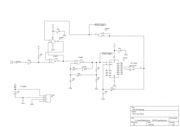
In the process of building several percussion modules for my synth, I came across the DR110 handclap. The core of the circuit seemed simple enough, but I was unclear how to produce the special triggers (not wanting to get into arduino etc), until I came across this circuit:
http://zeninstruments.blogspot.com/2020/05/boss-dr-110-clap-pulse-generator.html
I didn't have a 74HC393 counter, but a 4024 works fine. I added a switch to allow the initial trigger to be either 3 pulses (as in the original) or 7, which produces a quite different effect.
With separate control pots for the decay of the triple and 'echo' triggers, and balance and tone controls as per mods found here, the module is capable of a wide variety of sounds. As built, it requires an external noise input - if noise is used, the handclap sound can be produced, but virtually any signal can be used as a source - eg from a VCO (it seems not to mind negative voltages either), allowing a huge range of pings, rings etc.
| Description: |
|
| Filesize: |
17.41 KB |
| Viewed: |
192 Time(s) |
| This image has been reduced to fit the page. Click on it to enlarge. |

|
| Description: |
|
| Filesize: |
18.75 KB |
| Viewed: |
171 Time(s) |
| This image has been reduced to fit the page. Click on it to enlarge. |

|
|
|
|
Back to top
|
|
 |
|