| Author |
Message |
Hammer

Joined: Mar 13, 2018 Posts: 72 Location: Russia, Zhukovsky
Audio files: 23
|
Posted: Wed Apr 11, 2018 6:54 am Post subject:
|
 |
|
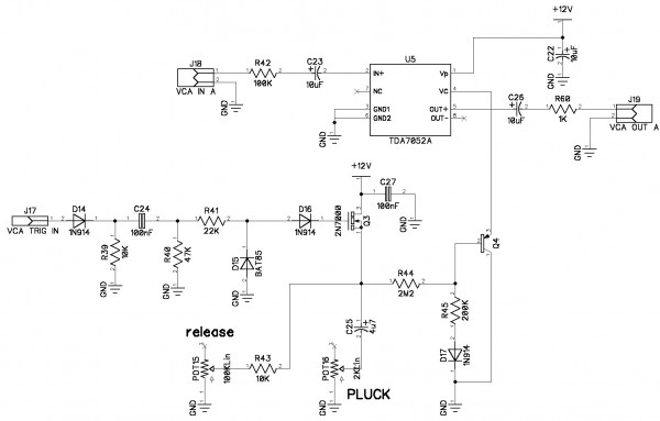
I'm back with my version of TDA7052A VCA!
Volume pin have something like pullup resistors. If volume pin is not connected, there will be max volume level. If you will connect cap. between volume pin and ground, cap. will be chargered.
Transistor draws this pin to ground. But 0.4V is minimum voltage, when amp output level is already zero. That's why I added diode to minor shoulder of voltage divider.
Left part of this circuit have trigger for drum envelope. MOSFET is for fast cap. charging. This circuit is triggering even when you touch input cap. by finger.
| Description: |
|
| Filesize: |
84.92 KB |
| Viewed: |
889 Time(s) |
| This image has been reduced to fit the page. Click on it to enlarge. |

|
| Description: |
| TDA7052A VCA release example |
|
 Download (listen) |
| Filename: |
TDA7052A_VCA.mp3 |
| Filesize: |
455.71 KB |
| Downloaded: |
773 Time(s) |
|
|
|
Back to top
|
|
 |
mph

Joined: Aug 25, 2007 Posts: 88 Location: France
|
|
|
Back to top
|
|
 |
richardc64

Joined: Jun 01, 2006 Posts: 679 Location: NYC
Audio files: 26
|
|
|
Back to top
|
|
 |
dk
Joined: Feb 12, 2019 Posts: 115 Location: Europe
|
Posted: Tue Jun 02, 2020 1:54 pm Post subject:
|
 |
|
I'm sure this leaves "simple vca" land, but the right side of what you posted looks awfully similar to this: https://www.aleph.co.jp/~takeda/radio/img/farmVCA-scheme.gif
Obviously, they only look similar... tying both of the outputs on yours to that opamp would minimize CV bleed through and make it mono. I was actually thinking about trying to get Takeda's VCA to work single supply, although I'm not sure I can get it there. |
|
|
Back to top
|
|
 |
richardc64

Joined: Jun 01, 2006 Posts: 679 Location: NYC
Audio files: 26
|
Posted: Wed Jun 03, 2020 11:57 am Post subject:
|
 |
|
Yep, only in appearance, the operation of the two designs is quite different. In Burhans' VCA the "top" transistors are the control elements; in Takeda's they form a differential amplifier handling the audio. Note that the base of Q2 is grounded. Someone more knowledgeable could explain the operation of Takeda's design (which I only vaguely understand) better than I possibly could.
| Quote: | | ... tying both of the outputs on yours to that opamp would minimize CV bleed through and make it mono. I was actually thinking about trying to get Takeda's VCA to work single supply, although I'm not sure I can get it there. |
That would be a stretch. _________________ Revenge is a dish best served with a fork... to the eye |
|
|
Back to top
|
|
 |
Steveg

Joined: Apr 23, 2015 Posts: 184 Location: Perth, Australia
|
Posted: Thu Jun 04, 2020 9:21 pm Post subject:
|
 |
|
Takeda's design looks like a simplified LTP VCA ... see: https://sound-au.com/articles/vca-techniques.html#s51
Q2 looks like it is connected to ground but this is a dual rail supply design. In a single rail design it would be at 1/2 VCC.'
Q3 modifies the gain of the LTP controlling the amplification. Q4 & Q5 are there to convert the control voltage to a base drive sink for the PNP transistor Q3. It looks like Q4 is intended to keep Q3 from saturating ... Q5 makes sure that only negative control voltages are applied.
The effective gain of the LTP is the ratio of the top resistors R5/R6 to the effective resistance of Q3.
You could use Q1 alone which is what the earlier two transistor VCAs are doing ( KR55 & Burhan's designs) but using Q1 & Q2 with U1 as a LTP differential amp keeps down power supply noise and CV bleedthrough.
For a lunetta CV bleedthrough and power supply noise probably aren't issues, especially if you are modulating rail to rail square waves.  |
|
|
Back to top
|
|
 |
dk
Joined: Feb 12, 2019 Posts: 115 Location: Europe
|
Posted: Sat Jun 06, 2020 4:52 am Post subject:
|
 |
|
| Thanks for that reply Steveg. I've gotten a somewhat similar transistor arrangement working already on single supply for a Steiner-Parker-esque filter, so I figured that part of Takeda's circuit would be doable (or at least fudge-able). What I'm entirely unsure about is how U1 will work on only single supply... since the idea is to null out the DC control signal, won't I end up with at least a static DC signal (whatever Vref ends up being?) on the output if the circuit is not centered around 0V? |
|
|
Back to top
|
|
 |
Steveg

Joined: Apr 23, 2015 Posts: 184 Location: Perth, Australia
|
Posted: Sat Jun 06, 2020 7:39 am Post subject:
|
 |
|
Now that I look at it longer Q3 and Q4 form a conventional current mirror ... Q3 passes exactly the same current as Q4 does ... It is just drawn in a different way.
U1 will work just fine on a single supply.
Wherever you have a resistor to "ground" you need to establish a 1/2Vcc supply level. This can be a capacitor and either an op amp or a transistor driving it to 1/2Vcc.
Or else you can put a divider at each location so for R8, a 33k resistor, replace it with a divider of twice the value to VCC and ground ... so for 33k two 68k resistors should work. Similarly R4 and R7 could be each replaced by a pair of 1k resistors forming a divider from VCC to ground.
You can probably leave Q5 out completely.
Just another edit ... all three of these designs are simplified voltage multipliers ... the signal input and control inputs are to some degree interchangeable. Look up "Gilbert Cell" if you want more info on the full deal.
re-read your question ... U1 will output the difference between the voltage drop across R5 and the drop across R6. It should null out the effects of the Q3 voltage changes and that won't change by moving from dual rail to single rail power. If you replace R8 as i indicated it should keep the output signal centred around 1/2 Vcc. |
|
|
Back to top
|
|
 |
dk
Joined: Feb 12, 2019 Posts: 115 Location: Europe
|
Posted: Sat Jun 06, 2020 3:27 pm Post subject:
|
 |
|
| Cool, thanks for the pointers... hopefully I'll get to breadboarding it in the next few days and report back! |
|
|
Back to top
|
|
 |
|