electro-music.com   Dedicated to experimental electro-acoustic
and electronic music
 
    Front Page  |  Radio
 |  Media  |  Forum  |  Wiki  |  Links
Forum with support of Syndicator RSS
 FAQFAQ   CalendarCalendar   SearchSearch   MemberlistMemberlist   UsergroupsUsergroups   LinksLinks
 RegisterRegister   ProfileProfile   Log in to check your private messagesLog in to check your private messages   Log inLog in  Chat RoomChat Room 
Streaming now
go to the radio page Live at electro-music.com radio 1 Please visit the chat
poster
 Forum index » DIY Hardware and Software » Lunettas - circuits inspired by Stanley Lunetta
4022 Drummer
Post new topic   Reply to topic Moderators: mosc
Page 1 of 1 [16 Posts]
View unread posts
View new posts in the last week
Mark the topic unread :: View previous topic :: View next topic
Author Message
synaesthesia



Joined: May 27, 2014
Posts: 291
Location: Germany
Audio files: 85

PostPosted: Sat Jan 09, 2016 1:15 pm    Post subject: 4022 Drummer
Subject description: A simple percussion sequencer with two instruments using only two chips
Reply with quote  Mark this post and the followings unread

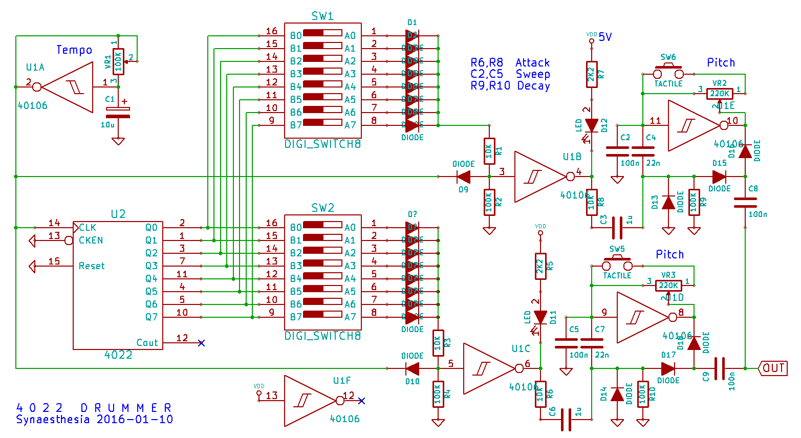
How simple can a percussion sequencer be built in Lunetta style? It should have 8 steps and at least two percussive voices. This is what I came up with - the 4022 sequencer. No CVs here, just a beat or not on every clock.

I am using a 4022, but a 4017 wired for counting to 8 could be used as well. The nice thing is that they already have the counter plus decoder integrated. This gives me eight revolving trigger signals. The DIGI switches then select which one will result in a tone. The diode networks are necessary to avoid the trigger signal running backwards into the other switches. That's the only drawback here - you need lots of diodes.

The positive trigger signals are fed into an inverter, that creates a pulse through a capacitor and temporarily enables the output from a percussion oscillator. The diodes D15 and D16 at the oscillator output are used attenuate the oscillator tone. Capacitors C2 and C5 modify the frequency of the oscillator during the attack, which results in a nicer percussive sound. Diode D13 ensures that the capacitor quickly changes polarity again when the trigger signal goes down again. Finally resistors R9 and R10 controls the decay of the oscillator tone and can be left out if you want really long decays.

The eight trigger signals from the 4022 alone would work yet because after each positive trigger you need to go back to 0 Volts again. D9 and D10 take care of that by pulling the inverter inputs down in between steps, using the lower half of the clock signal. That is the reason for the two resistors at each 40106 inverter input. They make sure that the default is at logic low level and that even a high level signal from the switches can still be pulled down by the clock.

The oscillators can be tuned from a low tone (100K-220K Ohm) to a high tone (10K-47K Ohm). My best results were with 100K and 180K for the two oscillators. However, in the circuit I used a trimmer to tune them. The odd wiring of the trimmer has a reason. When the momentary switch SW5 or SW6 is closed, the total resistance in that inverter feedback path is lowered (at least by a factor of two), resulting in a higher tone. This allows to play the instrument a bit and results in nice variations.

One 40106 inverter for the clock, that leaves two pairs for the oscillators. It is a pity that the CARRY signal from the 4022 is off by half a clock cycle, otherwise it could have served as a third hardwired bar beat trigger. Nevertheless, quite a lot to get out of only two chips.

The recording demonstrates two rhythm patterns at constant tempo. I am using the momentary switches to vary the pitch of the percussive oscillators occasionally.


4022 Drummer.PNG
 Description:
 Filesize:  76.48 KB
 Viewed:  1282 Time(s)
This image has been reduced to fit the page. Click on it to enlarge.

4022 Drummer.PNG



4022 Drummer.mp3
 Description:

Download (listen)
 Filename:  4022 Drummer.mp3
 Filesize:  717.65 KB
 Downloaded:  1792 Time(s)

Back to top
View user's profile Send private message
trav



Joined: Sep 11, 2012
Posts: 108
Location: Auckland
Audio files: 16

PostPosted: Sun Jan 10, 2016 5:02 am    Post subject: Reply with quote  Mark this post and the followings unread

Sounds great!

The DIGI switches are DIP switches, right? I was going to use these for a perfboard sequencer (my lunetta in semi-progress is very much inspired by your Lunetta Lab, though it hasn't much hope of being so neatly crafted) but thought instead I'd use jumpers on a row of pin headers.

Keep up the good work.
Back to top
View user's profile Send private message
synaesthesia



Joined: May 27, 2014
Posts: 291
Location: Germany
Audio files: 85

PostPosted: Sun Jan 10, 2016 2:32 pm    Post subject: Reply with quote  Mark this post and the followings unread

Yep, I meant DIP switches. Need to edit my KiCAD libraries once more Smile
Another idea that crossed my mind is to lower the series resistor to 2K2 and use red LEDs to patch the pattern. Need to try that on a breadboard first, but I believe that there still could be valid logic levels for the trigger input.
Back to top
View user's profile Send private message
trav



Joined: Sep 11, 2012
Posts: 108
Location: Auckland
Audio files: 16

PostPosted: Sun Jan 10, 2016 6:54 pm    Post subject: Reply with quote  Mark this post and the followings unread

ah, like your Million Melodies matrix! good idea.
Back to top
View user's profile Send private message
piedwagtail



Joined: Apr 15, 2006
Posts: 297
Location: shoreditch
Audio files: 3

PostPosted: Mon Jan 11, 2016 1:07 pm    Post subject: Reply with quote  Mark this post and the followings unread

just a thought
Any way you can use the last inverter for accent?
Another set of switches of course; maybe an impact circuit to add a thump.


R
Back to top
View user's profile Send private message Visit poster's website
synaesthesia



Joined: May 27, 2014
Posts: 291
Location: Germany
Audio files: 85

PostPosted: Mon Jan 11, 2016 2:05 pm    Post subject: Reply with quote  Mark this post and the followings unread

Yes!! You could add it followed by a diode (cathode to output) in parallel to the trigger inverter and connect it to A0. That would give an extra emphasis to the first beat. Great idea. I hate unused gates Wink
Back to top
View user's profile Send private message
trav



Joined: Sep 11, 2012
Posts: 108
Location: Auckland
Audio files: 16

PostPosted: Mon Jan 18, 2016 1:00 am    Post subject: Reply with quote  Mark this post and the followings unread

To avoid the diodes could you use a 4051 analog mux? You send a trigger into the common pin, then take the 8 channels through switches to a bus which is the trigger source for the drum voice. No diodes required, since the non-activated channels are high-impedance. You could also use a 4512 but because the signal has to go the other way ( bus -> switches -> 8 inputs -> 1 output ) you wouldn't be able to split into multiple voices as you have done.

Possibly interesting side effect: you could send whatever you want through the common input; multiple triggers per step could be fun!

Downside: you need another chip to do the binary count. I'd patch this out, which let's you mess with the count order too.

I only bring this up because I'm currently working through the 16-step version; sure hope it works!
Back to top
View user's profile Send private message
synaesthesia



Joined: May 27, 2014
Posts: 291
Location: Germany
Audio files: 85

PostPosted: Mon Jan 18, 2016 1:00 pm    Post subject: Reply with quote  Mark this post and the followings unread

You are absolutely right. I considered a 4051, but 16 diodes appeared simpler and are cheaper than two 4051 ICs.
Back to top
View user's profile Send private message
yoho



Joined: Aug 22, 2015
Posts: 13
Location: Netherlands

PostPosted: Thu Jan 21, 2016 4:02 am    Post subject: Reply with quote  Mark this post and the followings unread

And works better, because the 4051 option would have side effects:
Can't draw it right now but consider this:
Switch step 1 voice 1 and 2 on, and switch step 3 voice 1 on. Without diodes on step 3 both voices would sound, via step 1 switches, even if you use a 4051.
Back to top
View user's profile Send private message
trav



Joined: Sep 11, 2012
Posts: 108
Location: Auckland
Audio files: 16

PostPosted: Thu Jan 21, 2016 12:40 pm    Post subject: Reply with quote  Mark this post and the followings unread

You are right. I found this out the hard way and now have a lot of diodes to buy! The idea of using LEDs to patch the patterns would avoid this though.
Back to top
View user's profile Send private message
yoho



Joined: Aug 22, 2015
Posts: 13
Location: Netherlands

PostPosted: Fri Jan 22, 2016 7:07 am    Post subject: Reply with quote  Mark this post and the followings unread

Yes, but Leds have a significant voltage drop.
Perhaps you could use normal diodes the same way, and solder them on a double row of whatitsnames (connectors that fit in an ic socket) and voila, you can built presets Smile
Back to top
View user's profile Send private message
richardc64



Joined: Jun 01, 2006
Posts: 679
Location: NYC
Audio files: 26

PostPosted: Fri Jan 22, 2016 3:01 pm    Post subject: Reply with quote  Mark this post and the followings unread

That's a good start, but too many diodes, I think.

Keep the original diodes and the switches. Put a double row of female headers in parallel with the switches. Then put a double row of right-angle male headers on a pad-per-hole perf board (not strip board) and solder between pins of rows where you want a trigger. The switches can add triggers to a preset pattern but can't take away triggers, but more importantly, the switches would still be available for developing patterns before committing to soldering a preset board.

Make the perf board big enough to include a label saying what the pattern is.

_________________
Revenge is a dish best served with a fork... to the eye
Back to top
View user's profile Send private message Visit poster's website
trav



Joined: Sep 11, 2012
Posts: 108
Location: Auckland
Audio files: 16

PostPosted: Sat Jan 23, 2016 2:02 am    Post subject: Reply with quote  Mark this post and the followings unread

both good ideas I'll be sure to use in my 16-step version, thanks! will save some resoldering after the mistake I made above.
Back to top
View user's profile Send private message
attdestroyers



Joined: Mar 29, 2012
Posts: 47
Location: Malvern, Ohio

PostPosted: Wed Feb 24, 2016 7:20 am    Post subject: Reply with quote  Mark this post and the followings unread

Guys & Gals, it's been awhile to say the least.. I love my lunetta to death and I'm glad to see this forum is still alive and well!

Anyway, me and a friend are currently looking to start building a couple modular lunettas, and this drum circuit sounds awesome! thinking about making this the first module. I was just wondering if anyone has a board layout of this circuit?
Back to top
View user's profile Send private message
jeanpat



Joined: Jan 15, 2018
Posts: 7
Location: france

PostPosted: Fri Jan 26, 2018 1:41 am    Post subject: Reply with quote  Mark this post and the followings unread

Hi! I'm knew here and happy to discover lunetta's forum, that seem more friendly for me than big modular synth Very Happy

The design off this 4022 drummer fit exactly with what I was looking for. So I'm planning to build one.

I want to make two separate ouput, so I can send each one in differents fx stompbox. I'm wondering If the signal after C8 and C9 will feat for guitar pedal effect or if I have to add an op-amp on each output?

Thank's for your help, and for this place with so much creativity!
Back to top
View user's profile Send private message
synaesthesia



Joined: May 27, 2014
Posts: 291
Location: Germany
Audio files: 85

PostPosted: Tue Feb 06, 2018 12:27 am    Post subject: Reply with quote  Mark this post and the followings unread

Hello jeanpat and welcome

You can certainly split the output into two signals. Keep the capacitors if you do that. The output should be more than high enough to be fed into an fx box. Depending on your box, it could even be too high and require some attenuation from additional resistors.
Back to top
View user's profile Send private message
Display posts from previous:   
Post new topic   Reply to topic Moderators: mosc
Page 1 of 1 [16 Posts]
View unread posts
View new posts in the last week
Mark the topic unread :: View previous topic :: View next topic
 Forum index » DIY Hardware and Software » Lunettas - circuits inspired by Stanley Lunetta
Jump to:  

You cannot post new topics in this forum
You cannot reply to topics in this forum
You cannot edit your posts in this forum
You cannot delete your posts in this forum
You cannot vote in polls in this forum
You cannot attach files in this forum
You can download files in this forum


Forum with support of Syndicator RSS
Powered by phpBB © 2001, 2005 phpBB Group
Copyright © 2003 through 2009 by electro-music.com - Conditions Of Use