electro-music.com   Dedicated to experimental electro-acoustic
and electronic music
 
    Front Page  |  Radio
 |  Media  |  Forum  |  Wiki  |  Links
Forum with support of Syndicator RSS
 FAQFAQ   CalendarCalendar   SearchSearch   MemberlistMemberlist   UsergroupsUsergroups   LinksLinks
 RegisterRegister   ProfileProfile   Log in to check your private messagesLog in to check your private messages   Log inLog in  Chat RoomChat Room 
 Forum index » DIY Hardware and Software » MusicFromOuterSpace.com designs by Ray Wilson
Patched out SL question
Post new topic   Reply to topic Moderators: dnny, Uncle Krunkus, v-un-v
Page 1 of 1 [1 Post]
View unread posts
View new posts in the last week
Mark the topic unread :: View previous topic :: View next topic
Author Message
kluj



Joined: Oct 07, 2018
Posts: 9
Location: Hamilton, On

PostPosted: Thu Jan 10, 2019 11:04 am    Post subject: Patched out SL question Reply with quote  Mark this post and the followings unread

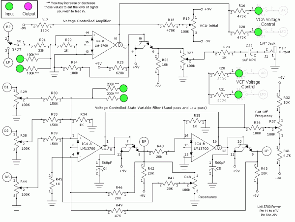
Hello all. I’ve built a patched out version of the SL Plus, and am now going back over my work to make things more functional. My questions regard the VCF and VCA: The patch-ins marked 200K ***, leading off of R30, I now see as an extension of the mixer and that it would be more suitable to add pots rather than just resistors. Anything to keep in mind with this before I readjust? Secondly, what is the function of the patch-ins leading of R21, close to the switch for BP and LP. Would these be designated as a CV in, or otherwise? Would it also be suitable to attach pots to these inputs?
Thanks for any assistance. The new years going well for me thus far – hope that its likewise for yourself.


synthkit_vcf_vca_001_patchout.gif
 Description:
 Filesize:  26.72 KB
 Viewed:  460 Time(s)
This image has been reduced to fit the page. Click on it to enlarge.

synthkit_vcf_vca_001_patchout.gif


Back to top
View user's profile Send private message
Display posts from previous:   
Post new topic   Reply to topic Moderators: dnny, Uncle Krunkus, v-un-v
Page 1 of 1 [1 Post]
View unread posts
View new posts in the last week
Mark the topic unread :: View previous topic :: View next topic
 Forum index » DIY Hardware and Software » MusicFromOuterSpace.com designs by Ray Wilson
Jump to:  

You cannot post new topics in this forum
You cannot reply to topics in this forum
You cannot edit your posts in this forum
You cannot delete your posts in this forum
You cannot vote in polls in this forum
You cannot attach files in this forum
You can download files in this forum


Forum with support of Syndicator RSS
Powered by phpBB © 2001, 2005 phpBB Group
Copyright © 2003 through 2009 by electro-music.com - Conditions Of Use