| Author |
Message |
crazeydazey

Joined: Feb 15, 2007 Posts: 303 Location: England
Audio files: 4
|
Posted: Fri Jan 24, 2020 1:39 am Post subject:
|
 |
|
yeah I thought it might no problem mate.
I am using BC550 and BC560 for T1, checked double checked and triple checked that all the trannys are in the right way.
I wonder if the PW is like the CV where the range didn't seem very good until I plugged something into it then it was pretty good.
My problem is this is my first complete Module and I don't have a PWM source to to try that with.
I am hoping to complete my ADSR this weekend, hope to god I have no problems with that  _________________ Nothing is impossible, unless you can't do it!!! |
|
|
Back to top
|
|
 |
JovianPyx

Joined: Nov 20, 2007 Posts: 1988 Location: West Red Spot, Jupiter
Audio files: 224
|
Posted: Fri Jan 24, 2020 6:44 am Post subject:
|
 |
|
It's easy enough to try  _________________ FPGA, dsPIC and Fatman Synth Stuff
Time flies like a banana. Fruit flies when you're having fun. BTW, Do these genes make my ass look fat? corruptio optimi pessima
|
|
|
Back to top
|
|
 |
crazeydazey

Joined: Feb 15, 2007 Posts: 303 Location: England
Audio files: 4
|
Posted: Fri Jan 24, 2020 7:16 am Post subject:
|
 |
|
you mean easy to test the PWM ?? Do I just need something that spits out a pulse signal (like another VCO??) , as I don't have anything at the moment I guess I could knock up a simple 555 timer circuit that puts a pulse??
Something like this ... http://www.theorycircuit.com/pulse-width-modulation-circuit/ _________________ Nothing is impossible, unless you can't do it!!! |
|
|
Back to top
|
|
 |
flagada
Joined: Dec 15, 2016 Posts: 39 Location: Amsterdam
|
Posted: Fri Jan 24, 2020 7:31 am Post subject:
|
 |
|
| Why not use your midi2CV? |
|
|
Back to top
|
|
 |
crazeydazey

Joined: Feb 15, 2007 Posts: 303 Location: England
Audio files: 4
|
Posted: Fri Jan 24, 2020 8:09 am Post subject:
|
 |
|
could I ?? how ?? (Sorry I really do have a lot to learn ) _________________ Nothing is impossible, unless you can't do it!!! |
|
|
Back to top
|
|
 |
flagada
Joined: Dec 15, 2016 Posts: 39 Location: Amsterdam
|
Posted: Fri Jan 24, 2020 8:52 am Post subject:
|
 |
|
| If you can modulate the pitch of your VCO with your mid2CV you can also modulate your PWM input the same way. Plug it in and play high and low notes and listen if the PWM changes. Also, watch it on your scope. The pitch will not change this way but that doesn't matter. |
|
|
Back to top
|
|
 |
crazeydazey

Joined: Feb 15, 2007 Posts: 303 Location: England
Audio files: 4
|
Posted: Fri Jan 24, 2020 8:54 am Post subject:
|
 |
|
cool cheers mate I will give that a go _________________ Nothing is impossible, unless you can't do it!!! |
|
|
Back to top
|
|
 |
PHOBoS

Joined: Jan 14, 2010 Posts: 5881 Location: Moon Base
Audio files: 709
|
Posted: Fri Jan 24, 2020 10:57 am Post subject:
|
 |
|
yep it just needs a voltage which can come from a midi2CV. However, like I mentioned it looks like adding a (positive) CV will make it
even worse at least if I understand that part of the schematic correctly. This is also why asked if the PW pot was turned to V+ or GND.
But I am curious about the results you'll get. _________________ "My perf, it's full of holes!"
http://phobos.000space.com/
SoundCloud BandCamp MixCloud Stickney Synthyards Captain Collider Twitch YouTube |
|
|
Back to top
|
|
 |
Aleencabralia
Joined: Feb 10, 2020 Posts: 5 Location: Brasil
|
Posted: Mon Feb 10, 2020 8:35 am Post subject:
|
 |
|
Hi there! Built this one too and had the exact same issues... Try 2n3904/6 and the bc ones... Same thing. Then saw this post from a guy in the synth diy fb group, he made an adaptation for the freq pots (connecting them to + and -, and adding a fine pot). He says pwm works fine. Didn't had the time to test that, or sending cv to the pwm to see if it works... Did you worked it out?
Edit: the link to the post : https://docs.google.com/document/d/1URX2i15RqMDOawcnhF3xEqg0qdi2XjVNp54tWK-HXfk/edit?usp=drivesdk |
|
|
Back to top
|
|
 |
crazeydazey

Joined: Feb 15, 2007 Posts: 303 Location: England
Audio files: 4
|
Posted: Mon Feb 10, 2020 8:44 am Post subject:
|
 |
|
awesome no I never worked it out, just accepted it and moved on to next mod, but would LOVE for it to work 100%
I will try that as soon as I get chance (maybe tonight ) and let you know
the other problem I am now finding is I can't tune it, BUT I never matched my trannies and they are supposed to be thermo coupled to the NTCs so I guess that is my fault and to be expected  _________________ Nothing is impossible, unless you can't do it!!! |
|
|
Back to top
|
|
 |
crazeydazey

Joined: Feb 15, 2007 Posts: 303 Location: England
Audio files: 4
|
Posted: Mon Feb 10, 2020 9:48 am Post subject:
|
 |
|
Sorry I'm a bit confused now.
I have just had a look at the link you added and it says in there he is not using the PWM ?? _________________ Nothing is impossible, unless you can't do it!!! |
|
|
Back to top
|
|
 |
JovianPyx

Joined: Nov 20, 2007 Posts: 1988 Location: West Red Spot, Jupiter
Audio files: 224
|
Posted: Mon Feb 10, 2020 11:18 am Post subject:
|
 |
|
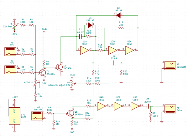
I was looking at the schematic again especially the PWM part and I see some things that might be helpful.
Most important is that the PWM generator is made up of 3 4069UB gates. What this means is that the voltage at the input of the leftmost gate must be no lower than zero volts.
The first gate is a linear amplifier and it works like a crappy op amp.
T3 in an emitter follower amplifier where the lower 100K resistor is its output.
The 68K resistor (has nothing to do with T3) and supplies a positive bias to the "op amp".
The PW adjust raises or lowers the waveform with it's output which is a DC bias.
The input to the op amp is a summing node.
The op amp output is then passed to 2 logic gates which switch at (Vdd-Vss)/2 which is what is converting the saw to a PW controlled pulse wave.
So I would think that if the 47K resistor is removed (this feeds the saw into the PWM circuit), some combination of CV and the PW pot should allow the CV to move the PW from near zero to at least 50%. This would mean the voltage at the output of the first gate in the PWM circuit should move from (I think) zero to perhaps as much as 1/2 Vdd or even all the way to Vdd measured against ground.
I don't see anything about how high the CV for PWM can be, but logically it can't be higher then V+. So in testing, I'd start with the PW adjust wiper to ground and move the CV from 0 to 10v. You can just use a pot to make this CV (0v and 10v on outside terminal, wiper is CV out) Then move the PW pot and try that again. It's good to know what is going on and maybe this will give clues about how to fix it. _________________ FPGA, dsPIC and Fatman Synth Stuff
Time flies like a banana. Fruit flies when you're having fun. BTW, Do these genes make my ass look fat? corruptio optimi pessima
|
|
|
Back to top
|
|
 |
Aleencabralia
Joined: Feb 10, 2020 Posts: 5 Location: Brasil
|
Posted: Mon Feb 10, 2020 12:12 pm Post subject:
|
 |
|
Yes, Juanito Moore (the guy that did the deadbug build-he has a cool yt channel with same nice projects and a crazy modular) didn't build the pwm, but he said that he did once,and worked for him as it is...
I didn't try to tune it cause I need to gather the ntc (got them jumpered). Maybe I try these today also.
At the beginning actually mine sub-oscillated, then I replace those 10k ntc for 100k or 200k I think and got it sounding.
JovianPix: strange thing is that it worked for that guy. And also is a little strange also that Rene posted something that doesn't works, right? I mean, the guy seems to know what he's doing.
Maybe i'll try that one. It's a little hard for me mess some parts of the circuit case the only pcb I had was a little small, so it's pretty crowded in tjere :S |
|
|
Back to top
|
|
 |
JovianPyx

Joined: Nov 20, 2007 Posts: 1988 Location: West Red Spot, Jupiter
Audio files: 224
|
Posted: Mon Feb 10, 2020 12:57 pm Post subject:
|
 |
|
Rene definitely knows what he's doing (Ph.D. I believe).
Unfortunately, I never did the PWM part on mine, mainly because it requires a CV and I don't have a modular. I built mine for a PAiA Fatman which is linear CV and it doesn't have a CV for PWM. So my version is sans PWM and linear instead of expo.
I have this feeling there may be some build error causing the problem and the test procedure I outlined should give more information about what the circuit is doing. _________________ FPGA, dsPIC and Fatman Synth Stuff
Time flies like a banana. Fruit flies when you're having fun. BTW, Do these genes make my ass look fat? corruptio optimi pessima
|
|
|
Back to top
|
|
 |
crazeydazey

Joined: Feb 15, 2007 Posts: 303 Location: England
Audio files: 4
|
|
|
Back to top
|
|
 |
JovianPyx

Joined: Nov 20, 2007 Posts: 1988 Location: West Red Spot, Jupiter
Audio files: 224
|
Posted: Tue Feb 11, 2020 6:38 am Post subject:
|
 |
|
The point on the schematic labeled "pwm" is the CV input for PWM. So this VCO has two CV inputs, one for pitch, the other for controlling PWM.
Yes, that pot schematic is correct. _________________ FPGA, dsPIC and Fatman Synth Stuff
Time flies like a banana. Fruit flies when you're having fun. BTW, Do these genes make my ass look fat? corruptio optimi pessima
|
|
|
Back to top
|
|
 |
crazeydazey

Joined: Feb 15, 2007 Posts: 303 Location: England
Audio files: 4
|
Posted: Tue Feb 11, 2020 2:28 pm Post subject:
|
 |
|
Fixed it
I tried what you said, took out the 47k resistor and made the little CV thing using a pot and I used a 9v battery thinking that was pretty close to 10
And I was totally lost, it just didn't seem to do anything really so I gave in and went back to basics.. I got the schematic out and followed everything with the meter on continuity checking everything that should connect did and that nothing that shouldn't connect didn't.
And I noticed a very silly mistake I had made ..
I had put the wiper of the pw adjust to the what should have been the tip of the jack in the PWM input and vice versa (if that makes sense)
Easy mistake  _________________ Nothing is impossible, unless you can't do it!!! |
|
|
Back to top
|
|
 |
JovianPyx

Joined: Nov 20, 2007 Posts: 1988 Location: West Red Spot, Jupiter
Audio files: 224
|
Posted: Tue Feb 11, 2020 2:40 pm Post subject:
|
 |
|
So it was doing *something* just not the right thing. That can be a head scratcher. Good to find it though. Back to basics is always a good approach.
Did you put it back together and test it with the VCO connected (47K)?
If so, does it work better now? _________________ FPGA, dsPIC and Fatman Synth Stuff
Time flies like a banana. Fruit flies when you're having fun. BTW, Do these genes make my ass look fat? corruptio optimi pessima
|
|
|
Back to top
|
|
 |
crazeydazey

Joined: Feb 15, 2007 Posts: 303 Location: England
Audio files: 4
|
Posted: Tue Feb 11, 2020 3:00 pm Post subject:
|
 |
|
Yeah mate all back together and working really well..
Thanks to everyone who helped me here, I would have given up ages ago if it wasn't for you guys telling me to try stuff
The only issue I have left now with it is something that is my fault and something I know I've not done right but I'm not too bothered to be honest and that is the tuning. I never matched my trannys, I wouldn't even know how to tbh, and I never thermo coupled them together but it's cool, I can still make cool little sequences with it so I'm very happy.
Also mate that schematic of yours for the ADSR on one of my other posts.. I am going to attempt that soon I think so might be bugging you again shortly just want to build a simple LFO first. _________________ Nothing is impossible, unless you can't do it!!! |
|
|
Back to top
|
|
 |
JovianPyx

Joined: Nov 20, 2007 Posts: 1988 Location: West Red Spot, Jupiter
Audio files: 224
|
Posted: Tue Feb 11, 2020 3:20 pm Post subject:
|
 |
|
You can make two LFOs with one 4069UB
http://scott.joviansynth.com/electronics/4069_lfo.gif
The drawing there is for just 3 of the 6 gates. Those unused gates can be hooked up the same way to give a second LFO.
If the longest time is too short, make the capacitor larger. _________________ FPGA, dsPIC and Fatman Synth Stuff
Time flies like a banana. Fruit flies when you're having fun. BTW, Do these genes make my ass look fat? corruptio optimi pessima
|
|
|
Back to top
|
|
 |
crazeydazey

Joined: Feb 15, 2007 Posts: 303 Location: England
Audio files: 4
|
Posted: Tue Feb 11, 2020 3:37 pm Post subject:
|
 |
|
Excellent, I am making that this weekend.. Thank you yet again kind sir. _________________ Nothing is impossible, unless you can't do it!!! |
|
|
Back to top
|
|
 |
Aleencabralia
Joined: Feb 10, 2020 Posts: 5 Location: Brasil
|
Posted: Wed Feb 12, 2020 10:14 am Post subject:
|
 |
|
Congrats!!! So you left the pmw pot to +v and gnd, right? I've just checked if I did the same mistake. I didn't... Changed the tune pot and it's connection but didn'ttested it yet. Will feeding some cv and taking the 47k and came back with results when I have some time!
Regarding the tuning, didn't try to cause I don't have the ntc, but, Rene posted tjat the 680R could be replaced for a 1k trimpot to have high freq tuner, if it's a problem maybe it' s worth a try! |
|
|
Back to top
|
|
 |
PHOBoS

Joined: Jan 14, 2010 Posts: 5881 Location: Moon Base
Audio files: 709
|
|
|
Back to top
|
|
 |
Aleencabralia
Joined: Feb 10, 2020 Posts: 5 Location: Brasil
|
Posted: Tue Mar 10, 2020 3:00 pm Post subject:
|
 |
|
| Hi guys, just to update in case anyone reads this thread: Got mine working also, it was a bad solder from 47k resistor to pin 1!! Took me some time cause I was working on so many other things... (Lots have issues :/ ). Thanks to all for your help! |
|
|
Back to top
|
|
 |
PERFORMANCE
Joined: Jun 11, 2020 Posts: 36 Location: Germany
|
Posted: Sat Nov 14, 2020 10:19 pm Post subject:
|
 |
|
Ha! Great everything worked out for everyone of you - I'm gonna hijack this thread in advance since I finally started building up a eurorack from scratch (except the PSU - still had a leftover Doepfer-DIY-Kit-PSU from back in the days when I could spend my student's loan on modules....) again.
So after succesfully breadboarding simple saw-VCOs based upon CMOS Schmidt-Triggers (40106) and also succesfully building an MS20 filter guitar pedal with CV-control (that stopped working due to bad soldering a few weeks ago...) I want to give René Schmitz 4069 a try as the first intermediate module for the modular (I have already built a mixer years back that I recently disassembled to rework it and I will also put togehter some buffered multiples and simple utility-modules).
The last days I stripboarded a couple of things on the fly direcly from the schematics which did work for a couple of minutes until I changed minor things and most of the times I just desoldered valuable parts and put away the unfinished business to move on to something else when I wouldn't be able to find any electrical or mechanical mistakes. Anyway - this time I wan't to make the thing work properly so I started digging into KiCad and initially VeeCad although I couldn't get netlist transfer work so I finally moved on to DIYLayoutCreator and virtually populated a stripboard by hand.
Since many of you are really fast in understanding what's going on in circuits and what's not working properly before I move on to breadboarding and finally building the whole thing I wanted to share with you my stripboard layout (and transferred schematic) so you could tell me if everything looked okay. I triple-checked everything but as it is the case so often I might have missed something. I'm gonna post my progress in here as well (hopefully...).
Thanks in advance!
EDIT: I've already found and replaced a jumper trace going into Pin 6 (actually has to go into Pin 7 as GND-connection)
| Description: |
|
| Filesize: |
260.93 KB |
| Viewed: |
770 Time(s) |
| This image has been reduced to fit the page. Click on it to enlarge. |

|
| Description: |
|
| Filesize: |
134.78 KB |
| Viewed: |
339 Time(s) |
| This image has been reduced to fit the page. Click on it to enlarge. |

|
|
|
|
Back to top
|
|
 |
|