electro-music.com   Dedicated to experimental electro-acoustic
and electronic music
 
    Front Page  |  Radio
 |  Media  |  Forum  |  Wiki  |  Links
Forum with support of Syndicator RSS
 FAQFAQ   CalendarCalendar   SearchSearch   MemberlistMemberlist   UsergroupsUsergroups   LinksLinks
 RegisterRegister   ProfileProfile   Log in to check your private messagesLog in to check your private messages   Log inLog in  Chat RoomChat Room 
go to the radio page Live at electro-music.com radio 1 Please visit the chat
poster
 Forum index » DIY Hardware and Software
Beginner needing help making simple LM358 vco
Post new topic   Reply to topic Moderators: jksuperstar, Scott Stites, Uncle Krunkus
Page 1 of 1 [12 Posts]
View unread posts
View new posts in the last week
Mark the topic unread :: View previous topic :: View next topic
Author Message
moogman1978



Joined: Sep 21, 2024
Posts: 6
Location: United Kingdom

PostPosted: Sat Sep 21, 2024 8:13 am    Post subject: Beginner needing help making simple LM358 vco Reply with quote  Mark this post and the followings unread

Hi all new here and hoping anyone can help

I’m looking to build a simple breadboard vco using LM358 that I can play with my midi to cv module I’ve made (also on breadboard)
I’ve been really inspired checking out Pete Mcbennetts examples on his YouTube channel but to be honest I’m a total beginner and am still trying to learn how to apply a schematic to breadboard

https://youtu.be/E1Onzz76c6s?feature=shared

I’ve been literally screen capping the close ups to help but isn’t really ideal and am not learning by doing it this way as you end up just ‘painting by numbers’

So am hoping anyone can help me with a simple LM358 vco that can be playable it doesn’t need to be super accurate just to get me going and am looking to power with a single 9v battery



Thanks for your time

Back to top
View user's profile Send private message
moogman1978



Joined: Sep 21, 2024
Posts: 6
Location: United Kingdom

PostPosted: Sat Sep 21, 2024 9:05 am    Post subject: Reply with quote  Mark this post and the followings unread

Meant to provide this Schematic from Pete Mcbennetts LDR synth I'm trying slowly to apply to a breadboard but am not getting anywhere

[img]https://drive.google.com/file/d/1cuWsH4qIj5TrRzfKUfOZjeRPMD83aeQf/view[/img]

https://drive.google.com/file/d/1cuWsH4qIj5TrRzfKUfOZjeRPMD83aeQf/view


LDRsynth+With+Drones.pdf
 Description:

Download (listen)
 Filename:  LDRsynth+With+Drones.pdf
 Filesize:  282.7 KB
 Downloaded:  222 Time(s)


LDRsynth+With+Drones.pdf
 Description:

Download (listen)
 Filename:  LDRsynth+With+Drones.pdf
 Filesize:  282.7 KB
 Downloaded:  234 Time(s)

Back to top
View user's profile Send private message
blue hell
Site Admin


Joined: Apr 03, 2004
Posts: 24599
Location: The Netherlands, Enschede
Audio files: 309
G2 patch files: 320

PostPosted: Mon Sep 23, 2024 2:54 pm    Post subject: Re: Beginner needing help making simple LM358 vco Reply with quote  Mark this post and the followings unread

moogman1978 wrote:
Hi all new here and hoping anyone can help


welcome moogman, tis not that I can help with your question .. but I did make the links clickable .. which probably is easier Cool

I could not get that google docs image embedded but did embed the youtube thing. [you can click the edit button on the posts to see what I did]

And maybe a bump helps Laughing

_________________
Jan
also .. could someone please turn down the thermostat a bit.
Posted Image, might have been reduced in size. Click Image to view fullscreen.
Back to top
View user's profile Send private message Visit poster's website
moogman1978



Joined: Sep 21, 2024
Posts: 6
Location: United Kingdom

PostPosted: Tue Sep 24, 2024 4:29 am    Post subject: Re: Beginner needing help making simple LM358 vco Reply with quote  Mark this post and the followings unread

blue hell wrote:
moogman1978 wrote:
Hi all new here and hoping anyone can help


welcome moogman, tis not that I can help with your question .. but I did make the links clickable .. which probably is easier Cool

I could not get that google docs image embedded but did embed the youtube thing. [you can click the edit button on the posts to see what I did]

And maybe a bump helps Laughing


Hey thanks man appreciate it !

Can anyone help a beginner out on this one?
Back to top
View user's profile Send private message
electrotech



Joined: Apr 24, 2013
Posts: 47
Location: Ayrshire Scotland

PostPosted: Sat Sep 28, 2024 1:05 am    Post subject: Reply with quote  Mark this post and the followings unread

Hello Moogman1978,

I'll try to help you with this.
Firstly do you understand how the breadboard connections are arranged ?
Do you have a multimeter for measuring voltages ?

For transferring a circuit diagram (schematic) to a breadboard layout I'd use some layout sheets (or even graph-paper) to work from.
Also build and test it in sections : there are three main ones - the main oscillator, the filter and the drone oscillator.
If it doesn't work as expected, that's when you need to measure voltages around the LM358's to make sure the correct bias and output voltages are present although some meters don't usually respond to signal voltages very well.
It's also easy to get wires in the wrong place on breadboards... I've done it myself many times !
If connections around an op-amp aren't correct, they tend to have their outputs hard against the positive or negative supply rail.
So, get the main oscillator working first and for test purposes, I'd just have a single resistor (e.g.47k) and switch connected between U1 pins 1 & 6.

Let us know how you get on.

Cheers,
Andy
Back to top
View user's profile Send private message
moogman1978



Joined: Sep 21, 2024
Posts: 6
Location: United Kingdom

PostPosted: Sat Sep 28, 2024 2:25 am    Post subject: Reply with quote  Mark this post and the followings unread

electrotech wrote:
Hello Moogman1978,

I'll try to help you with this.
Firstly do you understand how the breadboard connections are arranged ?
Do you have a multimeter for measuring voltages ?

For transferring a circuit diagram (schematic) to a breadboard layout I'd use some layout sheets (or even graph-paper) to work from.
Also build and test it in sections : there are three main ones - the main oscillator, the filter and the drone oscillator.
If it doesn't work as expected, that's when you need to measure voltages around the LM358's to make sure the correct bias and output voltages are present although some meters don't usually respond to signal voltages very well.
It's also easy to get wires in the wrong place on breadboards... I've done it myself many times !
If connections around an op-amp aren't correct, they tend to have their outputs hard against the positive or negative supply rail.
So, get the main oscillator working first and for test purposes, I'd just have a single resistor (e.g.47k) and switch connected between U1 pins 1 & 6.

Let us know how you get on.

Cheers,
Andy


Hi Andy

Thanks man for the reply

Yes I’ve been doing the starter breadboard stuff (LED circuits / 555 timer circuits) simple stuff to start off so I understand the breadboard arrangements etc
Not got a multimeter so I will order one now thanks
Back to top
View user's profile Send private message
electrotech



Joined: Apr 24, 2013
Posts: 47
Location: Ayrshire Scotland

PostPosted: Sat Sep 28, 2024 9:38 am    Post subject: Reply with quote  Mark this post and the followings unread

Hi,
That's good that you're getting a meter - measuring voltages around a circuit will tell you what's going on and let you see if things are connected properly.
I decided that I would input the circuit into some circuit simulator software I use to get a better understanding of it, as this always helps to diagnose any potential problems.
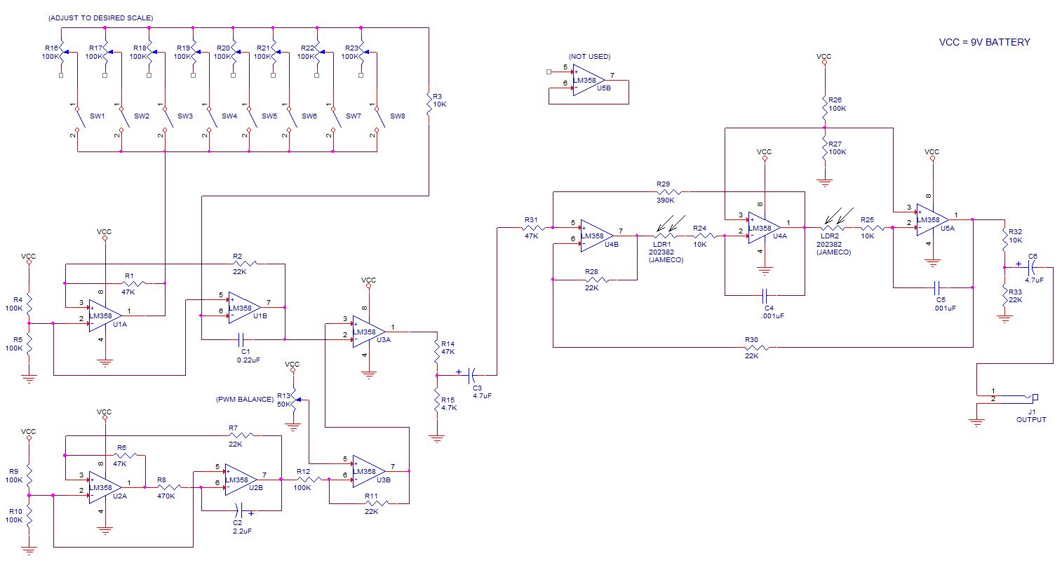
The main oscillator has a triangle-wave core built around U1.
U1A is configured as a Schmitt-trigger having a square-wave output and it's non-inverting input is connected to the output of U1B via the 'master-tune' potentiometer.
The output of U1A goes via the resistive chain plus switches to give a current which controls the charge/discharge of C1 by U1B in a classic 'integrator' circuit.
I see from the diagram that if none of SW1-SW10 are pressed, pin 6 of U1B is 'open-circuit' from a DC point of view, i.e. unbiased and the output on pin 7 would therefore tend to float up to the positive supply rail.
This is not how it appears to behave in the YouTube video , it seems to run at the lowest note (highest resistance) with higher notes being played when the switches are pressed implying less resistance in the circuit. ; I'm wondering if there's a resistor missing from the diagram or it's incorrectly drawn...
Later : this is maybe how it's supposed to work to enable note On/Off...

Apart from this, the amplitude of the triangle-wave from U1B output will vary with the frequency but this doesn't matter as it then goes to U2A which acts as a comparator to generate a square/rectangular output.
PWM of the signal is achieved by a low-frequency triangle-wave generated by U2 in a similar fashion to U1. This operates at a fixed frequency of about 0.5Hz according to my circuit simulator.
Another thing I noticed is that C2 (2.2uF) is shown as a polarised capacitor (usually electrolytic). In that part of the circuit the LFO signal is centred around 4.5V and the capacitor has +/- 1.0V across it. This would suggest that a non-polarised capacitor should be used here, although 2.2uF non-polarised capacitors are available they can be physically quite large/expensive....

Getting back to fault finding, once you get your meter you can measure the voltages around the circuit and report back and we can take it from there.

Andy

NB - I've updated my circuit description to correct some inaccuracies.

Last edited by electrotech on Mon Sep 30, 2024 1:36 am; edited 2 times in total
Back to top
View user's profile Send private message
kkissinger
Stream Operator


Joined: Mar 28, 2006
Posts: 1471
Location: Kansas City, Mo USA
Audio files: 45

PostPosted: Sun Sep 29, 2024 8:45 am    Post subject: Reply with quote  Mark this post and the followings unread

moogman1978 wrote:
Not got a multimeter so I will order one now thanks


You will definitely need a multimeter. You will find that voltage and continuity functions are useful.

If you intend to build oscillators, another nice-to-have piece of equipment is an oscilloscope (though they can be kind of pricey).

_________________
-- Kevin
http://kevinkissinger.com
Back to top
View user's profile Send private message Visit poster's website
moogman1978



Joined: Sep 21, 2024
Posts: 6
Location: United Kingdom

PostPosted: Mon Sep 30, 2024 5:49 am    Post subject: Reply with quote  Mark this post and the followings unread

Thanks guys really appreciate the help on this

Meter should arrive today hopefully

The designer of the synth in the vid also posted a schematic of the same thing without the drones , might be easier?

[img] https://mega.nz/file/7Y9kgByI#WYHqilgPHpHJ12WpbxXGHldQQg5ksIOB_2Il13UuYWo[/img]

Am also wondering if I could use my MIDI keyboard to play this as I have built MIDI to cv converter from this site…

https://www.bestsoldering.com/breadboard-midi-to-cv-project

But am not sure where to connect cv and gate to this Lm358 synth?

Cheers again!


LDRsynth.JPG
 Description:
 Filesize:  118.62 KB
 Viewed:  200 Time(s)
This image has been reduced to fit the page. Click on it to enlarge.

LDRsynth.JPG


Back to top
View user's profile Send private message
electrotech



Joined: Apr 24, 2013
Posts: 47
Location: Ayrshire Scotland

PostPosted: Tue Oct 01, 2024 1:09 am    Post subject: Reply with quote  Mark this post and the followings unread

Hi, I think I should have read your initial post more carefully..... the circuit above is NOT a Voltage Controlled Oscillator !
Its frequency is controlled by a capacitor plus varying amounts of resistance.
There is no easy way to control it with external control voltages : even if you did manage to shove the CV somewhere into the circuit to modify the oscillation frequency it would be unlikely to be useful in a musical way.... others may have different opinions about this.
To play notes on your MIDI keyboard using your MIDI to CV converter would require a different circuit for the oscillator section - one that is designed to be controlled by external voltages, i.e. a VCO.
Probably need other sections as well (eg VCA) which makes things a bit more complicated unfortunately...
This circuit 'is what it is' and I would describe it as stand-alone - the designer certainly did a good job with his demonstration in the video.
For some different circuits to consider, I'll leave it for others to make recommendations but it could be worthwhile having a look here :-
https://electro-music.com/wiki/pmwiki.php?n=Schematics.Schematics

Andy
Back to top
View user's profile Send private message
moogman1978



Joined: Sep 21, 2024
Posts: 6
Location: United Kingdom

PostPosted: Tue Oct 01, 2024 5:12 am    Post subject: Reply with quote  Mark this post and the followings unread

Hi Andy

No problem and thanks again for your help

I can see now the circuit is designed in a way for the buttons only to trigger notes via the resistor chain and are specific values to produce the required scale (think it was simple pentatonic)
I’m still going to complete this though purely for my own learning experience

I have also started the actual VCOs for the below

https://www.bestsoldering.com/breadboard-synthesizer/

Which will be a monophonic analog synth and a great starter project
However it runs on +/- 12v so that site also gives a build for the power supply

Being a beginner I am going to try with dual 9v batteries to be on the safe side as not wanting to fry myself running it from the mains
If it doesn’t work with 9v + and- I will build the psu but wanted to ask if this is safe in general as they state to use an ac wall wart and not dc ?

https://www.bestsoldering.com/breadboard-dual-variable-power-supply/



[/url]
Back to top
View user's profile Send private message
electrotech



Joined: Apr 24, 2013
Posts: 47
Location: Ayrshire Scotland

PostPosted: Tue Oct 01, 2024 3:26 pm    Post subject: Reply with quote  Mark this post and the followings unread

That sounds like a good idea and that website looks really useful as well.
I agree it would still be useful to get the simple circuit above working as this will give you some experience.
In general, you really need to use the supply voltage that the circuit was designed for - I don't think the synth modules would work properly on +/- 9V...
The problem with power supplies is they can supply lots of current and this is capable of 'frying' your circuit components if you've made a mistake....
When I'm building something new or experimental, it's good to have a laboratory type power supply with adjustable 'current-limit' ; however, these can be expensive, especially if it's got dual +/- outputs.
That split supply project you linked to above needs the older type of 'wall-wart' PSU/Adaptor that contains an actual transformer : these are difficult to get nowadays (I think the EU banned them !).
Keep a look out for them at car-boot sales etc, they tend to be heavier than new switching types. AC types will have a label on them stating the output voltage and a '~' symbol.
Also, anything that has a mains input range of 100-240V will be no use for the power supply project either - these are switching types and have a DC output.
Of course, the alternative is just to buy a power supply with +/- 12V outputs....
For a bit of protection to the power supply, you can put a small fuse in series with its output e.g. 300mA (T) type.
To protect your circuit when testing a new module, it can be useful to use small incandescent lamps like 12v/3W in series with the outputs - one for each polarity.
If the current is low/normal they have a low resistance and so won't light up; however, if something is drawing LOTS of current they do light up, increase their resistance and reduce the voltage to your circuit - these can be removed when you know it's working OK.
If you need help getting hold of any components let me know as I can help you get them (I've got lots of parts here...).

Andy
Back to top
View user's profile Send private message
Display posts from previous:   
Post new topic   Reply to topic Moderators: jksuperstar, Scott Stites, Uncle Krunkus
Page 1 of 1 [12 Posts]
View unread posts
View new posts in the last week
Mark the topic unread :: View previous topic :: View next topic
 Forum index » DIY Hardware and Software
Jump to:  

You cannot post new topics in this forum
You cannot reply to topics in this forum
You cannot edit your posts in this forum
You cannot delete your posts in this forum
You cannot vote in polls in this forum
You cannot attach files in this forum
You can download files in this forum


Forum with support of Syndicator RSS
Powered by phpBB © 2001, 2005 phpBB Group
Copyright © 2003 through 2009 by electro-music.com - Conditions Of Use