Author |
Message |
creatorlars

Joined: Nov 26, 2007 Posts: 524 Location: Denton, TX
Audio files: 4
|
Posted: Wed May 06, 2009 8:11 am Post subject:
|
 |
|
Did some more jamming with the new accent circuit last night and just want to double-confirm it works quite well.
Also to note -- I am using Thomas Henry's trigger conditioner circuit at all the trigger inputs in the 808 clone, including Accent.
Sebo -- for your application, I guess you'd just need to connect ax/bx/cx pins to +5V and ay/by/cy pins to your +5-15V accent level. |
|
Back to top
|
|
 |
gabbagabi

Joined: Nov 29, 2008 Posts: 652 Location: Berlin by n8
Audio files: 23
|
Posted: Wed Jul 15, 2009 1:21 pm Post subject:
|
 |
|
edit: i was wrong Last edited by gabbagabi on Mon Apr 14, 2014 2:42 am; edited 1 time in total |
|
Back to top
|
|
 |
gabbagabi

Joined: Nov 29, 2008 Posts: 652 Location: Berlin by n8
Audio files: 23
|
Posted: Wed Jul 15, 2009 1:30 pm Post subject:
|
 |
|
edit: i was wrong Last edited by gabbagabi on Mon Apr 14, 2014 2:42 am; edited 1 time in total |
|
Back to top
|
|
 |
fonik

Joined: Jun 07, 2006 Posts: 3950 Location: Germany
Audio files: 23
|
Posted: Thu Jul 16, 2009 4:04 am Post subject:
|
 |
|
hi lars,
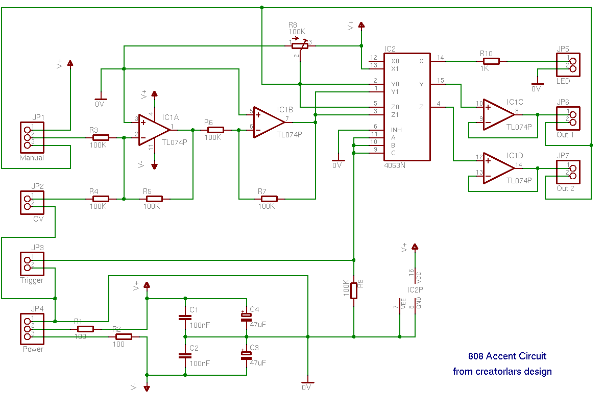
i believe you mixed the 4053's pins 11 & 10 on your schematic. pin 10 is the control input for channel A on the CD4053. pin 11 is the control input for channel C.
as i understand it, the accent (pin 14 - 'A') is connected to +5V (pin 12 - 'AX')by default. as long as a trigger pulse sets the control input high (pin 10), the accent gets connected to your accent CV input (pin 13 - 'AY'). smart. _________________
cheers,
matthias
____________
Big Boss at fonitronik
Tech Buddy at Random*Source |
|
Back to top
|
|
 |
creatorlars

Joined: Nov 26, 2007 Posts: 524 Location: Denton, TX
Audio files: 4
|
Posted: Thu Jul 16, 2009 7:39 am Post subject:
|
 |
|
Hey Fonik, yes it looks like you're right -- thanks for noticing that.
g.gabba, you can get the eagle schematics for Schmitt and Noise on the MB808 site here: http://www.eight-oh-eight.org
yes, i used the 40106-based schmitt trigger, works great!
i'm not sure how you're getting CV-controlled accent by changing the pulse-length of the 505 triggers... could you explain in more detail how your circuit works?
I need to take some videos of my in-progress 808 clone soon! Here's a pic:
http://www.synthesizers.com/mok2009/IMG_9051_m.jpg |
|
Back to top
|
|
 |
creekree

Joined: Mar 30, 2006 Posts: 192 Location: Morgenland Neukölln
Audio files: 1
|
Posted: Thu Jul 16, 2009 1:30 pm Post subject:
|
 |
|
that one looks very nice and promising! i like orange on black. yes, i do.
btw, dirk lindhof has updated his website with details of his modular 808 - you might want to check it out. |
|
Back to top
|
|
 |
creatorlars

Joined: Nov 26, 2007 Posts: 524 Location: Denton, TX
Audio files: 4
|
Posted: Thu Jul 16, 2009 1:51 pm Post subject:
|
 |
|
thanks! yeah i was pretty excited about how bright that orange silkscreen came out.
wow, i didn't know dirk lindhof was doing an 808 clone too, this is awesome!!! |
|
Back to top
|
|
 |
vcfool

Joined: Jun 19, 2008 Posts: 23 Location: Barcelona
|
|
Back to top
|
|
 |
creatorlars

Joined: Nov 26, 2007 Posts: 524 Location: Denton, TX
Audio files: 4
|
Posted: Tue Nov 03, 2009 8:45 am Post subject:
|
 |
|
Awesome! It's about time for me to finally work on my 808 clone some more now that I just rebuilt my Midibox sequencer!
What's happening with your pots is that you aren't attenuating the signal at all, going to +5V like that.
Another option may be using a dual gang pot, attenuating +5V on one side and the accent signal on the other, then summing them.
Probably the best way to do this would be a an op-amp buffer with an offset. send 0-10V from the accent circuit instead of 5-15V... and then have an op-amp buffer at the accent input of each circuit which is an attenuator (like you have ,but to GND) followed by an op-amp buffer that adds +5V to the signal. That way it's always 5-15V going into the circuit.
Let me know if that makes sense, I could draw up a schematic. |
|
Back to top
|
|
 |
vcfool

Joined: Jun 19, 2008 Posts: 23 Location: Barcelona
|
Posted: Wed Nov 04, 2009 9:29 am Post subject:
|
 |
|
Thanks for the answer.
I do understand. But that would take 2x12 op-amps, and there's no much space left inside my case, specially with all the wire mess. 24 op-amps would be 6 quad op-amps. That would be maybe as complicated as adding an independent accent circuit for each voice using a 4053 switch for each one, that would be just 4 IC... without buffers or CV. I'll think about it some more, but for now I'll just enjoy my 808 clone as it is for some time!!!
BTW, here it is:
Thanks again! |
|
Back to top
|
|
 |
creatorlars

Joined: Nov 26, 2007 Posts: 524 Location: Denton, TX
Audio files: 4
|
Posted: Wed Nov 04, 2009 10:05 am Post subject:
|
 |
|
looks great!!! did you use the microlarge layouts? |
|
Back to top
|
|
 |
vcfool

Joined: Jun 19, 2008 Posts: 23 Location: Barcelona
|
Posted: Wed Nov 04, 2009 10:27 am Post subject:
|
 |
|
Yes, I used the 3 bigger layouts containing several voices, not the modular ones. |
|
Back to top
|
|
 |
Sebo

Joined: Apr 27, 2007 Posts: 564 Location: Argentina
|
Posted: Wed Nov 04, 2009 8:03 pm Post subject:
|
 |
|
Hi vcfool:
Nice work you did!!!
I'm building my 808 from that same 3 PCB from microLARGE site, did you find
any errors/problems that I have to be aware of?
Did you implement all the mods?
Hopefully I will be finishing it before the end of the year, I have to do all
the wiring, and build the MIDI interface. _________________ Sebo
---------------------------------------
My Music:
https://www.facebook.com/cosaquitos/ |
|
Back to top
|
|
 |
|