electro-music.com   Dedicated to experimental electro-acoustic
and electronic music
 
    Front Page  |  Radio
 |  Media  |  Forum  |  Wiki  |  Links
Forum with support of Syndicator RSS
 FAQFAQ   CalendarCalendar   SearchSearch   MemberlistMemberlist   UsergroupsUsergroups   LinksLinks
 RegisterRegister   ProfileProfile   Log in to check your private messagesLog in to check your private messages   Log inLog in  Chat RoomChat Room 
 Forum index » DIY Hardware and Software
Discrete Transistor 2040 SVVCF
Post new topic   Reply to topic Moderators: jksuperstar, Scott Stites, Uncle Krunkus
Page 1 of 3 [59 Posts]
View unread posts
View new posts in the last week
Mark the topic unread :: View previous topic :: View next topic
Goto page: 1, 2, 3 Next
Author Message
Scott Stites
Janitor
Janitor


Joined: Dec 23, 2005
Posts: 4127
Location: Mount Hope, KS USA
Audio files: 96

PostPosted: Mon Apr 08, 2013 8:52 pm    Post subject: Discrete Transistor 2040 SVVCF Reply with quote  Mark this post and the followings unread

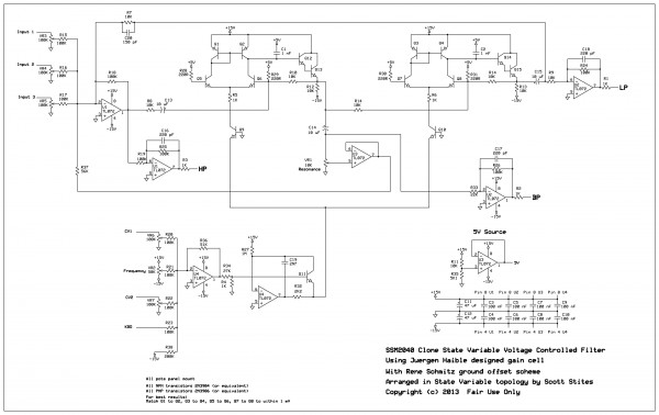
I guess it's been a while since I posted anything of any interest. Hopefully this may be to someone. Like any synth DIYer, I have a number of circuits that have fallen to the wayside - some for good reason, others because I started chasing after a brand new shiny.

A long time ago, when TH was developing the Mankato filter, I became interested in the 2040. Romeo Fahl told me that one design of the original 2040 filter that really kicked butt was the state variable configuration of the chip. I recall him saying that it was so thick, you could drink it with a straw or something like that. For a few years the idea kicked around in my head to try JH's 2040 gain cell in that configuration - if I could figure it out. I think I did figure it out. Well - I figured out something anyway that LP, BP and HP outputs. And, yes, it was much thicker than any OTA variant of the SVVCF I'd tried out. Much thicker. It really was a monster.

I remember sending the schematic to both JH and Rene Schmitz, because I'd cobbed elements from both of them. I don't think I ever heard back from Rene, but JH's comment was mainly "How come you are buffering the resonance". I loved that guy. Anyway, I had no good answer other than the fact that I had that op amp stage free, so....

Anyway, I did two variants of it: one used 2N3904s and 2N3906s, and the other I used THAT parts on. TBH, I don't think there was enough difference between the two to justify the cost of the THAT transistors, but they do make it somewhat easier to build. You'll notice on that schematic I took JH's advice, though it doesn't make any difference other than not look quite so ludicrous. You could use that stage, I suppose, to produce a notch output.

So, I submit to anyone interested the two versions of the 2040 Transistor State Variable Filter. I imagine, if you're successful, you will find that it is a far more...aggressive...filter than your OTA SVVCF. By far.

I've attached two samples I made of the filter - both were the discrete version (2N3904 and 2N3906). This same version was the filter I used in this video - you'll see a shot of it on the breadboard as the video starts.

http://www.youtube.com/watch?v=KzqaNMK9B80

Take this, brother, may it serve you well.

EDIT: Replaced schematics with versions that fixed erroneous bypass cap values.


THAT_2040_SVVCF_draft7_1.JPG
 Description:
THAT Transistor Version (fixed bypass cap values)
 Filesize:  629.99 KB
 Viewed:  2509 Time(s)
This image has been reduced to fit the page. Click on it to enlarge.

THAT_2040_SVVCF_draft7_1.JPG



2040_SVVCF_Rev100_1.JPG
 Description:
Discrete Version (bypass cap values corrected)
 Filesize:  646.52 KB
 Viewed:  2277 Time(s)
This image has been reduced to fit the page. Click on it to enlarge.

2040_SVVCF_Rev100_1.JPG



2040vcf_lpbphp_seq.mp3
 Description:
Samples of LP BP and HP outputs of discrete version

Download (listen)
 Filename:  2040vcf_lpbphp_seq.mp3
 Filesize:  10.05 MB
 Downloaded:  1684 Time(s)


2040svvcf_comp.mp3
 Description:
Composite of samples taken with discrete version

Download (listen)
 Filename:  2040svvcf_comp.mp3
 Filesize:  11.8 MB
 Downloaded:  1519 Time(s)


_________________
My Site

Last edited by Scott Stites on Thu Apr 11, 2013 2:25 pm; edited 2 times in total
Back to top
View user's profile Send private message
delayed



Joined: Jun 24, 2008
Posts: 130
Location: TN

PostPosted: Tue Apr 09, 2013 12:00 am    Post subject: Reply with quote  Mark this post and the followings unread

neat stuff. i love the 2040 filter in the Cat.
Back to top
View user's profile Send private message
diablojoy



Joined: Sep 07, 2008
Posts: 809
Location: melbourne australia
Audio files: 11

PostPosted: Tue Apr 09, 2013 1:35 am    Post subject: Reply with quote  Mark this post and the followings unread

very nice scott and it sounds great.
if its ok and i get some time soon i may draw up a board for the 2n3904/3906 version

_________________
In an infinite universe one might very well
ask where the hell am I
oh yeah thats right the land of OZ
as good an answer as any
Back to top
View user's profile Send private message
LFLab



Joined: Dec 17, 2009
Posts: 497
Location: Rosmalen, Netherlands

PostPosted: Tue Apr 09, 2013 2:08 am    Post subject: Reply with quote  Mark this post and the followings unread

Nice work Scott!

Still meaning to do a layout using BC847bs and BC857bs double transistors (SMT) since these are cheap and easy to get (and you can get a matched version as well). Good to hear that the filter sounds nice (at work now, so didn't listen to the samples yet).

I can feel this bubbling to the top of the backlog already Very Happy
Back to top
View user's profile Send private message
delayed



Joined: Jun 24, 2008
Posts: 130
Location: TN

PostPosted: Tue Apr 09, 2013 2:50 am    Post subject: Reply with quote  Mark this post and the followings unread

How can you tell how well they are matched? I looked up the datasheet and did not see that information.
Back to top
View user's profile Send private message
Scott Stites
Janitor
Janitor


Joined: Dec 23, 2005
Posts: 4127
Location: Mount Hope, KS USA
Audio files: 96

PostPosted: Tue Apr 09, 2013 5:44 am    Post subject: Reply with quote  Mark this post and the followings unread

Hey Delayed,

Do you mean the THAT parts? They're matched to 500 uV, if they're of the same gender (PNP or NPN). The discrete parts can be hand-matched. Actually, you can get pretty good initial results even if you don't match them.

I did make one small change to the discrete version that shows up in the 2040 version - the 150 pF cap across R7. IIRC, that fixed a problem with the resonance getting some interference at high levels. It's on this attached version I drew up a couple of days after the one above.

Cheerio,
Scott

Edit: Posted in first post of this thread

_________________
My Site

Last edited by Scott Stites on Thu Apr 11, 2013 2:26 pm; edited 1 time in total
Back to top
View user's profile Send private message
LFLab



Joined: Dec 17, 2009
Posts: 497
Location: Rosmalen, Netherlands

PostPosted: Tue Apr 09, 2013 7:14 am    Post subject: Reply with quote  Mark this post and the followings unread

If delayed is referring to the BC847bs parts I mentioned, no reference to the degree of matching is mentioned in the datasheet. I believe "L-1" on the muffwiggler forum checked a few and came to good results. I have used them but not checked them for matching.
However, the BCM847bs is a matched dual and that does have the mismatch mentioned in the datasheet, the dual PNP part is BCM857bs.

For even more weirdedness, there's a NPN-PNP dual available as well, the BC847pn.
Who says there aren't any new fun parts coming out for Synth-DIY? Fascinating stuff!
Did I mention they are cheap as chips? Well, they are!
30 eurocents each for a matched PNP if you buy 25 of them at Mouser.
Back to top
View user's profile Send private message
Paradigm X



Joined: Feb 15, 2011
Posts: 363
Location: Null and void
Audio files: 2

PostPosted: Tue Apr 09, 2013 7:48 am    Post subject: Reply with quote  Mark this post and the followings unread

Wow

Neat looking circuits. Cant listen here at work sadly.

I was actually thinking of making a version of JHs discrete 2040 circuit, but its a bit (well ok, lots) over my head.

Im trying to work out how best to build using THAT chips, of which i have a few; In terms of the matching, which ones are critical? I guess Q1-Q8 are, can the rest be 2n390x ? But could be wildly wrong.



Many thanks,
Ben
Back to top
View user's profile Send private message
elmegil



Joined: Mar 20, 2012
Posts: 2179
Location: Chicago
Audio files: 16

PostPosted: Tue Apr 09, 2013 11:30 am    Post subject: Reply with quote  Mark this post and the followings unread

Any reason to not implement with 2 x TL074 and 1 x TL071 instead of the TL072's?
Back to top
View user's profile Send private message
Scott Stites
Janitor
Janitor


Joined: Dec 23, 2005
Posts: 4127
Location: Mount Hope, KS USA
Audio files: 96

PostPosted: Tue Apr 09, 2013 1:36 pm    Post subject: Reply with quote  Mark this post and the followings unread

@Diablojoy It'll be interesting to see what you come up with for a board.

@LF Lab: Rene's 2040 design was actually for surface mount - this could turn into a very tiny filter, I imagine, if you went all surface mount.

@Paradigm: Yeah - you could use 2N3904's with the THAT part. You might want to compare yourself, but generally if you get your parts from the same lot, the matching these days would likely be quite good enough for this filter already. I seem to recall Rene telling me that he didn't bother too much with matching on his filter.

@Elmegil: Any color you choose Smile. Generally when I do stuff like this, I start off with dual op amps because I may choose later on to put better quality audio op amps in, and the better quality DIP op amps I prefer are usually dual op amps; rarely are they in quad (I'm rather enamored with the OPA2134). Another reason is I like to keep the control portion separate from the audio portion. But, that's just me, and it probably wouldn't make a lick of difference how you select and arrange them.

_________________
My Site
Back to top
View user's profile Send private message
diablojoy



Joined: Sep 07, 2008
Posts: 809
Location: melbourne australia
Audio files: 11

PostPosted: Tue Apr 09, 2013 2:38 pm    Post subject: Reply with quote  Mark this post and the followings unread

Quote:
I'm rather enamored with the OPA2134

yeah they are really good however LF442 is a reasonable replacement and quite a lot cheaper so i use them generally.

Quote:
@Diablojoy It'll be interesting to see what you come up with for a board.

Thanks i am leaning toward less wiring - euro format acceptable but able to be used in other formats as well, seems to be the direction the majority
are heading , though i still build in a custom size myself.
The circuit itself looks very small though there is quite a lot panel
controls and jacks that could suck up the space.
will aim for a board size of 100 x 48 mm, narrower if i can get it components and silk screen on both sides of course.

_________________
In an infinite universe one might very well
ask where the hell am I
oh yeah thats right the land of OZ
as good an answer as any
Back to top
View user's profile Send private message
Dan Lavin



Joined: Nov 09, 2006
Posts: 649
Location: Spring Lake, Mi, USA
Audio files: 21

PostPosted: Tue Apr 09, 2013 6:53 pm    Post subject: Reply with quote  Mark this post and the followings unread

Nice one, Scott! Been playing with transistors myself a lot lately. Very Happy
_________________
Synth DIY since 1977!
Back to top
View user's profile Send private message
Scott Stites
Janitor
Janitor


Joined: Dec 23, 2005
Posts: 4127
Location: Mount Hope, KS USA
Audio files: 96

PostPosted: Tue Apr 09, 2013 9:46 pm    Post subject: Reply with quote  Mark this post and the followings unread

Hey Dan,

I've been playing with BBDs lately. Lotsa fun, those too.

Cheerio,
Scott

_________________
My Site
Back to top
View user's profile Send private message
comrade_zero



Joined: Mar 05, 2009
Posts: 66
Location: arizona
Audio files: 4

PostPosted: Wed Apr 10, 2013 12:23 am    Post subject: Reply with quote  Mark this post and the followings unread

First off, Mr. Stites, a hearty "thank you" for taking the time and energy to share this with us. This filter sounds good (I am a sucker for filters.) Secondly, any idea if or how it would behave on -12/+12v?
Especially if someone is looking to a Euro-format board? Thanks again.
c_z
Back to top
View user's profile Send private message
LFLab



Joined: Dec 17, 2009
Posts: 497
Location: Rosmalen, Netherlands

PostPosted: Wed Apr 10, 2013 1:10 am    Post subject: Reply with quote  Mark this post and the followings unread

Scott Stites wrote:
....(I'm rather enamored with the OPA2134).....


Me too! I like them for "hi-fi" purposes, do you feel that the difference is noticable for synth applications like a VCF as well? Must give it a try.

I've used OPA4134 in a headphone amp, but you can get those in SMT only, no DIP.
Back to top
View user's profile Send private message
StephenGiles



Joined: Apr 17, 2006
Posts: 507
Location: England

PostPosted: Wed Apr 10, 2013 1:47 am    Post subject: Reply with quote  Mark this post and the followings unread

Scott Stites wrote:
Hey Dan,

I've been playing with BBDs lately. Lotsa fun, those too.

Cheerio,
Scott


Through zero flanging perhaps? Are you aware that Mike Irwin (where is he now?) designed a TZF using just one BBD?
Back to top
View user's profile Send private message
Paradigm X



Joined: Feb 15, 2011
Posts: 363
Location: Null and void
Audio files: 2

PostPosted: Wed Apr 10, 2013 2:54 am    Post subject: Reply with quote  Mark this post and the followings unread

Scott Stites wrote:

@Paradigm: Yeah - you could use 2N3904's with the THAT part. You might want to compare yourself, but generally if you get your parts from the same lot, the matching these days would likely be quite good enough for this filter already. I seem to recall Rene telling me that he didn't bother too much with matching on his filter.


Thanks very much for replying. I was thinking about this last night after I had posted; im only going to use it as a filter, not an oscillator, and probably without CV for the first attempt, so the transistor matching isnt critical at all. May as well save the THATs for more critical circuits (as you said in the first post, doh ! Wink Laughing )

Cheers
Ben
Back to top
View user's profile Send private message
Scott Stites
Janitor
Janitor


Joined: Dec 23, 2005
Posts: 4127
Location: Mount Hope, KS USA
Audio files: 96

PostPosted: Wed Apr 10, 2013 7:06 am    Post subject: Reply with quote  Mark this post and the followings unread

That's probably a good idea not to use it as an oscillator - IIRC, it doesn't self-oscillate, but, heck, it's been five years.

I noticed I still have my THAT version on breadboard. It's a bit squashed, but I'll have to see if it works this weekend.

_________________
My Site
Back to top
View user's profile Send private message
Paradigm X



Joined: Feb 15, 2011
Posts: 363
Location: Null and void
Audio files: 2

PostPosted: Wed Apr 10, 2013 7:12 am    Post subject: Reply with quote  Mark this post and the followings unread

Embarassed

Well, thats saved me a lot of time. Doh

im new to all this, if it isnt obvious (!) so i just assumed all (most?) filters do v/oct resonance.

Ill have to try to get it up and running and take it from there.

thanks
Back to top
View user's profile Send private message
J3RK



Joined: Jun 05, 2006
Posts: 123
Location: Seattle

PostPosted: Wed Apr 10, 2013 10:05 am    Post subject: Reply with quote  Mark this post and the followings unread

Very nice! This just shot up to the top of my "need to build" list. I had planned to build those gain cells in SMT on a little chicklet type board with DIP pins to use in multiple designs. It may be time to do that now. Cool design, and it sounds incredibly good. Thanks for posting this Scott!

If I make the gain-cell-plug-in boards, maybe I should add an LM4040 for the +5V so it's built in. Then it would only need two power pins from the main board.
Back to top
View user's profile Send private message
Scott Stites
Janitor
Janitor


Joined: Dec 23, 2005
Posts: 4127
Location: Mount Hope, KS USA
Audio files: 96

PostPosted: Wed Apr 10, 2013 11:19 am    Post subject: Reply with quote  Mark this post and the followings unread

An LM4040 would be pretty spiffy - the gain cell boards would be actually quite useful - you could use them in Rene's 2040 circuit as well.

Paradigm, actually I should have mentioned the self-oscillation. I'm fairly sure it didn't self-oscillate back when I was playing with it, but I should check that again. Dang, I've played with so many filters through the years, they're starting to run together in my brain Very Happy.

And you're right - most filters will self-oscillate. Seems to me I've played with a couple of SVVCFs that didn't, but one I do know that oscillates like a bat out of hell is Ray Wilson's SVVCF.

_________________
My Site
Back to top
View user's profile Send private message
Paradigm X



Joined: Feb 15, 2011
Posts: 363
Location: Null and void
Audio files: 2

PostPosted: Thu Apr 11, 2013 4:30 am    Post subject: Reply with quote  Mark this post and the followings unread

Thanks Scott.

Appreciate your time.

Another basic query, all the bypass caps are shown as 0.1nF, i thought 0.1uF was more common? Any reason for this?

Cheers!

Ben
Back to top
View user's profile Send private message
Scott Stites
Janitor
Janitor


Joined: Dec 23, 2005
Posts: 4127
Location: Mount Hope, KS USA
Audio files: 96

PostPosted: Thu Apr 11, 2013 6:45 am    Post subject: Reply with quote  Mark this post and the followings unread

The reason would be my brain. 0.1 uF would be the correct value. I'll fix that when I can - I'm writing this from work. Our crude rural internet service is down because of an ice storm.
_________________
My Site
Back to top
View user's profile Send private message
Scott Stites
Janitor
Janitor


Joined: Dec 23, 2005
Posts: 4127
Location: Mount Hope, KS USA
Audio files: 96

PostPosted: Thu Apr 11, 2013 2:29 pm    Post subject: Reply with quote  Mark this post and the followings unread

Fixed'em.
_________________
My Site
Back to top
View user's profile Send private message
Paradigm X



Joined: Feb 15, 2011
Posts: 363
Location: Null and void
Audio files: 2

PostPosted: Fri Apr 12, 2013 1:33 am    Post subject: Reply with quote  Mark this post and the followings unread

Great stuff. Glad to know im not going mad!

Thanks again for posting this, its a lovely squelchy filter.
Smile
Back to top
View user's profile Send private message
Display posts from previous:   
Post new topic   Reply to topic Moderators: jksuperstar, Scott Stites, Uncle Krunkus
Page 1 of 3 [59 Posts]
View unread posts
View new posts in the last week
Goto page: 1, 2, 3 Next
Mark the topic unread :: View previous topic :: View next topic
 Forum index » DIY Hardware and Software
Jump to:  

You cannot post new topics in this forum
You cannot reply to topics in this forum
You cannot edit your posts in this forum
You cannot delete your posts in this forum
You cannot vote in polls in this forum
You cannot attach files in this forum
You can download files in this forum


Forum with support of Syndicator RSS
Powered by phpBB © 2001, 2005 phpBB Group
Copyright © 2003 through 2009 by electro-music.com - Conditions Of Use