electro-music.com   Dedicated to experimental electro-acoustic
and electronic music
 
    Front Page  |  Radio
 |  Media  |  Forum  |  Wiki  |  Links
Forum with support of Syndicator RSS
 FAQFAQ   CalendarCalendar   SearchSearch   MemberlistMemberlist   UsergroupsUsergroups   LinksLinks
 RegisterRegister   ProfileProfile   Log in to check your private messagesLog in to check your private messages   Log inLog in  Chat RoomChat Room 
 Forum index » How-tos
i wanna make a synth guitar!
Post new topic   Reply to topic
Page 1 of 1 [2 Posts]
View unread posts
View new posts in the last week
Mark the topic unread :: View previous topic :: View next topic
Author Message
i3ear



Joined: May 26, 2013
Posts: 1
Location: washington state

PostPosted: Sun May 26, 2013 6:05 pm    Post subject: i wanna make a synth guitar!
Subject description: But I have no idea what I am doing.
Reply with quote  Mark this post and the followings unread

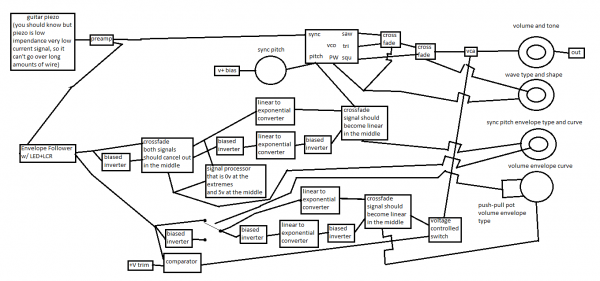
first a bit about me and what I can do. I have some limited experience with electronics, so I understand a little bit of the jargon. It is the specifics I have trouble with and a lack of money and interest means this is the first time I have actually tried to build something

What I do know about though is modular synths. I love playing with virtual ones on the computer.

What I want to do is make an analog guitar synth using hard oscillator sync for pitch control of the oscillator, and using an envelope follower connected to the pitch input of the oscillator, have tone control

I have been looking anywhere for a general repository of schematic clips to try and help me build my synth out of multiple synths but alas, no help

I am having problems just finding a diy oscillator that is minimal enough for what I need.

the knobs on the diagram are guitar knob dual layer pots, except for one which is a push-pull pot

but anyway here is a block diagram of what I want


guitar synth block.png
 Description:
 Filesize:  48.89 KB
 Viewed:  722 Time(s)
This image has been reduced to fit the page. Click on it to enlarge.

guitar synth block.png


Back to top
View user's profile Send private message
elmegil



Joined: Mar 20, 2012
Posts: 2179
Location: Chicago
Audio files: 16

PostPosted: Sun May 26, 2013 8:04 pm    Post subject: Reply with quote  Mark this post and the followings unread

There's Frequency to Voltage in this circuit:

http://1.bp.blogspot.com/_FMBJEkaC8Lw/SLrL4GIAcJI/AAAAAAAAYNE/W8Mc8VW6GfY/s1600/SX150_SchemV2.PNG

And there's the whole enchilada as used by the Korg MS-XX synths in this circuit:

http://www.muffwiggler.com/forum/topic-76398.html&highlight=

(although best of luck sourcing that 4 gang pot; Unfortunately Mike is sold out of PCBs).

As for minimal oscillators, there are a ton in our Schematics Vault thread, best accessed with some organization from the wiki:

http://electro-music.com/wiki/pmwiki.php?n=Schematics.Schematics

And I'd directly point you at Nicolas' circuits here:

http://electro-music.com/forum/topic-34550.html

That should keep you busy for a while Very Happy
Back to top
View user's profile Send private message
Display posts from previous:   
Post new topic   Reply to topic
Page 1 of 1 [2 Posts]
View unread posts
View new posts in the last week
Mark the topic unread :: View previous topic :: View next topic
 Forum index » How-tos
Jump to:  

You cannot post new topics in this forum
You cannot reply to topics in this forum
You cannot edit your posts in this forum
You cannot delete your posts in this forum
You cannot vote in polls in this forum
You cannot attach files in this forum
You can download files in this forum


Forum with support of Syndicator RSS
Powered by phpBB © 2001, 2005 phpBB Group
Copyright © 2003 through 2009 by electro-music.com - Conditions Of Use