electro-music.com   Dedicated to experimental electro-acoustic
and electronic music
 
    Front Page  |  Radio
 |  Media  |  Forum  |  Wiki  |  Links
Forum with support of Syndicator RSS
 FAQFAQ   CalendarCalendar   SearchSearch   MemberlistMemberlist   UsergroupsUsergroups   LinksLinks
 RegisterRegister   ProfileProfile   Log in to check your private messagesLog in to check your private messages   Log inLog in  Chat RoomChat Room 
 Forum index » DIY Hardware and Software » The layout factory
ADSR by nicolas3141 - fonik redraw scheme
Post new topic   Reply to topic
Page 1 of 1 [15 Posts]
View unread posts
View new posts in the last week
Mark the topic unread :: View previous topic :: View next topic
Author Message
isak



Joined: Dec 13, 2009
Posts: 847
Location: Israel
Audio files: 18

PostPosted: Tue Aug 06, 2013 8:50 am    Post subject:  ADSR by nicolas3141 - fonik redraw scheme Reply with quote  Mark this post and the followings unread

Hi Guys.

i didnt verified this yet but suppose to be ok.
thanks for nicolas3141 and fonik for the scheme.
will love to hear that its working ok, if your making this please let me/us know that its ok.

NOTES:
1 - there is 7 jumpers, dond forget them.
2 - the gate jack suppose to be switched jack, on the switch the 15V suppose to go.
3 - D1 to D3 are 1N914 or 1N4148

enjoy,
cheers,
Isak.


nicolas3141 ENV - fonik redraw scheme - parts.gif
 Description:
 Filesize:  27.24 KB
 Viewed:  1026 Time(s)
This image has been reduced to fit the page. Click on it to enlarge.

nicolas3141  ENV - fonik redraw scheme - parts.gif



nicolas3141 ENV - fonik redraw scheme.gif
 Description:
 Filesize:  9.77 KB
 Viewed:  701 Time(s)
This image has been reduced to fit the page. Click on it to enlarge.

nicolas3141  ENV - fonik redraw scheme.gif



woollastonadsr_147.gif
 Description:
 Filesize:  51.32 KB
 Viewed:  1057 Time(s)
This image has been reduced to fit the page. Click on it to enlarge.

woollastonadsr_147.gif



_________________
http://www.myspace.com/mgmtrance
Back to top
View user's profile Send private message
isak



Joined: Dec 13, 2009
Posts: 847
Location: Israel
Audio files: 18

PostPosted: Mon Aug 12, 2013 11:25 am    Post subject: Reply with quote  Mark this post and the followings unread

i found a small mistake, fixed it.
now the attached pics above is updated.

cheers.

_________________
http://www.myspace.com/mgmtrance
Back to top
View user's profile Send private message
jbeuckm



Joined: Nov 30, 2008
Posts: 165
Location: Stockholm
Audio files: 9

PostPosted: Thu Dec 31, 2015 1:22 pm    Post subject: Reply with quote  Mark this post and the followings unread

Any changes for +/- 12V?

Thanks!
Back to top
View user's profile Send private message
isak



Joined: Dec 13, 2009
Posts: 847
Location: Israel
Audio files: 18

PostPosted: Fri Jan 01, 2016 2:38 pm    Post subject: Reply with quote  Mark this post and the followings unread

Hi jbeuckm.

Sorry but i didnt tried it with 12V Rolling Eyes
Why wont you try and let us konw?

_________________
http://www.myspace.com/mgmtrance
Back to top
View user's profile Send private message
jbeuckm



Joined: Nov 30, 2008
Posts: 165
Location: Stockholm
Audio files: 9

PostPosted: Fri Jan 01, 2016 3:35 pm    Post subject:   Reply with quote  Mark this post and the followings unread

I'll probably try one tonight Laughing

https://github.com/jbeuckm/Woollaston-ADSR
Back to top
View user's profile Send private message
jbeuckm



Joined: Nov 30, 2008
Posts: 165
Location: Stockholm
Audio files: 9

PostPosted: Sat Jan 02, 2016 1:07 pm    Post subject: Reply with quote  Mark this post and the followings unread

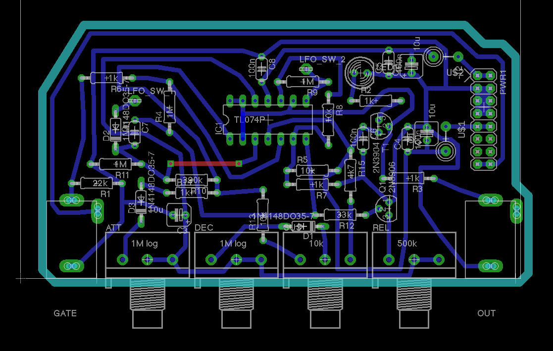
I made a layout with jacks and pots on the edge and just one jumper Smile Verified on +/-12V!


Screen Shot 2016-01-02 at 2.03.58 PM.png
 Description:
 Filesize:  90.06 KB
 Viewed:  571 Time(s)
This image has been reduced to fit the page. Click on it to enlarge.

Screen Shot 2016-01-02 at 2.03.58 PM.png



IMG_4156.JPG
 Description:
 Filesize:  173.07 KB
 Viewed:  474 Time(s)
This image has been reduced to fit the page. Click on it to enlarge.

IMG_4156.JPG


Back to top
View user's profile Send private message
isak



Joined: Dec 13, 2009
Posts: 847
Location: Israel
Audio files: 18

PostPosted: Sat Jan 02, 2016 1:28 pm    Post subject: Reply with quote  Mark this post and the followings unread

Great job!
_________________
http://www.myspace.com/mgmtrance
Back to top
View user's profile Send private message
tokyomatik



Joined: Jan 20, 2011
Posts: 171
Location: berlin
Audio files: 6

PostPosted: Wed Apr 06, 2016 2:11 pm    Post subject: Reply with quote  Mark this post and the followings unread

jbeuckm wrote:
I made a layout with jacks and pots on the edge and just one jumper Smile Verified on +/-12V!

thats nice! would you share this design?
Back to top
View user's profile Send private message Visit poster's website
LFLab



Joined: Dec 17, 2009
Posts: 497
Location: Rosmalen, Netherlands

PostPosted: Wed Apr 06, 2016 11:46 pm    Post subject: Reply with quote  Mark this post and the followings unread

Joe posted the github location a few posts above.
Back to top
View user's profile Send private message
Grumble



Joined: Nov 23, 2015
Posts: 1319
Location: Netherlands
Audio files: 30

PostPosted: Thu Apr 07, 2016 12:27 am    Post subject: Reply with quote  Mark this post and the followings unread

@jbeuckm: What are the scope settings please?
Back to top
View user's profile Send private message Visit poster's website
jbeuckm



Joined: Nov 30, 2008
Posts: 165
Location: Stockholm
Audio files: 9

PostPosted: Thu Apr 07, 2016 11:42 am    Post subject: Reply with quote  Mark this post and the followings unread

@Grumble I didn't record the exact scope settings, but here's the idea: I both triggered the scope and gated the ADSR with a square wave VCO. I adjusted the scope until the square wave used about half the screen. Then I tweaked the ADSR times until I got what you see above.
Back to top
View user's profile Send private message
StormB



Joined: Aug 15, 2013
Posts: 18
Location: Germany

PostPosted: Fri Apr 15, 2016 11:00 pm    Post subject: Reply with quote  Mark this post and the followings unread

hi
i have build this adsr and i think have problems with the Release Pot !
if all pots off and i turn the Release Pot a little bit on
the ENVY go on even though no Note is play
Thanks
StormB
Back to top
View user's profile Send private message
StormB



Joined: Aug 15, 2013
Posts: 18
Location: Germany

PostPosted: Mon Apr 18, 2016 12:33 am    Post subject: Reply with quote  Mark this post and the followings unread

hi
i have found my mistake pin 8 from the socket was bent,
and the diode D2 goes to pin 2 off the Sustian Pot not to pin 3
how look on the first Layout and schematic
Back to top
View user's profile Send private message
J-chot



Joined: Jan 20, 2014
Posts: 44
Location: Decatur AL

PostPosted: Mon Nov 04, 2019 3:12 pm    Post subject: Reply with quote  Mark this post and the followings unread

I am having so many problems with this.

First off, what is the purpose of the gate in being constantly switched on when not plugged in?

What values to use for 12v?
I know I need LOG instead of linear pots, but should 3/4 of the pots positions make the envelope non functional?
Back to top
View user's profile Send private message Send e-mail
gabbagabi



Joined: Nov 29, 2008
Posts: 652
Location: Berlin by n8
Audio files: 23

PostPosted: Wed Nov 06, 2019 10:37 am    Post subject: Reply with quote  Mark this post and the followings unread

hi mate,

the the purpose of the gate in being constantly switched on when not plugged in, could be that by doing so you have a defined state of the gate input

and, almost certain it has to do with the LFO funktion, cos the Release-Transistor is "blocked" then, if it would be "open" the lfo funktion would be hard to archive

the circuit should run on +-12V with no changes, only the eg-amplitude will be sligthly different

u can use linear pots without problems, the only difference is that in the "faster regions" you will have less "resolution", the sustain pot should be linear

i dont know what u mean by "but should 3/4 of the pots positions make the envelope non functional"?
Back to top
View user's profile Send private message
Display posts from previous:   
Post new topic   Reply to topic
Page 1 of 1 [15 Posts]
View unread posts
View new posts in the last week
Mark the topic unread :: View previous topic :: View next topic
 Forum index » DIY Hardware and Software » The layout factory
Jump to:  

You cannot post new topics in this forum
You cannot reply to topics in this forum
You cannot edit your posts in this forum
You cannot delete your posts in this forum
You cannot vote in polls in this forum
You cannot attach files in this forum
You can download files in this forum


Forum with support of Syndicator RSS
Powered by phpBB © 2001, 2005 phpBB Group
Copyright © 2003 through 2009 by electro-music.com - Conditions Of Use