| Author |
Message |
PHOBoS

Joined: Jan 14, 2010 Posts: 5883 Location: Moon Base
Audio files: 709
|
Posted: Wed Jul 23, 2014 1:57 pm Post subject:
PHOBoS' Modular Lunetta Subject description: [DUAL OUTPUT MIXER] Module |
 |
|
I made a dual 2 input mixer which can also be used as a single 4 input mixer.
So now I have space for 1 module left!
| Description: |
|
| Filesize: |
52.46 KB |
| Viewed: |
1117 Time(s) |
| This image has been reduced to fit the page. Click on it to enlarge. |

|
| Description: |
|
| Filesize: |
114.42 KB |
| Viewed: |
613 Time(s) |
| This image has been reduced to fit the page. Click on it to enlarge. |

|
| Description: |
|
| Filesize: |
109.07 KB |
| Viewed: |
582 Time(s) |
| This image has been reduced to fit the page. Click on it to enlarge. |

|
_________________ "My perf, it's full of holes!"
http://phobos.000space.com/
SoundCloud BandCamp MixCloud Stickney Synthyards Captain Collider Twitch YouTube |
|
|
Back to top
|
|
 |
commathe

Joined: Jul 26, 2013 Posts: 153 Location: Beijing
Audio files: 5
|
Posted: Wed Jul 23, 2014 7:07 pm Post subject:
|
 |
|
| It took me a while to see what you did there with the switch. I was confused by the fact that nothing was being disconnected from the op amps. Now I see that what is really going on is switching the A or B side to the opposite output! Smart! You could use it as a sort of send/return and dry/wet mixer too, which is very interesting. Hook your inputs into the a side and then feed the a output through a filter or whatnot and then the out of that back into b! Very practical and flexible! |
|
|
Back to top
|
|
 |
PHOBoS

Joined: Jan 14, 2010 Posts: 5883 Location: Moon Base
Audio files: 709
|
Posted: Fri Aug 22, 2014 2:54 pm Post subject:
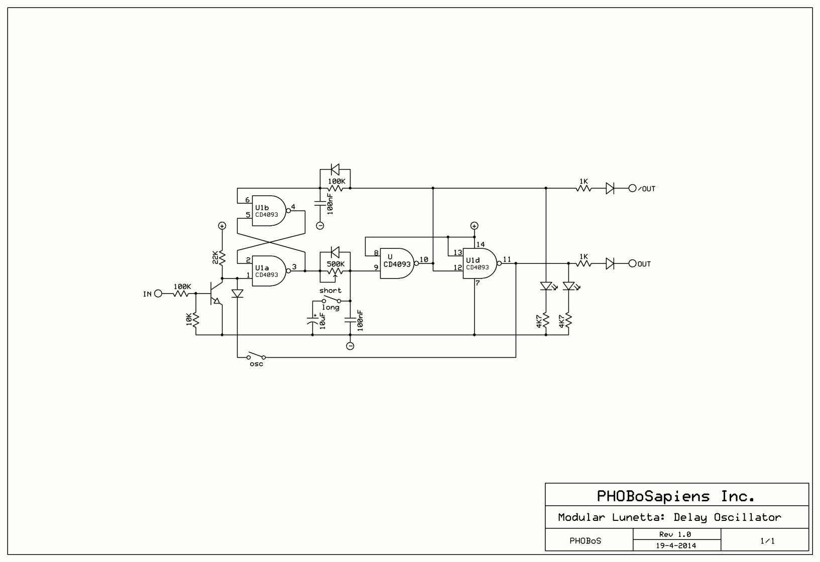
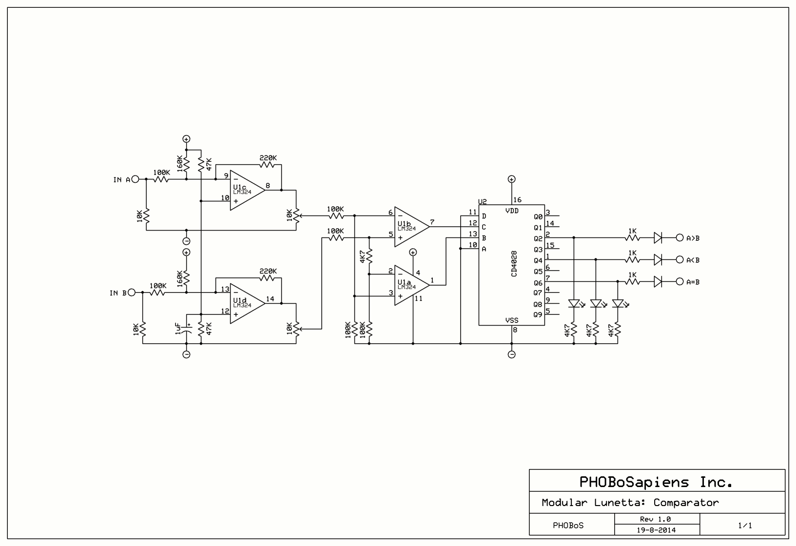
PHOBoS' Modular Lunetta Subject description: [DELAY OSC / COMPARATOR] Module |
 |
|
| commathe wrote: | | Now I see that what is really going on is switching the A or B side to the opposite output! Smart! You could use it as a sort of send/return and dry/wet mixer too, which is very interesting. Hook your inputs into the a side and then feed the a output through a filter or whatnot and then the out of that back into b! Very practical and flexible! |
Yes in 1x4 mode the signals are added to both channels, and in 2x2 mode it places the input resistors in parallel, doubling the gain.
Didn't think about the dry wet function , should work except there is some attenuation on the inputs
because of the high level lunetta signals. So the output level of the filter or whatnot needs to be pretty high.
------------------------------------------------------------
I finished the last module for this modular lunetta
And this one actually has 2 circuits:
A pulse delay based on this design without the pulse width control. I added a switch to connect the output to the input
so it can be used as an oscillator aswell. I also added a switch to choose between 2 capacitors for a low and high speed.
The other circuit is a comparator with 3 outputs (</=/>). The input amplifiers are configured in such a way that when plugging in
the saw output from the 4046 VCO's or CV signals the output has the maximum amplitude. Squarewaves (which have a higher amplitude)
are clipped at the same level. And because they are already square it doesn't really alter them. The signal also gets inverted which is useful
when only one input is used. Because the input is low the output will be high and the level pot sets a DC reference voltage. This can be used to
turn a saw into a square with adjustable pulse width. I used 2 comparators with a small window so that both outputs are high when the
inputs are equal. The CD4028 (BCD-to-Decimal Decoder) splits it into 3 seperate signals.
| Description: |
|
| Filesize: |
42.25 KB |
| Viewed: |
797 Time(s) |
| This image has been reduced to fit the page. Click on it to enlarge. |

|
| Description: |
|
| Filesize: |
55.68 KB |
| Viewed: |
866 Time(s) |
| This image has been reduced to fit the page. Click on it to enlarge. |

|
| Description: |
|
| Filesize: |
65.32 KB |
| Viewed: |
565 Time(s) |
| This image has been reduced to fit the page. Click on it to enlarge. |

|
| Description: |
|
| Filesize: |
80.15 KB |
| Viewed: |
709 Time(s) |
| This image has been reduced to fit the page. Click on it to enlarge. |

|
_________________ "My perf, it's full of holes!"
http://phobos.000space.com/
SoundCloud BandCamp MixCloud Stickney Synthyards Captain Collider Twitch YouTube |
|
|
Back to top
|
|
 |
PHOBoS

Joined: Jan 14, 2010 Posts: 5883 Location: Moon Base
Audio files: 709
|
Posted: Mon Feb 09, 2015 2:17 pm Post subject:
|
 |
|
Apparently I didn't post the final result with all modules installed. I thought I did though.
| Description: |
|
| Filesize: |
110.48 KB |
| Viewed: |
648 Time(s) |
| This image has been reduced to fit the page. Click on it to enlarge. |

|
| Description: |
|
| Filesize: |
119.99 KB |
| Viewed: |
593 Time(s) |
| This image has been reduced to fit the page. Click on it to enlarge. |

|
_________________ "My perf, it's full of holes!"
http://phobos.000space.com/
SoundCloud BandCamp MixCloud Stickney Synthyards Captain Collider Twitch YouTube |
|
|
Back to top
|
|
 |
Skrog Productions

Joined: Jan 07, 2009 Posts: 1224 Location: Scottish Borders
Audio files: 160
|
Posted: Mon Feb 09, 2015 2:25 pm Post subject:
|
 |
|
Looks fantastic Phobos  |
|
|
Back to top
|
|
 |
robsol
Stream Operator

Joined: Apr 24, 2009 Posts: 2508 Location: Bristol UK
Audio files: 500
|
|
|
Back to top
|
|
 |
rico C
Joined: Feb 27, 2014 Posts: 26 Location: Redondo Beach
|
Posted: Mon Feb 09, 2015 3:22 pm Post subject:
|
 |
|
| Awesome, would love to see and hear this beast in action. |
|
|
Back to top
|
|
 |
commathe

Joined: Jul 26, 2013 Posts: 153 Location: Beijing
Audio files: 5
|
Posted: Mon Feb 09, 2015 7:24 pm Post subject:
|
 |
|
I want to see a group photo of the entire PHOBoS family!  |
|
|
Back to top
|
|
 |
mcop

Joined: Apr 27, 2012 Posts: 46 Location: Brighton UK
|
Posted: Mon Feb 09, 2015 10:55 pm Post subject:
|
 |
|
| That's a thing of beauty. |
|
|
Back to top
|
|
 |
PHOBoS

Joined: Jan 14, 2010 Posts: 5883 Location: Moon Base
Audio files: 709
|
|
|
Back to top
|
|
 |
karczilla

Joined: Dec 10, 2014 Posts: 34 Location: nyc
|
Posted: Tue Feb 10, 2015 5:52 pm Post subject:
|
 |
|
looks great phobos. love the colors.
going to haggle you (and everyone else) for module suggestions soon.  Last edited by karczilla on Wed Feb 11, 2015 7:25 am; edited 1 time in total |
|
|
Back to top
|
|
 |
commathe

Joined: Jul 26, 2013 Posts: 153 Location: Beijing
Audio files: 5
|
Posted: Tue Feb 10, 2015 9:53 pm Post subject:
|
 |
|
| PHOBoS wrote: | Thanks guys
| commathe wrote: | I want to see a group photo of the entire PHOBoS family!  |
I posted a photo of a setup I'm working on here.
it's only a part of what Ive build but it's a start. | Questions:
How many years of work?
Do you have a social life?
I need to know how long it's going to take me to get there and the sacrifices I need to make. |
|
|
Back to top
|
|
 |
PHOBoS

Joined: Jan 14, 2010 Posts: 5883 Location: Moon Base
Audio files: 709
|
Posted: Sat Feb 14, 2015 6:09 pm Post subject:
|
 |
|
| Quote: | | How many years of work? |
well I've been into electronics for more than 25 years. started when I was about 10, but that was just simple stuff with some lightbulbs,
small motors, switches and batteries. Then some things with flashing LED's (they fit exactly into LEGO Technic holes )
After a while some very simple stripboard things, which didn't work 90% of the time but that's probably not so weird considering I used
a 100Watt soldering gun and very agressive flux (S39). I gradually got more experienced with it getting most of the info from elektor magazine
and build some lightcontrollers and audio devices (mixers, amplifiers). It's when I got internet and especially after I joined here that I really
picked up the pace. I actually didn't really know anything about synthesizers before that time.
| Quote: | | Do you have a social life? |
Not outside of EM,. this is my social life  _________________ "My perf, it's full of holes!"
http://phobos.000space.com/
SoundCloud BandCamp MixCloud Stickney Synthyards Captain Collider Twitch YouTube |
|
|
Back to top
|
|
 |
dougseidel

Joined: Feb 10, 2010 Posts: 74 Location: NJ
|
Posted: Mon Feb 16, 2015 7:01 am Post subject:
|
 |
|
As to social life, it's like, when we make new sound machines etc we are making our own friends! And we can always say, yup, this is my new friend - I made her/him! _________________ http://soundcloud.com/douglasmseidel |
|
|
Back to top
|
|
 |
PHOBoS

Joined: Jan 14, 2010 Posts: 5883 Location: Moon Base
Audio files: 709
|
Posted: Mon Feb 16, 2015 10:48 am Post subject:
|
 |
|
| dougseidel wrote: | | As to social life, it's like, when we make new sound machines etc we are making our own friends! And we can always say, yup, this is my new friend - I made her/him! |
oh I like that
I do see them as all having there own characteristics/personality and they play with me as much as I play with them. _________________ "My perf, it's full of holes!"
http://phobos.000space.com/
SoundCloud BandCamp MixCloud Stickney Synthyards Captain Collider Twitch YouTube |
|
|
Back to top
|
|
 |
commathe

Joined: Jul 26, 2013 Posts: 153 Location: Beijing
Audio files: 5
|
Posted: Wed Feb 18, 2015 1:14 am Post subject:
|
 |
|
| Note to self: less socializing more soldering |
|
|
Back to top
|
|
 |
Ruebezahl

Joined: Mar 09, 2014 Posts: 112 Location: Taiwan
Audio files: 4
|
Posted: Mon Mar 09, 2015 4:06 pm Post subject:
|
 |
|
This looks really nice! I love the arrangement of the different Color Shades!
Is the Panellayout just your Design printed out on regular paper, and glued to the perfboard? or is there a trick to maybe make it a bit more "sturdy"? _________________ https://soundcloud.com/ruebezahl |
|
|
Back to top
|
|
 |
PHOBoS

Joined: Jan 14, 2010 Posts: 5883 Location: Moon Base
Audio files: 709
|
|
|
Back to top
|
|
 |
Ruebezahl

Joined: Mar 09, 2014 Posts: 112 Location: Taiwan
Audio files: 4
|
|
|
Back to top
|
|
 |
nathanxl
Joined: Apr 24, 2012 Posts: 77 Location: Wa
|
Posted: Thu Mar 12, 2015 3:50 am Post subject:
|
 |
|
| I havent been around here in a while, but Id just like to say... This is great stuff Phobos. |
|
|
Back to top
|
|
 |
droffset

Joined: Feb 02, 2009 Posts: 515 Location: London area
Audio files: 2
|
|
|
Back to top
|
|
 |
PHOBoS

Joined: Jan 14, 2010 Posts: 5883 Location: Moon Base
Audio files: 709
|
|
|
Back to top
|
|
 |
droffset

Joined: Feb 02, 2009 Posts: 515 Location: London area
Audio files: 2
|
|
|
Back to top
|
|
 |
|