| Author |
Message |
dancelwerk
Joined: Aug 28, 2009 Posts: 93 Location: berlin
Audio files: 2
|
|
|
Back to top
|
|
 |
LFLab
Joined: Dec 17, 2009 Posts: 497 Location: Rosmalen, Netherlands
|
Posted: Wed Oct 24, 2018 1:46 am Post subject:
|
 |
|
Will have a look at it, seems interesting, you've drawn the schematic pretty neatly.
One thing to watch out for, is the pinout of the PNP transistors, one of the standard libraries has a mistake, been meaning to create my own library so I no longer have to doublecheck with each and every layout I do. |
|
|
Back to top
|
|
 |
dancelwerk
Joined: Aug 28, 2009 Posts: 93 Location: berlin
Audio files: 2
|
Posted: Thu Oct 25, 2018 2:07 am Post subject:
|
 |
|
Thank you very much, your help is very aprecciated!!!!
Perhaps contains errors, I am a newbie on eagle and my problem is create the pcb, I tried but the pcb always is very big,
Dancelwerk. |
|
|
Back to top
|
|
 |
LFLab
Joined: Dec 17, 2009 Posts: 497 Location: Rosmalen, Netherlands
|
Posted: Fri Oct 26, 2018 2:01 am Post subject:
|
 |
|
I'll try to get it done this weekend, I replaced the 10 pin PSU header with a box header, because safety
Also, I'll add 100nF caps from rails to ground for each IC package. |
|
|
Back to top
|
|
 |
dancelwerk
Joined: Aug 28, 2009 Posts: 93 Location: berlin
Audio files: 2
|
Posted: Fri Oct 26, 2018 9:20 am Post subject:
|
 |
|
wow, you are the best, I will be waiting for the results!!!!
Thanks in advance.
Dancelwerk |
|
|
Back to top
|
|
 |
LFLab
Joined: Dec 17, 2009 Posts: 497 Location: Rosmalen, Netherlands
|
|
|
Back to top
|
|
 |
dancelwerk
Joined: Aug 28, 2009 Posts: 93 Location: berlin
Audio files: 2
|
Posted: Sat Oct 27, 2018 2:54 pm Post subject:
|
 |
|
Hey looks fantastic!!!
good work you made it very fast
thanks a lot! ! |
|
|
Back to top
|
|
 |
LFLab
Joined: Dec 17, 2009 Posts: 497 Location: Rosmalen, Netherlands
|
Posted: Sun Oct 28, 2018 1:21 pm Post subject:
|
 |
|
11 signals to route, but the easy ones are long gone....
Might need to move components around. |
|
|
Back to top
|
|
 |
VA1
Joined: Aug 20, 2018 Posts: 98 Location: Nederland
|
Posted: Mon Oct 29, 2018 8:47 am Post subject:
|
 |
|
| I made the decay and tone voltage controlled ( 0 to 5v ) for PWM signal from 8 bit chip with a transistor. |
|
|
Back to top
|
|
 |
VA1
Joined: Aug 20, 2018 Posts: 98 Location: Nederland
|
Posted: Mon Oct 29, 2018 9:21 am Post subject:
|
 |
|
| + tune knob ( 10K + 39K resistor ) instead of 47K |
|
|
Back to top
|
|
 |
dancelwerk
Joined: Aug 28, 2009 Posts: 93 Location: berlin
Audio files: 2
|
Posted: Mon Oct 29, 2018 9:35 am Post subject:
|
 |
|
good idea!!!!!
I can't wait to make the pcb!!!!
I hope that works good. |
|
|
Back to top
|
|
 |
LFLab
Joined: Dec 17, 2009 Posts: 497 Location: Rosmalen, Netherlands
|
Posted: Tue Oct 30, 2018 4:28 pm Post subject:
|
 |
|
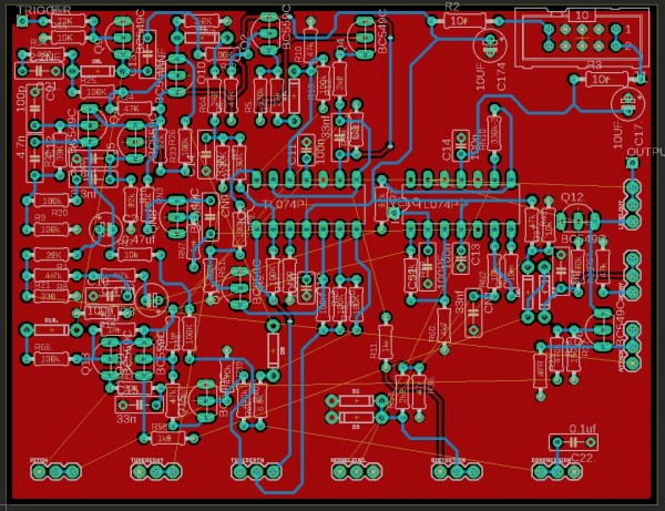
All routed
Will need to do some moving of traces to increase clearance, maybe do some nudging of components.
Haven't incorporated mods, but if someone says which component to replace with what I can add that no problem.
Nb. picture does not show ground plane (top), for clarity.
| Description: |
|
| Filesize: |
106.1 KB |
| Viewed: |
1140 Time(s) |
| This image has been reduced to fit the page. Click on it to enlarge. |

|
| Description: |
|
| Filesize: |
336.34 KB |
| Viewed: |
592 Time(s) |
| This image has been reduced to fit the page. Click on it to enlarge. |

|
|
|
|
Back to top
|
|
 |
dancelwerk
Joined: Aug 28, 2009 Posts: 93 Location: berlin
Audio files: 2
|
Posted: Wed Oct 31, 2018 1:11 pm Post subject:
|
 |
|
| wow looks wonderfull!!!!! |
|
|
Back to top
|
|
 |
LFLab
Joined: Dec 17, 2009 Posts: 497 Location: Rosmalen, Netherlands
|
|
|
Back to top
|
|
 |
LFLab
Joined: Dec 17, 2009 Posts: 497 Location: Rosmalen, Netherlands
|
Posted: Thu Nov 01, 2018 3:49 am Post subject:
|
 |
|
Also, I have a separate board that has transistor noise and shift register noise. I think I'll try to add that mounting hole pattern to this board so you can piggyback the two and use the original noise source (and add a PSU connector).
Anything else people want to add, did anyone spot errors in the schematic? |
|
|
Back to top
|
|
 |
dancelwerk
Joined: Aug 28, 2009 Posts: 93 Location: berlin
Audio files: 2
|
Posted: Sun Nov 04, 2018 10:23 am Post subject:
|
 |
|
I have to say that I made the pcb for Jörg Schmitz, http://www.analog-synth.de/synths/tr909/tr909.htm without success, the problem was that I had a continuos kick drum the oscillator was always sounding, in a normal state only when the trigger come should be sound, and many pots didn't nothing, I check schematics, recheck again, connections, but never did work. He say that works perfect, but I couldn't find any person on the web that made this project. I have to say too that I never put me in contact with this boy. Surely was my fault but I was very tired and the pcb was very big.
This is was my problem and I decided recreate the schematics and mix both projects, from Jörg Schmitz, I only did take the noise source and the compression mod, the other like you see is a copy of the schematic of 9090 project. There are some things that I don't understand:
1.- in the compression mod the transistor had any value in the schematic from Jörg Schmitz, http://www.analog-synth.de/synths/tr909/tr909.htm
2.- in the same schematic the transistor of the noise had one leg no connected, I don´t know that is good.
I can not say that there is errors or not, I think is all Ok with the schematics but they are a clone of 9090 project with the adds that I mentioned aboved. I think that we use a noise source of another project. Or even the same source for the project 9090.
Another question is when will be done, where do you make the pcb? is double side, and this is impossible to me |
|
|
Back to top
|
|
 |
LFLab
Joined: Dec 17, 2009 Posts: 497 Location: Rosmalen, Netherlands
|
Posted: Sun Nov 04, 2018 11:11 am Post subject:
|
 |
|
I started checking the actual circuit, and the noise section (which is 808 rather than 909) is OK. I checked against the hexinverter nein o nein kick, and it seems that around the velocity input there is something quite different, so I need to dig into the circuit a little more.
I ordered a batch of other designs for PCB yesterday, and decided I needed to spend a little more time on the 909 kick. It is not mature enough to order, need to check circuit, do a little bit more tweaking on component placement, and I also want to be able to use my own noise PCB (which has the 909 shift register noise), so there will be holes to mount that.
When I am done with the PCB I will order them, will probably be december though, I can send you one to verify when I get them.
But I'll post the Eagle files here when I am done with them. |
|
|
Back to top
|
|
 |
dancelwerk
Joined: Aug 28, 2009 Posts: 93 Location: berlin
Audio files: 2
|
Posted: Mon Nov 05, 2018 9:12 am Post subject:
|
 |
|
ok check the circuit well, when all is ok and working and you make the order, separate one for me, I want to buy one of you.
Cheers and I wait your answers.
Dancelwerk. |
|
|
Back to top
|
|
 |
dancelwerk
Joined: Aug 28, 2009 Posts: 93 Location: berlin
Audio files: 2
|
Posted: Fri Nov 30, 2018 3:47 am Post subject:
|
 |
|
| LFLab wrote: | I started checking the actual circuit, and the noise section (which is 808 rather than 909) is OK. I checked against the hexinverter nein o nein kick, and it seems that around the velocity input there is something quite different, so I need to dig into the circuit a little more.
I ordered a batch of other designs for PCB yesterday, and decided I needed to spend a little more time on the 909 kick. It is not mature enough to order, need to check circuit, do a little bit more tweaking on component placement, and I also want to be able to use my own noise PCB (which has the 909 shift register noise), so there will be holes to mount that.
When I am done with the PCB I will order them, will probably be december though, I can send you one to verify when I get them.
But I'll post the Eagle files here when I am done with them. |
Hi how are you?
How is the project, is finished yet?, I need this kick in my modular!!!!!, hahaha, its a joke take your time to check, only I want to know how is all.
Cheers.
Dancelwerk. |
|
|
Back to top
|
|
 |
LFLab
Joined: Dec 17, 2009 Posts: 497 Location: Rosmalen, Netherlands
|
Posted: Mon Jan 14, 2019 6:03 am Post subject:
|
 |
|
Sorry for not replying, lots of things to do
I made the following list of things I like to have a look at:
velocity input is different from hexinverter nein oh nein schematic
Nein oh nein has additional opamp for triggerinput
Noise check circuit
Output filter and resistor
mounting holes noise board
extra psu on 3 pole 0.1" pitch connector footprint
ground connection for jacks
check position potmeters
check packages of 0.33uF caps (film of elco?)
Schematic reorganise for clarity
Noise components cluster on right end of board (are spread out now)
ERC/DRC
Mounting holes
Check pot spacing wrt edge of board (0.2" nu)
Wrt, remarks about the noise board, I made my own board, which has the circuits for both transistor noise and shift register noise, I'd like to be able to mount that board as an option.
If you can check the velocity and trigger input circuitry, as well as the transistor noise circuitry, that would be helpful. I think the nein oh nein schematic from hexinverter is a good starting place, there are alternative sites which had working clones of 909 and 808, but I think these have vanished. |
|
|
Back to top
|
|
 |
LFLab
Joined: Dec 17, 2009 Posts: 497 Location: Rosmalen, Netherlands
|
|
|
Back to top
|
|
 |
|