| Author |
Message |
Dozemuisc
Joined: Jul 11, 2019 Posts: 10 Location: France
|
|
|
Back to top
|
|
 |
Grumble

Joined: Nov 23, 2015 Posts: 1319 Location: Netherlands
Audio files: 30
|
Posted: Thu Jul 11, 2019 9:45 am Post subject:
|
 |
|
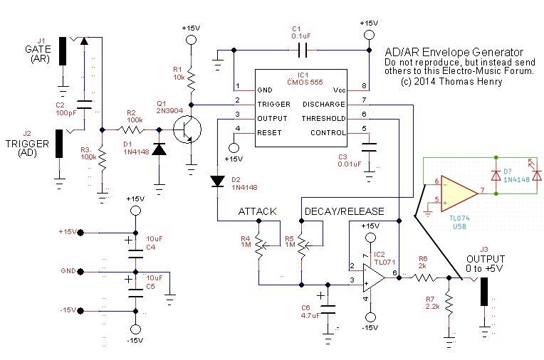
The attack led “might” work when placed before the diode directly to pin 3.
Since pin 7 is an open collector (it can only sink, not source) this will not work, worse: the whole circuit will stop working because the timing capacitor will not charge due to the low impedance formed by the R+LED
You could try to place this led + resistor from vcc to pin 7, with the cathode towards pin 7. _________________ my synth |
|
|
Back to top
|
|
 |
Dozemuisc
Joined: Jul 11, 2019 Posts: 10 Location: France
|
Posted: Sat Jul 13, 2019 5:16 am Post subject:
|
 |
|
| Allright thank you very much I'll try to prototype that! |
|
|
Back to top
|
|
 |
PHOBoS

Joined: Jan 14, 2010 Posts: 5881 Location: Moon Base
Audio files: 709
|
Posted: Sat Jul 13, 2019 9:24 am Post subject:
|
 |
|
| Grumble wrote: | | You could try to place this led + resistor from vcc to pin 7, with the cathode towards pin 7. |
I think the capacitor would get charged through the LED that way. I am also pretty sure the LED would stay on until the next attack.
I don't know how much space you have left but using a dual opamp to create 2 comparators should work. You don't realy need it for
the Attack LED but it doesn't take up any more space than a single opamp.
btw the resistor vaues for the LEDs is rather low, at least for modern LEDs. _________________ "My perf, it's full of holes!"
http://phobos.000space.com/
SoundCloud BandCamp MixCloud Stickney Synthyards Captain Collider Twitch YouTube |
|
|
Back to top
|
|
 |
Grumble

Joined: Nov 23, 2015 Posts: 1319 Location: Netherlands
Audio files: 30
|
Posted: Sat Jul 13, 2019 11:10 am Post subject:
|
 |
|
| Quote: | | I am also pretty sure the LED would stay on until the next attack. |
You are right, sorry about that  _________________ my synth |
|
|
Back to top
|
|
 |
richardc64

Joined: Jun 01, 2006 Posts: 679 Location: NYC
Audio files: 26
|
|
|
Back to top
|
|
 |
PHOBoS

Joined: Jan 14, 2010 Posts: 5881 Location: Moon Base
Audio files: 709
|
Posted: Sat Jul 13, 2019 1:40 pm Post subject:
|
 |
|
| richardc64 wrote: | | Add a diode and move Decay to pin 3. That'll free Discharge to sink the Decay LED. |
That would still leave the LED on until the next attack cycle but otherwise it should work.
Not sure why Thomas Henry used pin 7, makes me wonder if the diode on pin 3 prevents it from going completely to GND.
| Quote: | | @ 5volts I needed 33k to make ultra-bright LEDs merely bright, so at 15V... |
It's ridiculous isn't it. I've used 100K myself for some blue LEDs, but I think that was on 12V. _________________ "My perf, it's full of holes!"
http://phobos.000space.com/
SoundCloud BandCamp MixCloud Stickney Synthyards Captain Collider Twitch YouTube |
|
|
Back to top
|
|
 |
JovianPyx

Joined: Nov 20, 2007 Posts: 1988 Location: West Red Spot, Jupiter
Audio files: 224
|
Posted: Sat Jul 13, 2019 5:46 pm Post subject:
|
 |
|
| PHOBoS wrote: | | It's ridiculous isn't it. I've used 100K myself for some blue LEDs, but I think that was on 12V. |
And blue LEDs are just evil. _________________ FPGA, dsPIC and Fatman Synth Stuff
Time flies like a banana. Fruit flies when you're having fun. BTW, Do these genes make my ass look fat? corruptio optimi pessima
|
|
|
Back to top
|
|
 |
Dozemuisc
Joined: Jul 11, 2019 Posts: 10 Location: France
|
|
|
Back to top
|
|
 |
PHOBoS

Joined: Jan 14, 2010 Posts: 5881 Location: Moon Base
Audio files: 709
|
|
|
Back to top
|
|
 |
|