Author |
Message |
jbeuckm

Joined: Nov 30, 2008 Posts: 165 Location: Stockholm
Audio files: 9
|
Posted: Thu Sep 17, 2015 9:05 pm Post subject:
MFOS Ramp Core Layout Problem |
 |
|
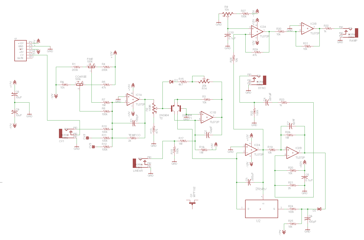
I am working on building the core of Ray's VCO with just the ramp shaper.
Core: http://www.musicfromouterspace.com/analogsynth_new/VCO20120618REV0/pdf/vco20120615wsoic_page_1_assembly.pdf
My ramp output shows a little curly distortion around 0V and increases in amplitude with the frequency to the point of clipping at high frequencies.
At point "RAW" I see a clean ramp. BUT, it goes between about 1-2V at low frequencies and 0-4V at the highest frequencies. It is supposed to always go 0-2.2V
I am using an MPF102, unmatched 2N3904's and three TL082's. Do you see any problem with the schematic attached? I think the MPF102 has the same pinout as the 2N5457. I also use a 5pF for the 4.7pF in Ray's schematic. Is that a precision cap or something?
Gah - I just finished my second layout prototype and it has exactly the same problem! There must be something wrong with my schematic.
Description: |
|
Filesize: |
70.51 KB |
Viewed: |
285 Time(s) |
This image has been reduced to fit the page. Click on it to enlarge. |

|
Description: |
Low frequency - 2V per division. RAW going between about 1-2V. Ramp output (larger) shows the distortion around 0V. |
|
Filesize: |
80.21 KB |
Viewed: |
240 Time(s) |
This image has been reduced to fit the page. Click on it to enlarge. |

|
Description: |
High frequency - 2V per division. RAW going between about 0-4V. Ramp output way bigger / more distortion. |
|
Filesize: |
98.48 KB |
Viewed: |
261 Time(s) |
This image has been reduced to fit the page. Click on it to enlarge. |

|
|
|
Back to top
|
|
 |
jbeuckm

Joined: Nov 30, 2008 Posts: 165 Location: Stockholm
Audio files: 9
|
Posted: Tue Sep 22, 2015 11:43 am Post subject:
|
 |
|
Could this be a bad batch of cheap Chinese TL082? I now see the exact issue on two layouts of this core and a known-good layout of MFOS VCO Old Design VI. |
|
Back to top
|
|
 |
elmegil

Joined: Mar 20, 2012 Posts: 2179 Location: Chicago
Audio files: 16
|
Posted: Tue Sep 22, 2015 1:17 pm Post subject:
|
 |
|
That seems a reasonable theory, you'll need to get some other TL0 op amps to test though. If you have TL072, they'll sub directly, and there are several other types of dual op amps that do as well (but double check the data sheet). |
|
Back to top
|
|
 |
jbeuckm

Joined: Nov 30, 2008 Posts: 165 Location: Stockholm
Audio files: 9
|
Posted: Wed Sep 23, 2015 7:19 am Post subject:
|
 |
|
Welp, that was exactly the problem. I am DONE with cheap Chinese ebay parts. 10% resistors marked as 1%... capacitors that seem totally random... and who knows what those TL082 were I found an old drawer of op amps from 20 years ago and went from junk to three new VCOs in about five minutes  |
|
Back to top
|
|
 |
|