| Author | Message | 
 
| gasboss775 
 
  
 Joined: Jan 02, 2016
 Posts: 217
 Location: Scotland
 
 | 
|  Posted: Tue May 16, 2017 6:40 am    Post subject:
PAIA2720-3B VC Bandpass Filter_Augmentations |    |   
| 
 |  
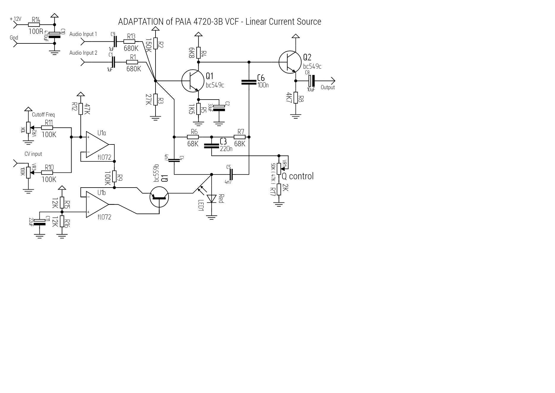
| I tried out the PAIA 2720-3B VC Bandpass Filter on the breadboard. I wasn't initially that impressed with its range. However I swapped the diode for a red led and drove it from an exponential current source, the result was a great increase in the range of the filter. I also changed the way in which the Q control was implemented, resulting in, in my opinion a more natural control contour. 
 I also made a second version with a simpler current source using just one NPN transistor. The results were still very impressive.
 
 The most interesting characteristic of these filters is the way they behave when overdriven. With high Q settings, the LED becomes modulated by the very signal that it is controlling and things freak out somewhat, the LED flickers too in response to the large signal swing!
 
 The original is included for comparison.
 
 
 
 
 
| Description: |  |  
| Filesize: | 288.89 KB |  
| Viewed: | 1299 Time(s) |  
| This image has been reduced to fit the page. Click on it to enlarge. |  
| 
  
 
 |  
 
 
 
| Description: |  |  
| Filesize: | 212.14 KB |  
| Viewed: | 1248 Time(s) |  
| This image has been reduced to fit the page. Click on it to enlarge. |  
| 
  
 
 |  
 
 
 
| Description: |  |  
| Filesize: | 11.33 KB |  
| Viewed: | 1183 Time(s) |  
| This image has been reduced to fit the page. Click on it to enlarge. |  
| 
  
 
 |  
 |  | 
| Back to top |  | 
 
|  | 
 
| gasboss775 
 
  
 Joined: Jan 02, 2016
 Posts: 217
 Location: Scotland
 
 | 
|  Posted: Wed May 17, 2017 5:38 am    Post subject: |    |   
| 
 |  
| I tried out the PAiA 2720-3L Lowpass filter. Again it worked better with LEDs instead of diodes and a current source to drive the LEDs. I chained two Lowpass filter sections together to make a 4 pole filter. It was quite good but would really benefit from having a Q / resonance control. I'm going to have to figure out if this can be done. |  | 
| Back to top |  | 
 
|  | 
 
| gasboss775 
 
  
 Joined: Jan 02, 2016
 Posts: 217
 Location: Scotland
 
 |  | 
| Back to top |  | 
 
|  | 
 
| gasboss775 
 
  
 Joined: Jan 02, 2016
 Posts: 217
 Location: Scotland
 
 | 
|  Posted: Sun May 21, 2017 3:39 am    Post subject: |    |   
| 
 |  
| I was just trying out the circuit from my last post again and it would seem that 68K is a better choice for R12 as it allows the filter to be completely closed. I suspect that there might need to be a bit of experimentation with some of the resistor values to accommodate different LED's. Specifically, R9 & R12.
 Last edited by gasboss775 on Sun May 21, 2017 7:15 am; edited 1 time in total
 |  | 
| Back to top |  | 
 
|  | 
 
| gasboss775 
 
  
 Joined: Jan 02, 2016
 Posts: 217
 Location: Scotland
 
 |  | 
| Back to top |  | 
 
|  | 
 
| n.d 
 
  
 Joined: Dec 15, 2011
 Posts: 52
 Location: Talos IV
 
 | 
|  Posted: Fri Feb 16, 2018 6:14 pm    Post subject: |    |   
| 
 |  
| Nice work! |  | 
| Back to top |  | 
 
|  | 
 
| gasboss775 
 
  
 Joined: Jan 02, 2016
 Posts: 217
 Location: Scotland
 
 | 
|  Posted: Fri Mar 09, 2018 12:12 pm    Post subject: |    |   
| 
 |  
| 
 Thanks dude.
 
 I have experienced some problems with instability ( it bursts into oscillation ) that seem to be somewhat related to circuit layout ( I've only ever built it on a breadboard )
 I did find that putting a 100n ( 0.1uF ) capacitor between the collector or Q2 and ground helped a bit. Does anyone else have any suggestions about making this behave. I was thinking of using either an FET optocoupler or a vactrol instead of the diode to tune the filter in order to avoid the circuit using the same ground as the control signal.
 |  | 
| Back to top |  | 
 
|  | 
 
| Fernando 
 
  
 Joined: Dec 30, 2006
 Posts: 286
 Location: Barcelona & Emporda, Spain
 
 | 
|  Posted: Mon Aug 27, 2018 11:26 am    Post subject: |    |   
| 
 |  
| very nice gasboss! 
 I always think about trying the most simple PAiA circuits.
 
 Well for the twin T filter (2720-3b) I'd try with a photocell instead of the diode and a circuit to control the LED. Or a real vactrol instead of a DIY one. But DIY you can use a more adequate range for the photocell and have less work fine-tuning it's right resistance range.
 
 There are many schematics for vactrol CV around from other circuits (Buchla LPG, etc.) but I'd try something much simpler first, the simplest possible.
 Try this: http://thesquarewaveparade.com/images/VtoR.jpg (second option, with offset)
 And read here: http://www.electro-music.com/forum/topic-37628.html
 _________________
 Fer
 
 .
 |  | 
| Back to top |  | 
 
|  | 
 
| gasboss775 
 
  
 Joined: Jan 02, 2016
 Posts: 217
 Location: Scotland
 
 | 
|  Posted: Mon Sep 17, 2018 9:26 am    Post subject: |    |   
| 
 |  
|  	  | Fernando wrote: |  	  | very nice gasboss! | 
 
 Thanks for the complement Fernando!
 
 
  	  | Quote: |  	  | I always think about trying the most simple PAiA circuits. 
 Well for the twin T filter (2720-3b) I'd try with a photocell instead of the diode and a circuit to control the LED. Or a real vactrol instead of a DIY one. But DIY you can use a more adequate range for the photocell and have less work fine-tuning it's right resistance range.
 
 There are many schematics for vactrol CV around from other circuits (Buchla LPG, etc.) but I'd try something much simpler first, the simplest possible.
 Try this: http://thesquarewaveparade.com/images/VtoR.jpg (second option, with offset)
 And read here: http://www.electro-music.com/forum/topic-37628.html
 | 
 
 I have several vactrols and have been meaning to try them out in this circuit. Using a diode or LED have their own charms due to the distortion generated when the filter is driven with a strong signal. I do like vactrol based filters though, they have a dynamic character of their own.
 Last edited by gasboss775 on Mon Sep 17, 2018 3:15 pm; edited 1 time in total
 |  | 
| Back to top |  | 
 
|  | 
 
| Fernando 
 
  
 Joined: Dec 30, 2006
 Posts: 286
 Location: Barcelona & Emporda, Spain
 
 | 
|  Posted: Mon Sep 17, 2018 10:04 am    Post subject: |    |   
| 
 |  
|  	  | gasboss775 wrote: |  	  | Using a diode or LED have their own charms due to the distortion generated when the filter is driven with a strong signal.. | 
 
 that's interesting
 
 I would try with a chain of Ge diodes then
 _________________
 Fer
 
 .
 |  | 
| Back to top |  | 
 
|  | 
 
| gasboss775 
 
  
 Joined: Jan 02, 2016
 Posts: 217
 Location: Scotland
 
 | 
|  Posted: Tue Sep 18, 2018 1:56 am    Post subject: |    |   
| 
 |  
| Yeah, Ge diodes sound like a good idea, never tried them at the time. |  | 
| Back to top |  | 
 
|  | 
 
| AlanP 
 
 
 Joined: Mar 11, 2014
 Posts: 746
 Location: New Zealand
 Audio files: 41
 
 | 
|  Posted: Tue Sep 18, 2018 10:21 am    Post subject: |    |   
| 
 |  
| My experience of clipping diodes in pedals is that Ge diodes have a "softer" sound than Si diodes. You need a couple in series to match the Fv of silicon, though. |  | 
| Back to top |  | 
 
|  | 
 
| gasboss775 
 
  
 Joined: Jan 02, 2016
 Posts: 217
 Location: Scotland
 
 | 
|  Posted: Thu Sep 27, 2018 8:56 am    Post subject: |    |   
| 
 |  
|  	  | AlanP wrote: |  	  | My experience of clipping diodes in pedals is that Ge diodes have a "softer" sound than Si diodes. You need a couple in series to match the Fv of silicon, though. | 
 
 Today I tried Ge diodes with a similar filter circuit and it did sound more agreeable ( less harsh than the Si diode ), I also tried an led but I think it sounded worse than the silicon diode !
 |  | 
| Back to top |  | 
 
|  | 
 
| Fernando 
 
  
 Joined: Dec 30, 2006
 Posts: 286
 Location: Barcelona & Emporda, Spain
 
 | 
|  Posted: Mon Oct 01, 2018 10:38 am    Post subject: |    |   
| 
 |  
| but in the same position as in the PAiA band pass? I mean, as the variable resistance to ground at the bottom of the twin T?
 
 
  	  | gasboss775 wrote: |  	  | Today I tried Ge diodes with a similar filter circuit and it did sound more agreeable ( less harsh than the Si diode ), I also tried an led but I think it sounded worse than the silicon diode !
 | 
 _________________
 Fer
 
 .
 |  | 
| Back to top |  | 
 
|  | 
 
| gasboss775 
 
  
 Joined: Jan 02, 2016
 Posts: 217
 Location: Scotland
 
 | 
|  Posted: Wed Oct 03, 2018 3:46 am    Post subject: |    |   
| 
 |  
| Yes the diode was in the same position as with the PAiA circuit. |  | 
| Back to top |  | 
 
|  | 
 
| AlanP 
 
 
 Joined: Mar 11, 2014
 Posts: 746
 Location: New Zealand
 Audio files: 41
 
 | 
|  Posted: Wed Oct 03, 2018 8:40 am    Post subject: |    |   
| 
 |  
| LEDs have a fairly high Fv compared to silicon or Ge, they're pretty harsh in pedals, too  translates to high levels before clipping. |  | 
| Back to top |  | 
 
|  | 
 
| cslammy 
 
 
 Joined: Apr 27, 2018
 Posts: 206
 Location: USA
 Audio files: 1
 
 | 
|  Posted: Fri Nov 30, 2018 9:12 am    Post subject:
Re: PAIA2720-3B VC Bandpass Filter_Augmentations |    |   
| 
 |  
|  	  | gasboss775 wrote: |  	  | 
 The most interesting characteristic of these filters is the way they behave when overdriven. With high Q settings, the LED becomes modulated by the very signal that it is controlling and things freak out somewhat, the LED flickers too in response to the large signal swing!
 
 The original is included for comparison.
 | 
 
 Gasboss, what power are you using for V++ and V--?  +/- 15V?
 _________________
 Visit my AUDIODIWHY blog and website
 |  | 
| Back to top |  | 
 
|  | 
 
| gasboss775 
 
  
 Joined: Jan 02, 2016
 Posts: 217
 Location: Scotland
 
 | 
|  Posted: Sun Dec 02, 2018 2:26 pm    Post subject:
Re: PAIA2720-3B VC Bandpass Filter_Augmentations |    |   
| 
 |  
|  	  | cslammy wrote: |  	  |  	  | gasboss775 wrote: |  	  | 
 The most interesting characteristic of these filters is the way they behave when overdriven. With high Q settings, the LED becomes modulated by the very signal that it is controlling and things freak out somewhat, the LED flickers too in response to the large signal swing!
 
 The original is included for comparison.
 | 
 
 Gasboss,j what power are you using for V++ and V--?  +/- 15V?
 | 
 
 The circuit works from a single +Ve supply rail +12 to + 15 V, 15 would provide more dynamic range for the signal.
 |  | 
| Back to top |  | 
 
|  | 
 
| vladosh 
 
  
 Joined: Aug 02, 2010
 Posts: 678
 Location: macedonia
 Audio files: 51
 
 | 
|  Posted: Fri Dec 07, 2018 11:33 am    Post subject: |    |   
| 
 |  
| Here's some PCB layout for this ,if that's ok . I didn't made the add-on mixer ,just the last linear response version ,wanna try this version , have built this filter once earlier as the original on 18V ,PCB is 70x100mm 
 
 
 
 
| Description: |  |  
| Filesize: | 496.74 KB |  
| Viewed: | 544 Time(s) |  
| This image has been reduced to fit the page. Click on it to enlarge. |  
| 
  
 
 |  
 
 
 
| Description: |  |  
| Filesize: | 19.19 KB |  
| Viewed: | 537 Time(s) |  
| This image has been reduced to fit the page. Click on it to enlarge. |  
| 
  
 
 |  
 _________________
 http://synthacks.blogspot.com/ шематикс
 |  | 
| Back to top |  | 
 
|  | 
 
| danielfiction 
 
 
 Joined: Jul 15, 2009
 Posts: 9
 Location: nyc
 
 | 
|  Posted: Wed Jan 09, 2019 12:53 pm    Post subject:
notch? |    |   
| 
 |  
| i'm really interested in this filter. i'm going to build it. 
 but what about modifying it for "notch", aka, band stop output? how would you go about that?
 
 daniel
 |  | 
| Back to top |  | 
 
|  | 
 
| vladosh 
 
  
 Joined: Aug 02, 2010
 Posts: 678
 Location: macedonia
 Audio files: 51
 
 | 
|  Posted: Wed Dec 25, 2019 2:13 am    Post subject: |    |   
| 
 |  
| really like how this filter sounds ,however i replaced that 47K resistor with 62K and it wouldn't close all the way , it's powered with 15V so thinking to try 82K and see how that goes i even wonder if connecting the freq pot to -V via 47K resistor is better ,nice resonance _________________
 http://synthacks.blogspot.com/ шематикс
 |  | 
| Back to top |  | 
 
|  | 
 
| vladosh 
 
  
 Joined: Aug 02, 2010
 Posts: 678
 Location: macedonia
 Audio files: 51
 
 |  | 
| Back to top |  | 
 
|  | 
 
| MapacheRaper 
 
  
 Joined: Feb 15, 2018
 Posts: 166
 Location: Spain
 
 | 
|  Posted: Fri Jan 31, 2020 5:49 pm    Post subject: |    |   
| 
 |  
| So a lot of chat on how good it sounds but not a miserable audio demo? C.mon guys... 
 I would love to build one of these but Im a disaster breadboarding
 |  | 
| Back to top |  | 
 
|  | 
 
| cslammy 
 
 
 Joined: Apr 27, 2018
 Posts: 206
 Location: USA
 Audio files: 1
 
 | 
|  Posted: Mon Feb 03, 2020 5:18 pm    Post subject: |    |   
| 
 |  
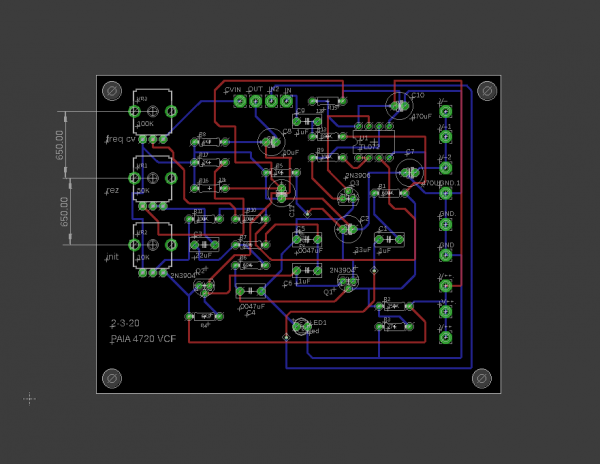
| I am terrible at breadboarding/stripboarding as well. 
 I have created BRD and SCM in eagle, posting it here in zip along w/ gerber
 I'll send it off on my next fab and let you know what happens.
 Relatively Big board, not a lot of vias, room for jumpers, kludge wires etc.
 No ground pour, no fancy stuff.
 
 Warning: doing this while at work--checked it once, think i got it right, but may be mistakes. Passes DRC and ERD checks.
 
 
 
 
 
| Description: |  |  
| Filesize: | 48.53 KB |  
| Viewed: | 271 Time(s) |  
| This image has been reduced to fit the page. Click on it to enlarge. |  
| 
  
 
 |  
 
 
 
| Description: |  |  Download (listen)
 |  
| Filename: | 4720FILTER-EAGLE.zip |  
| Filesize: | 170.43 KB |  
| Downloaded: | 303 Time(s) |  
 _________________
 Visit my AUDIODIWHY blog and website
 |  | 
| Back to top |  | 
 
|  | 
 
| MapacheRaper 
 
  
 Joined: Feb 15, 2018
 Posts: 166
 Location: Spain
 
 | 
|  Posted: Mon Feb 03, 2020 6:12 pm    Post subject: |    |   
| 
 |  
| Great!! That´s exactly the kind of project for your blog. Waiting to read the post   
 It´s a pity that China is halted, tho. Who knows when they will produce it. I have some PCBs paid, and in the schedule to fab in JLCPCB. Not looking good at the moment...
 
 Whatever, cool project
 |  | 
| Back to top |  | 
 
|  | 
 
|  |