electro-music.com   Dedicated to experimental electro-acoustic
and electronic music
 
    Front Page  |  Radio
 |  Media  |  Forum  |  Wiki  |  Links
Forum with support of Syndicator RSS
 FAQFAQ   CalendarCalendar   SearchSearch   MemberlistMemberlist   UsergroupsUsergroups   LinksLinks
 RegisterRegister   ProfileProfile   Log in to check your private messagesLog in to check your private messages   Log inLog in  Chat RoomChat Room 
go to the radio page Live at electro-music.com radio 1 Please visit the chat
  host / artist show at your time
today> Modulator ESP Adventures In Sound
 Forum index » DIY Hardware and Software » Lunettas - circuits inspired by Stanley Lunetta
Benjolin like Lunetta scheme
Post new topic   Reply to topic Moderators: mosc
Page 1 of 2 [46 Posts]
View unread posts
View new posts in the last week
Mark the topic unread :: View previous topic :: View next topic
Goto page: 1, 2 Next
Author Message
electri-fire



Joined: Jul 26, 2006
Posts: 536
Location: Dordrecht NL
Audio files: 4
G2 patch files: 4

PostPosted: Tue Jul 06, 2010 3:14 pm    Post subject: Benjolin like Lunetta scheme Reply with quote  Mark this post and the followings unread

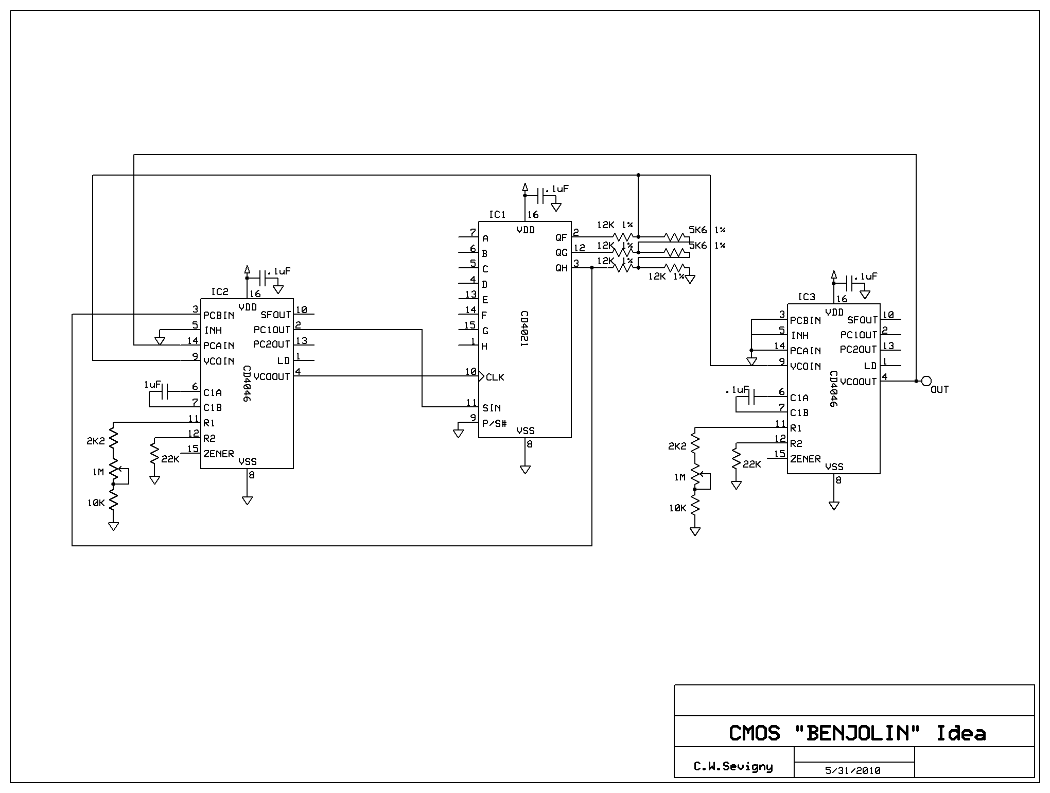
This design is based on Rob Hordijk's Benjolin, but it uses just CMOS.

http://electro-music.com/forum/forum-185.html

It is " almost finished" now, needs some cleaning up, and a layout, and decent outputs, and filters, and a way to have the outputs modulate two of the base oscillators frequency, and... hrmpfff... I'll present this as is.

Edit: error warning, to be updated.
How it should be is (at least thats what I have now and shows potential): The R/2R just drives a diy vactrol, the LDR part is parallel to the clock potmeters (or in series, still have to try that). The audio is not taken from the R/2R network, but from the clock oscillators.
Clock and Data lines could be swappedl.


40106-4070-4015.gif
 Description:
 Filesize:  23.92 KB
 Viewed:  3287 Time(s)
This image has been reduced to fit the page. Click on it to enlarge.

40106-4070-4015.gif



Last edited by electri-fire on Fri Jul 09, 2010 4:28 pm; edited 1 time in total
Back to top
View user's profile Send private message
electri-fire



Joined: Jul 26, 2006
Posts: 536
Location: Dordrecht NL
Audio files: 4
G2 patch files: 4

PostPosted: Tue Jul 06, 2010 3:59 pm    Post subject: Reply with quote  Mark this post and the followings unread

Rob on the Benjolin's" Rungler"

Rob wrote:
What the $#%$ is a rungler?

The purpose of the rungler is to create short stepped patterns of variable length and speed. One could categorize the circuit somewhere halfway between a plain S&H and a shiftregister-based pseudorandom generator. It needs two frequency sources to work and basically creates a complex interference pattern that can be fed back into the frequency parameters of the driving oscillators to create an unlimited amount of havoc. /.../

The rungler is basically a CMOS shift register clocked by one oscillator and receiving its data input from the other oscillator. The output bits of the shiftregister are used as a binary code 'to do something with'. E.g. in the Benjolin the last 3 stages of the shift register form a 3 bit code that is fed into a 3 bit DA converter. This DA eight level output voltage is fed back to the oscillator frequency control inputs. /.../

In the Benjolin design the data input for the shiftregister is not just the pulse from the second oscillator but the XOR of this pulse and the last bit of the shift register (inspired on the pseudorandom generator).


Rob wrote:
Imho a rungler circuit works best in an analog electronics implementation. It is definitively more alive and surprising due to the slight instabilities in the analog circuitry. I did digital implementations, but they can't beat the 'organic behaviour' of the analog versions. But this is just personal taste...


Ok, you've been warned. Wink
Back to top
View user's profile Send private message
DGTom



Joined: Dec 08, 2008
Posts: 211
Location: Adelaide
Audio files: 3
G2 patch files: 1

PostPosted: Tue Jul 06, 2010 8:23 pm    Post subject: Reply with quote  Mark this post and the followings unread

Very cool Very Happy

Why not use a 4069 for the Twin Ts?
Back to top
View user's profile Send private message
Khrisblite



Joined: Apr 20, 2007
Posts: 3
Location: Oregon, USA

PostPosted: Tue Jul 06, 2010 9:03 pm    Post subject: Reply with quote  Mark this post and the followings unread

Thanks for sharing electri-fire.

Here's something I started but forgot about (til' now). I did breadboard it and it works. Got some cool melodies out of it too. It needs a filter, and I wasn't to happy with the range, if I remember correctly. But for only an hour or so spent at the breadboard it yielded entertaining results. It's a start.


CMOS BENJOLIN.bmp
 Description:

Download (listen)
 Filename:  CMOS BENJOLIN.bmp
 Filesize:  385.06 KB
 Downloaded:  1968 Time(s)

Back to top
View user's profile Send private message
tjookum



Joined: May 25, 2010
Posts: 360
Location: Netherlands
Audio files: 26

PostPosted: Wed Jul 07, 2010 2:38 am    Post subject: Reply with quote  Mark this post and the followings unread

Thanks electri-fire, if it gets anywhere close to the real benjolin im sold. Can't wait to hear some soundsamples.
_________________
There he goes. One of God's own prototypes. A high-powered mutant of some kind never even considered for mass production. Too weird to live, and too rare to die.
Hunter S. Thompson
movies
noise
Back to top
View user's profile Send private message
slacker



Joined: Nov 18, 2007
Posts: 301
Location: England
Audio files: 11
G2 patch files: 1

PostPosted: Wed Jul 07, 2010 12:19 pm    Post subject: Reply with quote  Mark this post and the followings unread

That looks pretty cool. I had a go at patching up something similar to Khrisblite's schematic and it works pretty well I got some nice musical little melodies going on.

Here's a brief clip.


benjolunetta.mp3
 Description:

Download (listen)
 Filename:  benjolunetta.mp3
 Filesize:  1.15 MB
 Downloaded:  2270 Time(s)

Back to top
View user's profile Send private message
tjookum



Joined: May 25, 2010
Posts: 360
Location: Netherlands
Audio files: 26

PostPosted: Wed Jul 07, 2010 1:29 pm    Post subject: Reply with quote  Mark this post and the followings unread

Great sample slacker! thumb up
That's really nice, is it totally free-running?

_________________
There he goes. One of God's own prototypes. A high-powered mutant of some kind never even considered for mass production. Too weird to live, and too rare to die.
Hunter S. Thompson
movies
noise
Back to top
View user's profile Send private message
Top Top



Joined: Feb 02, 2010
Posts: 266
Location: California

PostPosted: Wed Jul 07, 2010 8:24 pm    Post subject: Reply with quote  Mark this post and the followings unread

like it
Back to top
View user's profile Send private message Visit poster's website
DGTom



Joined: Dec 08, 2008
Posts: 211
Location: Adelaide
Audio files: 3
G2 patch files: 1

PostPosted: Wed Jul 07, 2010 8:31 pm    Post subject: Reply with quote  Mark this post and the followings unread

Amazing sample slacker! Sounds nothing like what I got from the breadboard yesterday.

I used differant values for my 4046s, sort of a 1/2 & 1/2 between the TI datasheet & the wogglebug. Made a pretty nice autonomus bassline generator.

It settles into a loop quite quickly so I started messing around to try & make it a little less stable. One interesting thing is using the SF Out pin on the VCO 4046 to CV In on the Clock 4046.

Pin 1 of the 4046s is useful for loading the parallel inputs of the 4021 as well.
Back to top
View user's profile Send private message
electri-fire



Joined: Jul 26, 2006
Posts: 536
Location: Dordrecht NL
Audio files: 4
G2 patch files: 4

PostPosted: Thu Jul 08, 2010 3:13 am    Post subject: Reply with quote  Mark this post and the followings unread

Excellent demo, Slacker.

The 4MS pedals Autonomous Bassline Generator's filter is actually what I had in mind as a filter. I like to use diy vactrols, and it has a spot for the LDR already.

(adamon on Vactrol use) : http://electro-music.com/forum/topic-42914.html

A demo of the 4015 rungler will take me quite some time for to post. I'm leaving for the holidays in a few days, but I'm pleased to have stirred up the subject. Thanks all for your great contributions.
Back to top
View user's profile Send private message
electri-fire



Joined: Jul 26, 2006
Posts: 536
Location: Dordrecht NL
Audio files: 4
G2 patch files: 4

PostPosted: Fri Jul 09, 2010 4:37 pm    Post subject: Re: Benjolin like Lunetta scheme Reply with quote  Mark this post and the followings unread

electri-fire wrote:
It is " almost finished" now, /.../ hrmpfff... I'll present this as is.


Prematurely posted as happens to me more often than not. Embarassed Almost finished didn't work, but now it "almost" does. Well, it does, but I still have some alternative options to try. Like do I use a vactrol in series or parallel to the pots. Do I modulate the Clocks or the Data?

Last weekend home before I leave for vacation. If I don't post the corrected schematic I'm sure you could figure it out now.
Back to top
View user's profile Send private message
electri-fire



Joined: Jul 26, 2006
Posts: 536
Location: Dordrecht NL
Audio files: 4
G2 patch files: 4

PostPosted: Sat Jul 10, 2010 2:27 am    Post subject: Reply with quote  Mark this post and the followings unread

Very, very short demo (due to battery fatigue) of a 4070-4015 Benjolinish setup patched up.

A bit squelchy, the LEDs and LDRs are not sheilded from light here. It gets better bass in the dark.

Back to top
View user's profile Send private message
electri-fire



Joined: Jul 26, 2006
Posts: 536
Location: Dordrecht NL
Audio files: 4
G2 patch files: 4

PostPosted: Sat Jul 10, 2010 4:58 am    Post subject: Reply with quote  Mark this post and the followings unread

After batteries in the sun, another run.

Back to top
View user's profile Send private message
electri-fire



Joined: Jul 26, 2006
Posts: 536
Location: Dordrecht NL
Audio files: 4
G2 patch files: 4

PostPosted: Sat Jul 10, 2010 5:26 am    Post subject: Reply with quote  Mark this post and the followings unread

tjookum wrote:
Thanks electri-fire, if it gets anywhere close to the real benjolin im sold. Can't wait to hear some soundsamples.


Heheh, well, the rungler bit works. Actually I think I prefer the 4015 over the 4021 as it gets me two shift registers.
Soundwise those smooth Benjolin oscillators are a totally different matter.

Interesting detail: Now I'm modulating the clock frequency, but I overlooked that the Benjolin actually modulates the Data oscillator. However it still sounds like rungling to me, and I noticed you could swap the clock and data lines and still have interesting results.

Makes me want to try modulating BOTH the Clock AND the Data oscillators. OH MY GOD. I ain't done with this yet for the time being.

Hey, I've seen some of you Lunetta lovers have shift registers and XORs. If you don't want to use vactrols you may have VCO's and you can patch some stuff up. I'd be interested in more "rungler" like setups.
Back to top
View user's profile Send private message
electri-fire



Joined: Jul 26, 2006
Posts: 536
Location: Dordrecht NL
Audio files: 4
G2 patch files: 4

PostPosted: Sat Jul 10, 2010 6:12 am    Post subject: Reply with quote  Mark this post and the followings unread

The camera quit. Why I insist on making movies? Well, I have some soundcard issues actually. So now straight mono into the laptop microphone input.

I'm relentless. More electri-fire spam. Enjoy.

(edit: hey, that sounds way better than those crummy computer speakers. I should do it like this more often.)


Capture(4).wav
 Description:

Download (listen)
 Filename:  Capture(4).wav
 Filesize:  1.11 MB
 Downloaded:  1775 Time(s)

Back to top
View user's profile Send private message
tjookum



Joined: May 25, 2010
Posts: 360
Location: Netherlands
Audio files: 26

PostPosted: Sat Jul 10, 2010 6:49 am    Post subject: Reply with quote  Mark this post and the followings unread

That's looking great electri-fire! Liking how it sounds with the pillow on top almost working like a highpass filter. I wish I could have a go at it, but the weather is killing me in my single room appartment, HOT!.

What's the problem with your soundcard? Ive been using the line-in on my laptop with audacityhttp://audacity.sourceforge.net/ wich is free and Im getting pretty nice results.

_________________
There he goes. One of God's own prototypes. A high-powered mutant of some kind never even considered for mass production. Too weird to live, and too rare to die.
Hunter S. Thompson
movies
noise
Back to top
View user's profile Send private message
electri-fire



Joined: Jul 26, 2006
Posts: 536
Location: Dordrecht NL
Audio files: 4
G2 patch files: 4

PostPosted: Sat Jul 10, 2010 8:17 am    Post subject: Reply with quote  Mark this post and the followings unread

tjookum wrote:
What's the problem with your soundcard?


Nothing really other than being bulky, and my little "studio room" is filled to the brim with sound toys in various states of disassembly , MIDI gear I don't use anymore, in short, clutter. My laptop is in the dining room, schlepping with stuff is not an option. What's wrong is I'm lazy actually.

The laptop has a microphone input that is easily overdriven, no line in. Lunetta's don't need a lot of headroom, so it turned out satisfactory.
Back to top
View user's profile Send private message
Rykhaard



Joined: Sep 02, 2007
Posts: 1290
Location: Canada

PostPosted: Sat Jul 10, 2010 8:33 am    Post subject: Reply with quote  Mark this post and the followings unread

I really liked the last mono wave file the most out of all of them. Sounded great from Audacity through my Audiogram. Smile

Now - is your schematic at the top of the thread the latest? Or have you changed things? I'd like to play with this guy as well and see abuot changing not timings. (I'll have to study the circuit more.)

Nice and simple as well. Smile Mmmm right. I'd also like to thrown a VCA into there as well.

More info., more info. Very Happy
Back to top
View user's profile Send private message Yahoo Messenger MSN Messenger
electri-fire



Joined: Jul 26, 2006
Posts: 536
Location: Dordrecht NL
Audio files: 4
G2 patch files: 4

PostPosted: Sat Jul 10, 2010 9:24 am    Post subject: Reply with quote  Mark this post and the followings unread

Rykhaard wrote:
- is your schematic at the top of the thread the latest? Or have you changed things?


Other than clarifying the "out's" are just to drive the LEDs for the vactrols , the LDR's being in parallel to the clock osc pots and taking the sound from the clock lines, that's what I used.

Edit: the R/2R are just trimpots in series, adjusted on feel, LEDs straight to ground. I misplaced my VOM, so recommendations for R/2R values are welcome as I want this as a hardwired module.
Edit again: never mind that, as we probably have different LEDs and LDRs so some tweaking is to be expected.
Back to top
View user's profile Send private message
electri-fire



Joined: Jul 26, 2006
Posts: 536
Location: Dordrecht NL
Audio files: 4
G2 patch files: 4

PostPosted: Sat Jul 10, 2010 10:26 am    Post subject: Reply with quote  Mark this post and the followings unread

Heheh, I was just reading stuff on the Deathlehem forum. Here's a similar idea by loss1234. Uses a 4015 and 4070, but has the parallel outs from both shiftregisters at one single big bunch of summing resistors.

http://deathlehem.com/php/viewtopic.php?f=6&t=160
Back to top
View user's profile Send private message
electri-fire



Joined: Jul 26, 2006
Posts: 536
Location: Dordrecht NL
Audio files: 4
G2 patch files: 4

PostPosted: Sat Jul 10, 2010 2:15 pm    Post subject: Reply with quote  Mark this post and the followings unread

Same patch, but as I have two XORs unused, this has both clock line outputs XORed. A hands-off recording, but does nicely when turning the knobs.

One more XOR left. Hééééé-Hah....


Capture(5).wav
 Description:

Download (listen)
 Filename:  Capture(5).wav
 Filesize:  1.08 MB
 Downloaded:  1657 Time(s)

Back to top
View user's profile Send private message
Inventor
Stream Operator


Joined: Oct 13, 2007
Posts: 6221
Location: near Austin, Tx, USA
Audio files: 267

PostPosted: Sat Jul 10, 2010 8:00 pm    Post subject: Reply with quote  Mark this post and the followings unread

Cool, this rungler is similar to a Boolean Sequencer in that it creates long patterns that are rhytmically pleasing. Nice work folks, I like it. Mathe, will you bring copies of your schematic to the Lunetta Workshop at em10? We could build this one optionally.

Les

_________________
"Let's make noise for peace." - Kijjaz
Back to top
View user's profile Send private message Send e-mail
electri-fire



Joined: Jul 26, 2006
Posts: 536
Location: Dordrecht NL
Audio files: 4
G2 patch files: 4

PostPosted: Sun Jul 11, 2010 3:14 am    Post subject: Reply with quote  Mark this post and the followings unread

Inventor wrote:
Cool, this rungler is similar to a Boolean Sequencer in that it creates long patterns that are rhytmically pleasing.


Thanks Les, yes, results can be similar. The most important feature that makes a circuit a Rungler is recursion/ self regulation. One could go as far as saying the universe is based on recursion. I'm sure Rob would agree any bunch of signals turned into a control voltage to change clock speeds upstream in the dataflow could essentially be called a Rungler.

Your early Boolean Sequencers did not have the option of connecting downstream data to upstream inputs, so the pattern was (more) predetermined by the patch structure. That's the reason I've been pestering you about additional solderpads at strategic points between sections in the event you design a dedicated PCB for a Boolean Sequencer Wink .

Inventor wrote:
Will you bring copies of your schematic to the Lunetta Workshop at em10? We could build this one optionally.

It's an option, and yes, I could better print myself then, to not tax upload speed for the radio stream and all that.
Back to top
View user's profile Send private message
DGTom



Joined: Dec 08, 2008
Posts: 211
Location: Adelaide
Audio files: 3
G2 patch files: 1

PostPosted: Sun Jul 11, 2010 8:35 pm    Post subject: Reply with quote  Mark this post and the followings unread

Nice & Crunchy with those extra XORs processing Cool

I've been playing around with the 4021 / 4046 method (have loads of 4021 / 4014s here & a bunch of 4046s that won't work in the TH X-4046)

Some interesting stuff; the good thing about the 4046 is its super easy to tap off a nice saw wave as well which is good to mix in with the squares from time to time. I used a 4M7 for the static timing resistor which gives a really broad range with a 1M pot.

I ended up pulling the VCO 4046 off the breadboard so I had space to mess around with some filters, the 4021 + 4046 make a really cool clock source - XORing the Clock with the 3rd bit of the R/2R for the data input & CVing the 4046 with the R/2R, via a buffer & some lag (electri-fire gets that for free by using vactrols) creates a clock that, at sub-audio, will pulse slowly, then speed up & down in fairly regular patterns.

As the 4046 approches audio rate the clock out jumps in & out of the audio spectrum as the shift register fills up & empties itself. At audio the SR stays more or less full & you get a nice womp-womp LFO.

the attached is a quick recording of whats on the breadboard at the moment. The 4046 out drives a little transistor envelope generator (old Roland Drum Machine style) which is fed into a state variable filter. The SVF is a little wonky at the moment as it has a vactrol over 1/2 of its frequency control & a pot on the other half (this is kinda cool for drum sounds actually)

The vactrol is being driven by the 4046 CV out (pin 10) which kind of follows the rungler CV but is delayed somewhat. I adjust the range / rate of the 4046 & the (1/2) filter freq.

I think I'm going to make a little module with the 4046 + 4021, with an external input into the XOR (& switch) so with an external VCO it will be patchable as a "proper" Rungler CV / Bit generator Very Happy


Rungle-ish_Clock_test.mp3
 Description:

Download (listen)
 Filename:  Rungle-ish_Clock_test.mp3
 Filesize:  495.08 KB
 Downloaded:  1523 Time(s)

Back to top
View user's profile Send private message
textual



Joined: Dec 05, 2009
Posts: 78
Location: New York City
Audio files: 1

PostPosted: Tue Jul 13, 2010 10:28 pm    Post subject: Reply with quote  Mark this post and the followings unread

DGTom wrote:

I think I'm going to make a little module with the 4046 + 4021, with an external input into the XOR (& switch) so with an external VCO it will be patchable as a "proper" Rungler CV / Bit generator Very Happy



Tom, that sounds way dope! please post a schematic if you end up with such a beast!

_________________
Dave
______________________
www.dlbelectronics.com
www.textualmusic.com
www.mercuryprogram.com
Back to top
View user's profile Send private message Visit poster's website AIM Address
Display posts from previous:   
Post new topic   Reply to topic Moderators: mosc
Page 1 of 2 [46 Posts]
View unread posts
View new posts in the last week
Goto page: 1, 2 Next
Mark the topic unread :: View previous topic :: View next topic
 Forum index » DIY Hardware and Software » Lunettas - circuits inspired by Stanley Lunetta
Jump to:  

You cannot post new topics in this forum
You cannot reply to topics in this forum
You cannot edit your posts in this forum
You cannot delete your posts in this forum
You cannot vote in polls in this forum
You cannot attach files in this forum
You can download files in this forum


Forum with support of Syndicator RSS
Powered by phpBB © 2001, 2005 phpBB Group
Copyright © 2003 through 2009 by electro-music.com - Conditions Of Use