prgdeltablues
Joined: Sep 25, 2006 Posts: 222 Location: UK
Audio files: 12
|
Posted: Sun Sep 29, 2013 11:47 am Post subject:
Slew filter |
 |
|
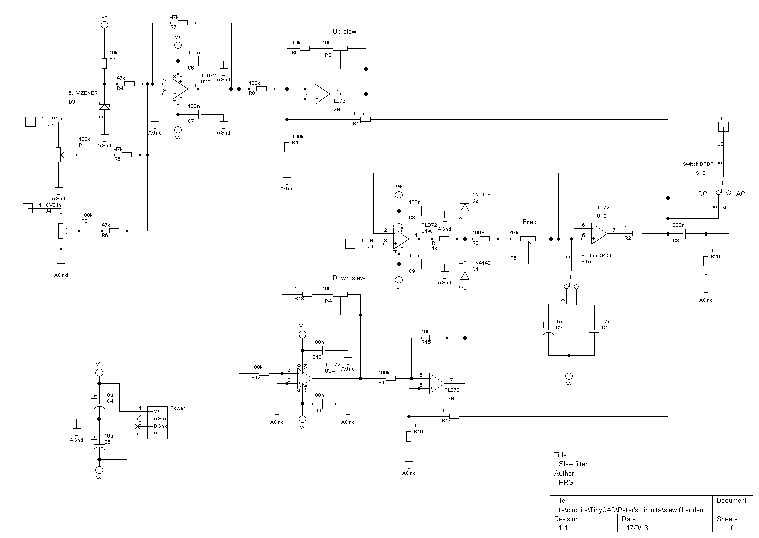
I've just finished up a new circuit which I thought I'd share. It's a slew filter - a slew rate limiter working in the audio range. I couldn't find an example on the internet, though would expect it's been done before. This one is based on an article that was apparently published in Electronic Engineering in 1995, but adapted for audio frequencies and with some other changes.
The effect of the module is that when a sine wave signal is input, above a certain frequency, it is gradually changed to a triangle wave, and then, as the frequency is increased higher, the amplitude reduces. This circuit also has separate control of the up and down slew rates, meaning the output can range from a saw through a triangle to a ramp waveform. The cut-off frequency can be voltage controlled, though not with as wide a range as the panel pot.
The overall effect is fairly subtle, more a change in timbre than an aggressive filter. It's quite neat for adding a bit of oomph to the bass end.
Sound clips to follow.
There's some DC offset in the signal, especially as the cut-off frequency is being changed, so I've decoupled the output. As I had panel space, I've added a switch to bring in a higher value slewing capacitor, which pushed the range down into LFO frequencies, and this signal is DC coupled.
The circuit works in two ways. The frequency pot P5 acts with the caps (C1 and C2) to form the usual RC filter found in most slew limiters. But the maximum permitted slew rate is also controlled by the two circuits around U2 and U3, which act to constrain the voltage across R2/P5 to a constant and thus causing a constant current to flow into C1/2 meaning the voltage across the capacitor rises linearly at a set maximum rate. When the rate of voltage change of the input signal is less than the maximum so constrained, the filter has no effect and the waveform of the signal is passed unchanged. But as the frequency of the input signal rises, the rate of voltage change (particularly in the middle part of a sine wave), exceeds this max, and the output signal is clamped to a linear rate of voltage change ie a triangular waveform.
The change from sine to triangle happens over about two octaves.
Peter
Description: |
|
Filesize: |
24.04 KB |
Viewed: |
437 Time(s) |
This image has been reduced to fit the page. Click on it to enlarge. |

|
|
|
prgdeltablues
Joined: Sep 25, 2006 Posts: 222 Location: UK
Audio files: 12
|
Posted: Sun Sep 29, 2013 12:25 pm Post subject:
|
 |
|
A couple of sound samples of the slewfilter. #3 is a simple scale, at first played just with a saw wave, then with a sine wave run through the slewfilter added in, you can hear the sine emphasizing the bass end, then morphing into a doubled triangle wave at higher frequencies
#2 is a noodle, applying an LFO to the CV input, which causes both a change in timbre and volume, then from about 1.20 onwards, playing with the up and down slew knobs too, to morph from saw to ramp.
Description: |
|
 Download (listen) |
Filename: |
slewfilter#3.mp3 |
Filesize: |
1.57 MB |
Downloaded: |
810 Time(s) |
Description: |
|
 Download (listen) |
Filename: |
slewfilter#2.mp3 |
Filesize: |
6.46 MB |
Downloaded: |
770 Time(s) |
|
|