| Author |
Message |
RingMad

Joined: Jan 15, 2011 Posts: 429 Location: Montreal, Canada
Audio files: 4
|
Posted: Tue Feb 13, 2018 2:24 pm Post subject:
The Visualist Subject description: Experiments with the MC1377-based circuit |
 |
|
There was a topic in the "How-tos >> Visualizations - VJ etc" subforum covering the VISUALIST circuit, based on the MC1377 RGB to PAL/NTSC encoder chip.
The link for the topic is: http://electro-music.com/forum/topic-46776.htmlt
The official Visualist intro video is here: https://youtu.be/99j3V9t26pY
Rather than post in that thread, I thought I'd start a new one, since we now have a Video Synthesis subforum. Even though I do refer to PHOBoS' long post in that thread.
Anyway, here goes:
When I first stumbled upon the Visualist, I debated for a couple of years whether or not I would buy the necessary MC1377. I finally did, and then a couple more years went by before I actually tried breadboarding the circuit.
I only built the videoboard, not the audioboard.
- Like PHOBoS, I used an LM358 instead of the MC1458 opamp, mainly because that's what I have at hand.
- Like PHOBoS, I too used an LM1881 for the sync, since the 4001-based oscillator in the circuit didn't work for me. Also, I'm using NTSC here, so maybe that has something to do with it (I'm using a 3.57Mhz crystal on pin 17).
- Since PHOBoS mentioned replacing the 7 x 680 ohm resistors on the 4532 due to excessive heat, I used 1K right away.
It's strange... I can smell something "hot"... not like a chip burning up, but it reminds me of the smell of an old CRT TV being on for a while. I can't quite figure out where it's from, and nothing feels hot.
- I had trouble with the "Colour Select" button section. Finally I replaced that logic with a debounce & counter circuit that I was more familiar with. (BTW, there's a small error in the schematic: pin 16 for IC10b should be pin 10). I have some other ideas I want to try for this part also.
- 10.7 MHz filter: I don't have one, so I have the video signal go straight through. Why is it 10.7 MHz? I can't claim to understand video signals very well, but from what I read, to remove chrominance, the simplest/worst filter would be a low-pass at 4.2 MHz, and there exist fancy comb filters that do a much better job.
Anyway, I tried a simple passive R-C filter, but it didn't seem to change anything (it did look a tiny bit different on the scope, but the end result looked the same on the monitor).
- A weird thing I don't understand: by accident, I had reversed the polarity of the three 15 uF caps at the R,G,B inputs of the MC1377 (i.e. pins 3,4,5). However, when I noticed this and put them the way the schematic specifies, my threshold slider pots no longer had any effect at all. In the datasheet, they also show the caps with the + side toward the input pins, so I don't understand why it doesn't work for me that way.
So far, feeding a CV in place of the LDR outputs from the soundboard has not done much interesting, but perhaps it's a question of levels/shifting, and/or the caps not working with the correct polarity for me.
More experiments to do... hopefully soon I will document those here.
PHOBoS, if you read this... did you get any further with your own experiments with this circuit?
.:james:.
P.S. There is also talk about the chip in the thread "Using the MC1377 to generate video" [ http://electro-music.com/forum/topic-28689.html ]
P.P.S. My camera some trouble focusing I think... the images are not quite as sharp as what was on the monitor.
| Description: |
| selfie using the Visualist |
|
| Filesize: |
180.09 KB |
| Viewed: |
726 Time(s) |
| This image has been reduced to fit the page. Click on it to enlarge. |

|
| Description: |
| Selfie using the Visualist circuit. Note that for this one, I had added a simple 1K pot to mix the original camera signal with the Visualist's output. |
|
| Filesize: |
162.06 KB |
| Viewed: |
720 Time(s) |
| This image has been reduced to fit the page. Click on it to enlarge. |

|
|
|
|
Back to top
|
|
 |
PHOBoS

Joined: Jan 14, 2010 Posts: 5881 Location: Moon Base
Audio files: 709
|
Posted: Sun Feb 18, 2018 9:16 am Post subject:
Re: The Visualist Subject description: Experiments with the MC1377-based circuit |
 |
|
| RingMad wrote: | | PHOBoS, if you read this... did you get any further with your own experiments with this circuit? |
I did read it and had a look at the original thread to refresh my memory. Although I never finished it (but it works) I am surprised
I didn't post any more updates. I expected that I would have at least posted a photo of the board as I have posted it somewhere to
show of my perfboard soldering skills. (I'll see if I can find it and post it here). I also made some buttons to select or rotate colors
not sure what I did anymore. I put it aside as I don't have a suitable camera nor do I have a computer capable of video processing.
However seeing top top's recent videos did pique my interest again.
I think I also have a very low quality test video somewhere, might be on ustream, hold on let me see if I can find it.
ok, ustream seems to have changed to IBM cloud video. not sure if account where copied but I can't seem to
find it anymore. Let's try if it recognizes my email so I can get a new password. one moment please,..
hmm I am able to log in again so it looks like my account still exists but there are no videos. Oh: | Quote: | Q. I'm a basic broadcaster, and I made a recording last month. I don't see the recording anymore...what happened?
A. As a basic broadcaster, Ustream will save your videos for a minimum of 30 days. After 30 days from the original date of your broadcast have passed, your videos are subject to deletion. Be sure to download your videos before this happens, or sign up for the Extended Storage plan. |
I am pretty sure that wasn't there before
well I guess It's gone now as I don't remember downloading it but maybe I will come across it someday.
I did find a schematic, some photos and a block diagram of what I was planning to do. Will have to sort them out and post those later. _________________ "My perf, it's full of holes!"
http://phobos.000space.com/
SoundCloud BandCamp MixCloud Stickney Synthyards Captain Collider Twitch YouTube |
|
|
Back to top
|
|
 |
RingMad

Joined: Jan 15, 2011 Posts: 429 Location: Montreal, Canada
Audio files: 4
|
Posted: Mon Feb 26, 2018 2:24 pm Post subject:
|
 |
|
PHOBoS: Thanks for trying to find your old documentation. I guess there goes the theory that if something is in/on a cloud, then it's permanently backed up.
So, a further experiment: Instead of the "Color select" switch, I have the A & B pins of the 4052 connected to a 2-bit counter. As one can see in the first attached image, it creates colored stripes. As one increases the speed of the clock feeding the counter, the lines become thinner. Finally, at fast speeds (ooops, I should have measured... I'm using a 4093 oscillator with a 250k pot and switching the cap... so this is using a 101 or 102 cap by now), the lines do weird things, sometimes rotating and sometimes creating moiré-like patterns. Just touching the pot seems to change things drastically.
I still have a few more things I want to try.
.:james:.
| Description: |
|
| Filesize: |
172.98 KB |
| Viewed: |
715 Time(s) |
| This image has been reduced to fit the page. Click on it to enlarge. |

|
| Description: |
|
| Filesize: |
196.39 KB |
| Viewed: |
662 Time(s) |
| This image has been reduced to fit the page. Click on it to enlarge. |

|
|
|
|
Back to top
|
|
 |
RingMad

Joined: Jan 15, 2011 Posts: 429 Location: Montreal, Canada
Audio files: 4
|
Posted: Thu Mar 01, 2018 9:40 am Post subject:
|
 |
|
Another experiment: automating one of the threshold slider pots.
The two slider pots adjust the upper and lower threshold voltages for the 7 connected comparators. Varying these create interesting effects, so I thought I would try automating one.
The way they are wired together, the lower one goes from about 0.8 to 2.9 V and the upper one goes from about 3 to 4.7 V.
I disconnected one of the sliders and used my function generator to make a sine wave, connected that to the op-amp and adjusted the attenuation and offset to stay within the limits. The sync can easily be lost if one exceeds these limits (or even approaches one too much sometimes).
Well, the results are pretty much what I would expect, and I don't think it's very useful to automate them, since it takes a human to decide what looks cool depending on what the image is.
I tried also with triangle and square waves. I mostly stayed within a slow LFO-type frequency, but if one goes "too fast", the stability or sync may be lost.
.:james:. |
|
|
Back to top
|
|
 |
PHOBoS

Joined: Jan 14, 2010 Posts: 5881 Location: Moon Base
Audio files: 709
|
Posted: Sun Mar 04, 2018 1:33 pm Post subject:
|
 |
|
nice stripes you got there
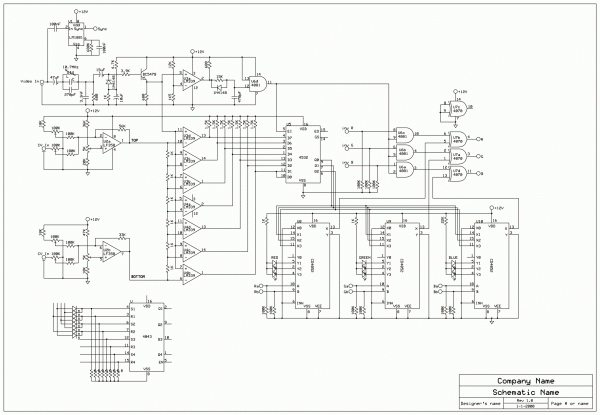
Here are some circuit diagrams that may or may not be useful. I' m pretty sure the 4043 in the left corner is
to create "radio buttons" to control the muxes. I should have a circuit diagram of it, maybe on my old laptop.
I don't know if I actually tested the RGB outputs with CV control, have to check the actual circuit. In the meantime
here's a photo of a test setup.
| Description: |
|
| Filesize: |
127.41 KB |
| Viewed: |
759 Time(s) |
| This image has been reduced to fit the page. Click on it to enlarge. |

|
| Description: |
|
| Filesize: |
52.56 KB |
| Viewed: |
697 Time(s) |
| This image has been reduced to fit the page. Click on it to enlarge. |

|
| Description: |
|
| Filesize: |
797.91 KB |
| Viewed: |
687 Time(s) |
| This image has been reduced to fit the page. Click on it to enlarge. |

|
_________________ "My perf, it's full of holes!"
http://phobos.000space.com/
SoundCloud BandCamp MixCloud Stickney Synthyards Captain Collider Twitch YouTube |
|
|
Back to top
|
|
 |
RingMad

Joined: Jan 15, 2011 Posts: 429 Location: Montreal, Canada
Audio files: 4
|
Posted: Wed Mar 07, 2018 5:28 pm Post subject:
|
 |
|
Ha! Wow... just as I was thinking of posting that my experiments are done and I give up on this circuit as something I would want to build into a box, you post this stuff!
My last experiments with using an external signal to modify the R, G and B saturation did not give much. Putting different LDRs in parallel with a saturation pot as suggested by the original documentation doesn't do anything for me. Putting a 1K pot in parallel instead does change it a bit, but not in a useful way.
It doesn't seem like the demo video ever showed sound being used.
Obviously you got further with the construction. I'm still on the breadboards [see attached image]. I notice how you handled the color order display. I used three 4-pin RGB LEDs with diode steering to do that.
[build, build...]
OK, so I built the PHOBoS CV input / RGB level circuit, and after a bit of experimentation, I think I understand where the outputs go.
I tried with a couple of LFO's producing CVs, and it appears to work! One does seem to need to adjust the 470 ohm saturation pots otherwise the CV seems to have less effect, or one can loose sync.
This is more promising now. I'll have to try some experiments generating more wildly-changing CV, rather than slow LFO type things.
Thanks again, PHOBoS!
.:james:.
| Description: |
| The test mess on the breadboards. On the lower right, the RGB LEDs which indicate the color order were overexposed, so I added a bit of color. |
|
| Filesize: |
223.78 KB |
| Viewed: |
666 Time(s) |
| This image has been reduced to fit the page. Click on it to enlarge. |

|
|
|
|
Back to top
|
|
 |
RingMad

Joined: Jan 15, 2011 Posts: 429 Location: Montreal, Canada
Audio files: 4
|
Posted: Thu Mar 15, 2018 2:38 pm Post subject:
|
 |
|
So I did some experiments with general audio to CVs to the R,G and B inputs (using PHOBoS' RGB level circuit), but didn't find the results very interesting. One seems to need to fiddle a lot with levels of everything in order to get decent effect. Of course I'm not 100% sure my circuit is good.
I'm abandoning this circuit, because in the end, I don't have the time to build it and it's not really what I'm looking for.
Perhaps others will have more luck.
.:james:. |
|
|
Back to top
|
|
 |
|