electro-music.com   Dedicated to experimental electro-acoustic
and electronic music
 
    Front Page  |  Radio
 |  Media  |  Forum  |  Wiki  |  Links
Forum with support of Syndicator RSS
 FAQFAQ   CalendarCalendar   SearchSearch   MemberlistMemberlist   UsergroupsUsergroups   LinksLinks
 RegisterRegister   ProfileProfile   Log in to check your private messagesLog in to check your private messages   Log inLog in  Chat RoomChat Room 
go to the radio page Live at electro-music.com radio 1 Please visit the chat
poster
 Forum index » DIY Hardware and Software » The layout factory
ESP/Rod Elliot Spring Reverb Stripboard Problems
Post new topic   Reply to topic
Page 1 of 1 [2 Posts]
View unread posts
View new posts in the last week
Mark the topic unread :: View previous topic :: View next topic
Author Message
artilect99



Joined: Oct 01, 2018
Posts: 51
Location: USA

PostPosted: Sun Aug 09, 2020 8:23 am    Post subject: ESP/Rod Elliot Spring Reverb Stripboard Problems Reply with quote  Mark this post and the followings unread

Hi all, I recently put together this spring reverb driver/recovery amp circuit from Rod Elliot. It seems to be working but I am getting a lot of high frequency noise (hiss/squealing) on the output, and the NE5532 is getting hot to the touch. This makes me think either the op amp is oscillating or there is a short somewhere(?) I can't see any solder bridges. Is it possible the decoupling caps are too far away from the IC? I need a second pair of eyes on this, pls let me know if anything jumps out at you from this layout.


ESP SPRING REV COMPACT.png
 Description:
stripboard layout
 Filesize:  125.84 KB
 Viewed:  366 Time(s)
This image has been reduced to fit the page. Click on it to enlarge.

ESP SPRING REV COMPACT.png



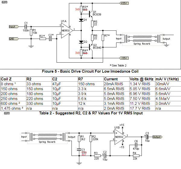
ESP Spring Reverb schematic.png
 Description:
schematic
 Filesize:  37.96 KB
 Viewed:  365 Time(s)
This image has been reduced to fit the page. Click on it to enlarge.

ESP Spring Reverb schematic.png


Back to top
View user's profile Send private message
artilect99



Joined: Oct 01, 2018
Posts: 51
Location: USA

PostPosted: Tue Aug 11, 2020 12:42 am    Post subject: Reply with quote  Mark this post and the followings unread

anybody? beuller... beuller...
Back to top
View user's profile Send private message
Display posts from previous:   
Post new topic   Reply to topic
Page 1 of 1 [2 Posts]
View unread posts
View new posts in the last week
Mark the topic unread :: View previous topic :: View next topic
 Forum index » DIY Hardware and Software » The layout factory
Jump to:  

You cannot post new topics in this forum
You cannot reply to topics in this forum
You cannot edit your posts in this forum
You cannot delete your posts in this forum
You cannot vote in polls in this forum
You cannot attach files in this forum
You can download files in this forum


Forum with support of Syndicator RSS
Powered by phpBB © 2001, 2005 phpBB Group
Copyright © 2003 through 2009 by electro-music.com - Conditions Of Use