| Author |
Message |
RingMad

Joined: Jan 15, 2011 Posts: 429 Location: Montreal, Canada
Audio files: 4
|
|
|
Back to top
|
|
 |
stolenfat

Joined: Apr 17, 2008 Posts: 476 Location: Sunny Oakland California
Audio files: 1
|
Posted: Fri Feb 11, 2011 3:55 pm Post subject:
|
 |
|
not really sure what could be causing that. i bet it's just an issue with that circuit. Does the 4006 have a reset pin? If so you could ad a push button to connect it to Vdd and get the thing to reset instead of attaching wires.
My initial idea was the add more resistance before the LEDs... but i dont think that would help.
Embrace your glitch and add that button? _________________ home made noise and electronic ill-logic |
|
|
Back to top
|
|
 |
RingMad

Joined: Jan 15, 2011 Posts: 429 Location: Montreal, Canada
Audio files: 4
|
Posted: Sat Feb 12, 2011 6:01 am Post subject:
|
 |
|
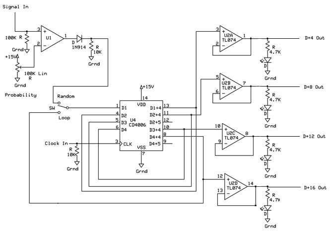
Thanks... There's no reset pin on the 4006, but like I said if I disconnect a certain wire for a few seconds, it effectively resets.
I also tried larger res before the LEDs as well as 100k pulldowns on the 4006's data pins. Nothing changed.
But you are right... just embrace the glitch. Or maybe try out the 4015 instead. And don't always trust schematics in books.
I was mainly asking in order to gain insight into what may be going on... a friend of mine suggested that since the circuit contains feedback loops linking outputs and inputs, perhaps they begin to oscillate out of control, thus always remaining at a high "on" voltage. |
|
|
Back to top
|
|
 |
Kabzoer

Joined: Feb 07, 2011 Posts: 82 Location: Belgium
|
Posted: Fri Feb 18, 2011 9:45 am Post subject:
|
 |
|
Maybe it is the logical outcome of the circuit, so that it 'freezes' after a long while. But if you speed it up it will just do that faster? Just guessing  |
|
|
Back to top
|
|
 |
richardc64

Joined: Jun 01, 2006 Posts: 679 Location: NYC
Audio files: 26
|
|
|
Back to top
|
|
 |
Kabzoer

Joined: Feb 07, 2011 Posts: 82 Location: Belgium
|
Posted: Sat Feb 19, 2011 5:53 am Post subject:
|
 |
|
| What if you replace theXNOR gates with NAND gates in the first circuit? Maybe you can try this klee sequencer number 1 schematic |
|
|
Back to top
|
|
 |
Draal

Joined: May 18, 2010 Posts: 308 Location: Oak Park, IL
Audio files: 5
|
|
|
Back to top
|
|
 |
Kabzoer

Joined: Feb 07, 2011 Posts: 82 Location: Belgium
|
|
|
Back to top
|
|
 |
RingMad

Joined: Jan 15, 2011 Posts: 429 Location: Montreal, Canada
Audio files: 4
|
Posted: Sun Feb 20, 2011 5:01 am Post subject:
|
 |
|
Hmmm, interesting stuff, folks. Maybe the "all on" state IS the logical conclusion of my circuit... I'll have to test that.
For the moment, I just put a small resistor in series with the pot so that it staves off the freezing a bit if I max out the pot.
Where I got the schematic?... like I said, my friend had photocopied it from a french electronics book... I had a little trouble reading it at first too, but certain things seem clearer. But I had a bit of trouble with that Roland DR110 circuit too... like, what's C27?
For the other circuits, they could be cool, but I'm not sure I want to get into lots of opamps yet... for one thing, I'm not using a bipolar supply. I've got just a single LM324 on my breadboard, for the R/2R.
Anyhow, I've posted 2 new videos... one of this circuit in action, as well as another random generator circuit... see the "the absolute beginners thread"... |
|
|
Back to top
|
|
 |
richardc64

Joined: Jun 01, 2006 Posts: 679 Location: NYC
Audio files: 26
|
Posted: Sun Feb 20, 2011 11:45 am Post subject:
|
 |
|
| RingMad wrote: | But I had a bit of trouble with that Roland DR110 circuit too... like, what's C27?
|
I should have erased "C27." The two unused XORs form the clock in the DR110. I deleted that part of the circuit, freeing 2 XORs, since you already have 1/4 4093 as a clock. I overlooked C27. _________________ Revenge is a dish best served with a fork... to the eye |
|
|
Back to top
|
|
 |
Draal

Joined: May 18, 2010 Posts: 308 Location: Oak Park, IL
Audio files: 5
|
Posted: Sun Feb 20, 2011 11:55 am Post subject:
|
 |
|
That klee circuit may have a couple of op amps, but it's no big hurdle. Notice no -15v on the schematic, just pos. and grnd. If not for you right now, no worries; it might aid others that want to play with the 4006 . _________________ Zontar Prevails! |
|
|
Back to top
|
|
 |
Kabzoer

Joined: Feb 07, 2011 Posts: 82 Location: Belgium
|
Posted: Sun Feb 20, 2011 12:36 pm Post subject:
|
 |
|
Yeah, and i think you can leave the four opamps at the right out.
And if you have some digital, or amplified noise, you don't even need the opamp at the left! Haven't tested that... |
|
|
Back to top
|
|
 |
richardc64

Joined: Jun 01, 2006 Posts: 679 Location: NYC
Audio files: 26
|
Posted: Mon Feb 21, 2011 5:10 am Post subject:
|
 |
|
| RingMad wrote: |
For the moment, I just put a small resistor in series with the pot so that it staves off the freezing a bit if I max out the pot. |
If maxing the pot, thus killing the clock, were the problem, then disconnecting any wires wouldn't correct the problem. _________________ Revenge is a dish best served with a fork... to the eye |
|
|
Back to top
|
|
 |
RingMad

Joined: Jan 15, 2011 Posts: 429 Location: Montreal, Canada
Audio files: 4
|
Posted: Tue Feb 22, 2011 2:46 pm Post subject:
|
 |
|
By "maxing the pot", I meant reduce the resistance to 0, thus maxing the oscillator run at its highest frequency.
Actually, a friend of mine raised that question w.r.t. oscillators... if the pot is at 0 ohms, then maybe the chip runs too fast and overheats? He was thinking maybe it was necessary to always have a high-Wattage resistor of some minimum value in series with the pot such that the max voltage of the output (or input?) doesn't exceed the chip's rating? Or something. I don't see any of you doing this, so maybe that's just being paranoid.
Anyway, I changed things a bit, so I have a 4.7uF cap on the 4093 with a 100ohm res in series with a 150K pot. This gives me the fastest speed I would need, and doesn't freeze.
With this configuration, I also tested it for about 3 hours, running at max speed, and it never froze, so I think that disproves the "logical outcome of the circuit" theory. However, it does sometimes freeze when I first power up the circuit (and the pot is at 0).
In any case, it's no big deal. I like the circuit and along with the XOR chain, will probably end up in my finished machine as a pseudo-random generator. |
|
|
Back to top
|
|
 |
ezekiel
Joined: Oct 17, 2009 Posts: 30 Location: Columbus Ohio
|
Posted: Wed Mar 02, 2011 6:37 pm Post subject:
|
 |
|
I would wonder about your clock oscillator running at way-above-audio frequencies. It has a low feedback resistance. The signal it feeds into the shift register might be failing to meet the set-up specs for the shift register. I could imagine problems such as too narrow time high and/or too low of a voltage peak. You might be operating in metastability mode. Nonetheless, at near-zero resistance, I understand the power consumption goes way up. But, the sound is cool.
Try putting an inverter in between the clock oscillator and the shift register. That would buffer the signal, especially with the low resistance feedback path. It should also help in the slow-clock situation. |
|
|
Back to top
|
|
 |
RingMad

Joined: Jan 15, 2011 Posts: 429 Location: Montreal, Canada
Audio files: 4
|
Posted: Sat Oct 13, 2012 5:00 am Post subject:
|
 |
|
For any who end up in this old thread, analog_backlash has solved this freezing problem by swapping the 4077 with a 4070 and swapping 2 wires. The new schematic can be seen here: http://electro-music.com/forum/topic-52066.html .
James. |
|
|
Back to top
|
|
 |
|