electro-music.com   Dedicated to experimental electro-acoustic
and electronic music
 
    Front Page  |  Radio
 |  Media  |  Forum  |  Wiki  |  Links
Forum with support of Syndicator RSS
 FAQFAQ   CalendarCalendar   SearchSearch   MemberlistMemberlist   UsergroupsUsergroups   LinksLinks
 RegisterRegister   ProfileProfile   Log in to check your private messagesLog in to check your private messages   Log inLog in  Chat RoomChat Room 
 Forum index » DIY Hardware and Software » Developers' Corner
MS20 Inspired VCO WIP
Post new topic   Reply to topic Moderators: DrJustice
Page 1 of 4 [90 Posts]
View unread posts
View new posts in the last week
Mark the topic unread :: View previous topic :: View next topic
Goto page: 1, 2, 3, 4 Next
Author Message
Pantheon



Joined: Feb 17, 2011
Posts: 36
Location: Edinburgh

PostPosted: Thu Feb 17, 2011 10:54 am    Post subject: MS20 Inspired VCO WIP
Subject description: Details of my work in progress Korg MS20 / Polyvoks based VCO
Reply with quote  Mark this post and the followings unread

So I first want to say hello to everyone, I'm a newb here.
This seems like the best place on the web to share in my new hobby with like minded folk.

I should make it clear that I am very new to electronics and synth diy in general (just over a year since I started learning) so please bear that in mind when reviewing this work.

I thought I would share my current project with you bunch, and try and get some useful feedback in the process.

As the title says I have been trying to build a MS20 style VCO, with 1v/oct. control, better waveshapers, and soft syncing. Not a task many seem to have taken on. there is one video on youtube of a MS10 VCO clone, and Jurgen Haible made a linear control VCO around the MS20 core.

So far I have a working core, producing a very crisp downwards saw tooth waveform.
Also soft syncing is tested and working (sounds awesome to my ears).
1v/oct control is working (as best as it can without matched trannys), but the high notes need some form of compensation as they are falling flat.

So the main area I think I need to work on is improving the stability, I'm going to place an order for some CA3046's tomorrow. I think they should go a long way towards improving the stability of this VCO, compared to discrete unmatched trannys. Also I can build the entire core and the expo converter from a single CA3046 Smile

Since this is my first VCO that I have designed to some extent, I would really appreciate any comments about my design.
I can post photos from my oscilloscope/breadboard if someone wants to see the waveform/etc.

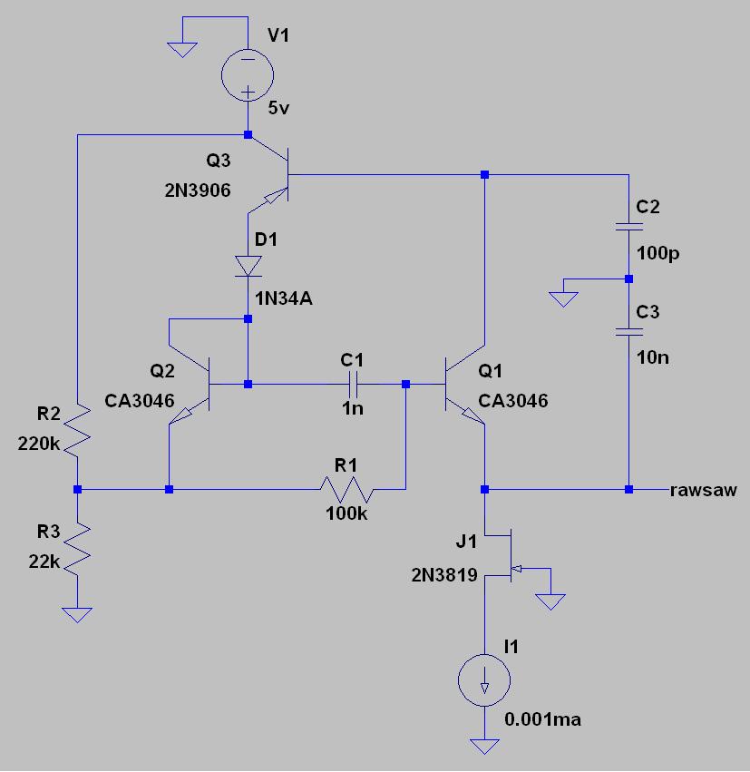
The attached schematic shows (hopefully Wink exactly what I have on my breadboard.


XMS20_VCO.JPG
 Description:
 Filesize:  141.54 KB
 Viewed:  2861 Time(s)
This image has been reduced to fit the page. Click on it to enlarge.

XMS20_VCO.JPG



Last edited by Pantheon on Sun Mar 06, 2011 4:56 pm; edited 1 time in total
Back to top
View user's profile Send private message
v-un-v
Janitor
Janitor


Joined: May 16, 2005
Posts: 8932
Location: Birmingham, England, UK
Audio files: 11
G2 patch files: 1

PostPosted: Thu Feb 17, 2011 1:57 pm    Post subject: Reply with quote  Mark this post and the followings unread

Hi Pantheon!

welcome to electro-music.com! Very Happy

Here's probably not the best sub-forum to post, but I'll leave your post here for now. Smile

I was never a big fan of the VCO on the MS20, I found it do thin and 'Casio'-like. But I was a big fan of the external signal processor, which I still find hard to understand why no one has ever done a decent clone of it (with minor improvements, to keep it kosher Smile ).

Tom

_________________
ACHTUNG!
ALLES TURISTEN UND NONTEKNISCHEN LOOKENPEEPERS!
DAS KOMPUTERMASCHINE IST NICHT FÜR DER GEFINGERPOKEN UND MITTENGRABEN! ODERWISE IST EASY TO SCHNAPPEN DER SPRINGENWERK, BLOWENFUSEN UND POPPENCORKEN MIT SPITZENSPARKSEN.
IST NICHT FÜR GEWERKEN BEI DUMMKOPFEN. DER RUBBERNECKEN SIGHTSEEREN KEEPEN DAS COTTONPICKEN HÄNDER IN DAS POCKETS MUSS.
ZO RELAXEN UND WATSCHEN DER BLINKENLICHTEN.
Back to top
View user's profile Send private message Send e-mail
Sebo



Joined: Apr 27, 2007
Posts: 564
Location: Argentina

PostPosted: Thu Feb 17, 2011 2:07 pm    Post subject: Reply with quote  Mark this post and the followings unread

Hi:
I wanted to add a second VCO to my MS-10 for some time, thanks.

_________________
Sebo
---------------------------------------
My Music:
https://www.facebook.com/cosaquitos/
Back to top
View user's profile Send private message
Pantheon



Joined: Feb 17, 2011
Posts: 36
Location: Edinburgh

PostPosted: Thu Feb 17, 2011 3:38 pm    Post subject: Reply with quote  Mark this post and the followings unread

v-un-v wrote:

Here's probably not the best sub-forum to post, but I'll leave your post here for now. Smile


Hi v-un-v, thanks for the welcome Smile

I had a look but I couldn't see a more suitable sub forum for this :S
Can you suggest a better place to post this?
Please move it there if you think it would be more appropriate.

v-un-v wrote:

I was never a big fan of the VCO on the MS20, I found it do thin and 'Casio'-like.


I guess the lack of interest around MS20 VCOs suggests many other people hold this view also. I've never had any direct access to a Korg MS synth, so I cant comment really. I would however be quite disappointed if this VCO turned out to have something like a casio sound.

I looked at the original triangle shaper in the MS20, and some simulations showed horrible clipping, possibly adding to this bad reputation. That is something I will hope to address, using a better shaper.

sebo wrote:

Hi:
I wanted to add a second VCO to my MS-10 for some time, thanks.


One thing to bare in mind is that the MS series uses V/hz scaling, and not V/oct as used in my schematic. You would need to make some changes for it to work correctly with your current MS10 VCO. It shouldn't be to hard however. Just the expo converter section that would need a little rework.
Back to top
View user's profile Send private message
Sebo



Joined: Apr 27, 2007
Posts: 564
Location: Argentina

PostPosted: Thu Feb 17, 2011 4:29 pm    Post subject: Reply with quote  Mark this post and the followings unread

Yes, i know, I think connecting the CV adder directly to C.C.C will do the trick.
_________________
Sebo
---------------------------------------
My Music:
https://www.facebook.com/cosaquitos/
Back to top
View user's profile Send private message
Pantheon



Joined: Feb 17, 2011
Posts: 36
Location: Edinburgh

PostPosted: Fri Feb 18, 2011 1:39 pm    Post subject: Reply with quote  Mark this post and the followings unread

There is one thing from the original schematics that still puzzles me, perhaps some kind soul here could help me understand its purpose. I have attached this section of the MS50 schematic, and highlighted the section in a red box.
This same structure appears in the MS series of VCOs and even Jurgen Haibles VCO, so i'm guessing it may be important.

On another note, the MS50 schematic shows very clearly v/oct control of this oscillator, and even has a temperature compensation scheme detailed.
So I have ordered CA3046's and the correct Tempco resistor, so I think I will use the MS50 expo converter now.

Sebo wrote:
I think connecting the CV adder directly to C.C.C will do the trick.


Unless I have misunderstood you, that will not work.
The VCO core needs a constant current sink in order to control the pitch.

You would need to add a CV adder to the lower opamp's inverting input to get a linear control. The Korg MS50 service manual shows very clearly, the simple modifications that would be needed.


suspect.JPG
 Description:
What is the purpose of the section highlighted in Red?
 Filesize:  34.99 KB
 Viewed:  46088 Time(s)

suspect.JPG



_________________
the8bitpimp.wordpress.com
Back to top
View user's profile Send private message
Sebo



Joined: Apr 27, 2007
Posts: 564
Location: Argentina

PostPosted: Fri Feb 18, 2011 3:51 pm    Post subject: Reply with quote  Mark this post and the followings unread

Ahh, yes, you right, I forgot the current sink Sad
I will check the MS-50 schematics, thank you.

_________________
Sebo
---------------------------------------
My Music:
https://www.facebook.com/cosaquitos/
Back to top
View user's profile Send private message
Pantheon



Joined: Feb 17, 2011
Posts: 36
Location: Edinburgh

PostPosted: Fri Feb 25, 2011 3:27 pm    Post subject: Reply with quote  Mark this post and the followings unread

Just a small update to say that I have now changed the core of the VCO to use a CA3046 transistor array. This has vastly improved the stability, and increased the frequency range a lot.

I also have been playing around with the spare transistor in the CA3046, using it to generate sync pulses from an input wave. This works great, however the hard sync method I got working is very unusual. It sounds amazing though, I'll post some recordings and oscilloscope pictures soon.

All that is left to do is to try out the wave shapers, and the sub-oscillator.
The sub-oscillator will produce a sub-octave saw wave, using a transistor bistable multi-vibrator and a mixer. I have only simulated these elements for now, so i'm keen to hear how they sound.

Once I'm happy that this VCO is working correctly I'll post up the final schematic and a PCB layout for home etching.

_________________
the8bitpimp.wordpress.com
Back to top
View user's profile Send private message
Sebo



Joined: Apr 27, 2007
Posts: 564
Location: Argentina

PostPosted: Fri Feb 25, 2011 3:52 pm    Post subject: Reply with quote  Mark this post and the followings unread

Great!!! Thanks.
_________________
Sebo
---------------------------------------
My Music:
https://www.facebook.com/cosaquitos/
Back to top
View user's profile Send private message
brother303



Joined: Nov 02, 2010
Posts: 139
Location: ruhr-area/germany

PostPosted: Sat Feb 26, 2011 4:53 am    Post subject: Reply with quote  Mark this post and the followings unread

Hi,

Pantheon wrote:
Once I'm happy that this VCO is working correctly I'll post up the final schematic and a PCB layout for home etching.


Yes,please! This beast would be a great addition to my ARP-Oddysey vcos.

Thanks for sharing this. thumb up

Best regards
Greg
Back to top
View user's profile Send private message
Pantheon



Joined: Feb 17, 2011
Posts: 36
Location: Edinburgh

PostPosted: Sun Mar 06, 2011 4:48 pm    Post subject: Reply with quote  Mark this post and the followings unread

so I thought I might as well post some current info from the project here for posterity. I still have to juggle with the ca3046 transistors a bit after reading that one pin (the susbtrate pin) must be pulled lower than the rest. I havent mustered up the will power yet to change all this on the breadboard.
So instead I have decided to model the core of this oscillator in LTSpice to get a better understanding of it. I have attached some of the data from the simulation:

[edit]
I also wanted to mention that this same vco core is extreemly simmilar to that used in the Polyvoks synth. It was quite surprising when I first saw that.
[/edit]


vco_data.JPG
 Description:
 Filesize:  102.91 KB
 Viewed:  743 Time(s)
This image has been reduced to fit the page. Click on it to enlarge.

vco_data.JPG



vco_core.JPG
 Description:
 Filesize:  40.42 KB
 Viewed:  816 Time(s)
This image has been reduced to fit the page. Click on it to enlarge.

vco_core.JPG



_________________
the8bitpimp.wordpress.com
Back to top
View user's profile Send private message
brother303



Joined: Nov 02, 2010
Posts: 139
Location: ruhr-area/germany

PostPosted: Mon Mar 07, 2011 4:01 am    Post subject: Reply with quote  Mark this post and the followings unread

Hi,

Pantheon wrote:
so I thought I might as well post some current info from the project here for posterity.


thumb up


Pantheon wrote:
I also wanted to mention that this same vco core is extreemly simmilar to that used in the Polyvoks synth. It was quite surprising when I first saw that.


Interesting. I didn`t know this. Please carry on with this project,very cool!

beer

Best regards
Greg
Back to top
View user's profile Send private message
Pantheon



Joined: Feb 17, 2011
Posts: 36
Location: Edinburgh

PostPosted: Mon Mar 14, 2011 11:59 am    Post subject: Reply with quote  Mark this post and the followings unread

I have attached my layout for a prototype of this VCO.
Im just about to etch this and check it works 100%, I'll post my findings once its running (hopefully). I have left the sync off from this board, as there were a few kinks I havent been able to work out yet.

[edit 1]
its etched and drilled now, im just stuffing it with all the parts.
[/edit 1]

[edit 2]
pcb is mostly stuffed, but I need to buy a small T0-92 7805 tomorrow, as well as a 10k trimpot. The orientation of the TO-92 componants on the silk screen is correct.
[/edit 2]


MS50VCO.zip
 Description:
PCB artwork for the prototype MS50VCO

Download (listen)
 Filename:  MS50VCO.zip
 Filesize:  43.51 KB
 Downloaded:  1173 Time(s)


_________________
the8bitpimp.wordpress.com
Back to top
View user's profile Send private message
brother303



Joined: Nov 02, 2010
Posts: 139
Location: ruhr-area/germany

PostPosted: Tue Mar 15, 2011 5:15 am    Post subject: Reply with quote  Mark this post and the followings unread

Nice one!

Let us know when your proto is alive and running.

THX!

Greg
Back to top
View user's profile Send private message
Sebo



Joined: Apr 27, 2007
Posts: 564
Location: Argentina

PostPosted: Tue Mar 15, 2011 9:34 am    Post subject: Reply with quote  Mark this post and the followings unread

Great work!!!
_________________
Sebo
---------------------------------------
My Music:
https://www.facebook.com/cosaquitos/
Back to top
View user's profile Send private message
Pantheon



Joined: Feb 17, 2011
Posts: 36
Location: Edinburgh

PostPosted: Tue Mar 15, 2011 12:01 pm    Post subject: Reply with quote  Mark this post and the followings unread

ITS ALIVE!!!

So building went without a hitch so far, and the initial tests seem encouraging.
All the waveforms look very clean, the triangle in fact looks perfect.

I'm about to connect it to my Midi-CV converter and tune it in.

So notes so far:
The saw tooth can easily become loaded down (when I connected it to my little speakers), i'll have to investigate that some more.
And the triangle wave has a lower amplitude than the saw and pulse.
I'll fix these issues.

One thing im not sure of is the standard way to output a waveform.
Should it be decoupled with some caps? Or do i just leave them floating above ground or whatever? Its not been so clear from the schematics I have looked at.

I'll try and find some batteries and take photos from my oscilliscope shortly. Maby even some sound recordings when I fix the loading issue.

_________________
the8bitpimp.wordpress.com

Last edited by Pantheon on Tue Mar 15, 2011 1:27 pm; edited 1 time in total
Back to top
View user's profile Send private message
Pantheon



Joined: Feb 17, 2011
Posts: 36
Location: Edinburgh

PostPosted: Tue Mar 15, 2011 1:25 pm    Post subject: Reply with quote  Mark this post and the followings unread

So I just hooked It up to my Midi-CV converter and..... It totaly works Smile

The pitch was realy easy to tune in and my ears tell me that I have about 6 good octaves before it flats out.

The triangle wave sounds deep and thick! The saw wave is realy fat and has loads of bite to it! I havent tested the pulse width yet, but that will happen shortly.

I'll also try to get some AA batteries for my camera...
I'll post up a schematic fairly soon, once i've tested and tweaked everything...

FYI: I havent used any precision resistors or anything, just E6 series mostly.
So I dont know how each VCO will vary.

[edit]
ok i've tested the exp cross modulation and it sounds increadible!
I'm too excited about this guys Smile
[/edit]

_________________
the8bitpimp.wordpress.com
Back to top
View user's profile Send private message
Pantheon



Joined: Feb 17, 2011
Posts: 36
Location: Edinburgh

PostPosted: Tue Mar 15, 2011 3:11 pm    Post subject: Reply with quote  Mark this post and the followings unread

Sorry for repeated postings... Embarassed
Here are a few pics of the prototype...

Pulse will come as soon as I find my 68k resistors Smile

Oh and you might spot that the TempCo hasnt been pushed onto the CA3046 on my board yet.


DSCF3260.JPG
 Description:
 Filesize:  562.31 KB
 Viewed:  646 Time(s)
This image has been reduced to fit the page. Click on it to enlarge.

DSCF3260.JPG



DSCF3258.JPG
 Description:
 Filesize:  248.73 KB
 Viewed:  606 Time(s)
This image has been reduced to fit the page. Click on it to enlarge.

DSCF3258.JPG



DSCF3259.JPG
 Description:
 Filesize:  195.74 KB
 Viewed:  553 Time(s)
This image has been reduced to fit the page. Click on it to enlarge.

DSCF3259.JPG



_________________
the8bitpimp.wordpress.com
Back to top
View user's profile Send private message
ericcoleridge



Joined: Jan 16, 2007
Posts: 889
Location: NYC

PostPosted: Tue Mar 15, 2011 5:39 pm    Post subject: Reply with quote  Mark this post and the followings unread

Great work. I let go of my MS20 a few years ago, and always regretted it. I'm looking forward to attaching these VCOs to my etched MS20 LPF + HPF, and listening for that familiar tone. I'll just have to wire together the simple VCA from the schematics.

It might be nice to have two of these VCOs on one board with the CMOS gate "ring mod" and transistor noise source.
Back to top
View user's profile Send private message
Pantheon



Joined: Feb 17, 2011
Posts: 36
Location: Edinburgh

PostPosted: Tue Mar 15, 2011 6:14 pm    Post subject: Reply with quote  Mark this post and the followings unread

hey eric,

That sounds like a great idea. I think im also going to make a dual version for myself. That ring mod idea sounds great; I had planned to use a CGS real ringmod myself, but probably on a sepourate card.

Since im still a newby with synth circuits i'll post up my PCBExpress layout file to help others that may need to tweak it to be more compatable with their current setup.

I need a little clarification with two points:

- Is there a standard voltage peak-to-peak for VCO outputs?
currently the saw is 3v p-p, and triangle is 2v p-p, IIRC.
I think i'll make them all a nice 5v p-p for the final version, unless someone suggests otherwise.

- Should they all be centered around ground at the output?
currently the saw is centered, but triangle and pulse are not.
Is a simple cap decoupler sufficient?
Some circuits like the ms50 seem to use resistors to push the signal towards ground.

_________________
the8bitpimp.wordpress.com
Back to top
View user's profile Send private message
Sebo



Joined: Apr 27, 2007
Posts: 564
Location: Argentina

PostPosted: Tue Mar 15, 2011 8:09 pm    Post subject: Reply with quote  Mark this post and the followings unread

Hi:
There are various standards in synths, I think that every manufacturer have his own,
but in modular world the most common for VCOs are 10Vpp (+5 to -5V) centered
around 0V.
And using a capacitor to remove DC is not a good idea, as this will acta as a highpass filter, will deform the waveforms a little.
The most common way is to inject a DC to cancel the offset of the waveform,
usually using a trimmer and a opamp as a summer. You need an oscilloscope to calibrate it.

_________________
Sebo
---------------------------------------
My Music:
https://www.facebook.com/cosaquitos/
Back to top
View user's profile Send private message
Pantheon



Joined: Feb 17, 2011
Posts: 36
Location: Edinburgh

PostPosted: Wed Mar 16, 2011 4:09 am    Post subject: Reply with quote  Mark this post and the followings unread

Sebo wrote:
Hi:
...but in modular world the most common for VCOs are 10Vpp (+5 to -5V) centered around 0V.
And using a capacitor to remove DC is not a good idea, as this will acta as a highpass filter, will deform the waveforms a little.


Thanks sebo, thats exactly the info i was looking for. Ok so I will take on both those suggestions, and try to get the waveshapers all working at 10Vpp around 0v, and I'll avoid decoupling caps. I had more or less settled on this anyway after inspecting the YUsynth VCO lastnight.

I did some tweaking in LTSpice and got the saw and square pretty much correct.

_________________
the8bitpimp.wordpress.com
Back to top
View user's profile Send private message
ericcoleridge



Joined: Jan 16, 2007
Posts: 889
Location: NYC

PostPosted: Wed Mar 16, 2011 2:20 pm    Post subject: Reply with quote  Mark this post and the followings unread

Pantheon wrote:
hey eric,
That sounds like a great idea. I think im also going to make a dual version for myself. That ring mod idea sounds great; I had planned to use a CGS real ringmod myself, but probably on a sepourate card.


Yeah, that's a cool Ring Mod. I mentioned the CMOS gate because it's what's used on the MS20, using a CD4011, and sounds really great with these VCOs.
Back to top
View user's profile Send private message
brother303



Joined: Nov 02, 2010
Posts: 139
Location: ruhr-area/germany

PostPosted: Wed Mar 16, 2011 3:57 pm    Post subject: Reply with quote  Mark this post and the followings unread

Hi,

ericcoleridge wrote:
I mentioned the CMOS gate because it's what's used on the MS20, using a CD4011, and sounds really great with these VCOs.


My ARP-Oddy MK3-vco-clones also uses a 4011-ringmod,and yes,the sound is awesome!

Pleasepleaseplease do a DUAL(!!!) MS20 vco with 4011-ringmod (and perhabs the noise-section? Wink ) on one single board,pleeeaaase... Very Happy

Great job,Pantheon!

Cheers
Greg
Back to top
View user's profile Send private message
Pantheon



Joined: Feb 17, 2011
Posts: 36
Location: Edinburgh

PostPosted: Wed Mar 16, 2011 4:17 pm    Post subject: Reply with quote  Mark this post and the followings unread

Strange, somehow I didnt notice the MS20 had a ring mod. It seems very interesting though, so I'll have a look into it. If its simple enough, then I dont see why I cant do a dual vco + this ring mod Smile

I also just wanted to post to say that I have revised the waveshapers so that there are not decoupling caps in the signal line and each output is +5v to -5v.

I'm going to do a layout for this new version in the coming days. In the meen time i'll research this RingMod. If you guys have any good info on it then it could be a big help to post/link it Smile

[edit]
ok a quick google around shows that its probably a realy simple circuit. I'll definately try and make one. I'll proceed to make my new design first to be sure that the vco is working correctly. After that i'll put together the dual version + ringmod I think.
[/edit]

[edit2]
I threw together a quick spice simulation of a MS20 ringmod, and all seems well with it Smile Output is also +5v/-5v to scale well with the output of the vcos. The new VCO design has an opamp going spare, so it should in theory be easy to add this on.
[/edit2]

[edit3]
I might as well upload my current design for the VCO, it should be attached. A few things arent detailed in, but you will get the general idea.
[/edit3]


RingMod.JPG
 Description:
MS20 Ring Mod
 Filesize:  30.15 KB
 Viewed:  985 Time(s)
This image has been reduced to fit the page. Click on it to enlarge.

RingMod.JPG



MS_Series_VCO.pdf
 Description:
MS_Series_VCO - Revision 2

Download (listen)
 Filename:  MS_Series_VCO.pdf
 Filesize:  19.75 KB
 Downloaded:  1243 Time(s)


_________________
the8bitpimp.wordpress.com
Back to top
View user's profile Send private message
Display posts from previous:   
Post new topic   Reply to topic Moderators: DrJustice
Page 1 of 4 [90 Posts]
View unread posts
View new posts in the last week
Goto page: 1, 2, 3, 4 Next
Mark the topic unread :: View previous topic :: View next topic
 Forum index » DIY Hardware and Software » Developers' Corner
Jump to:  

You cannot post new topics in this forum
You cannot reply to topics in this forum
You cannot edit your posts in this forum
You cannot delete your posts in this forum
You cannot vote in polls in this forum
You cannot attach files in this forum
You can download files in this forum


Forum with support of Syndicator RSS
Powered by phpBB © 2001, 2005 phpBB Group
Copyright © 2003 through 2009 by electro-music.com - Conditions Of Use