| Author |
Message |
Scott Stites
Janitor


Joined: Dec 23, 2005 Posts: 4127 Location: Mount Hope, KS USA
Audio files: 96
|
Posted: Tue Mar 28, 2006 11:53 am Post subject:
Klee Sequencer Subject description: 4006 Shift Register Based Pattern Generator |
 |
|
This is a branch of a thread-within-a-thread from the MultiPhase Project thread. Concerning the Klee Sequencer, which is a shift register based random pattern generator.
The idea is documented on my old 'Birth of a Synth' diary page here:
http://mypeoplepc.com/members/scottnoanh/slsdiy/id18.html
Scroll down to 15 March 2004
Here is a sample I posted in the MultiPhase thread, in which I described the recording process:
http://mypeoplepc.com/members/scottnoanh/sitebuildercontent/sitebuilderfiles/final3n.mp3
Following is a link to another, simpler sample I made of the device in use:
http://mypeoplepc.com/members/scottnoanh/sitebuildercontent/sitebuilderfiles/sregcomp_norm.mp3
In this second sample, I used only three pots to set the voltage values. All of the sequences are in the 'random' mode. The voltage input was being fed by an LFO. It's multi-tracked. The only controller used in the sample was the Klee. The sample is 5.08 MB.
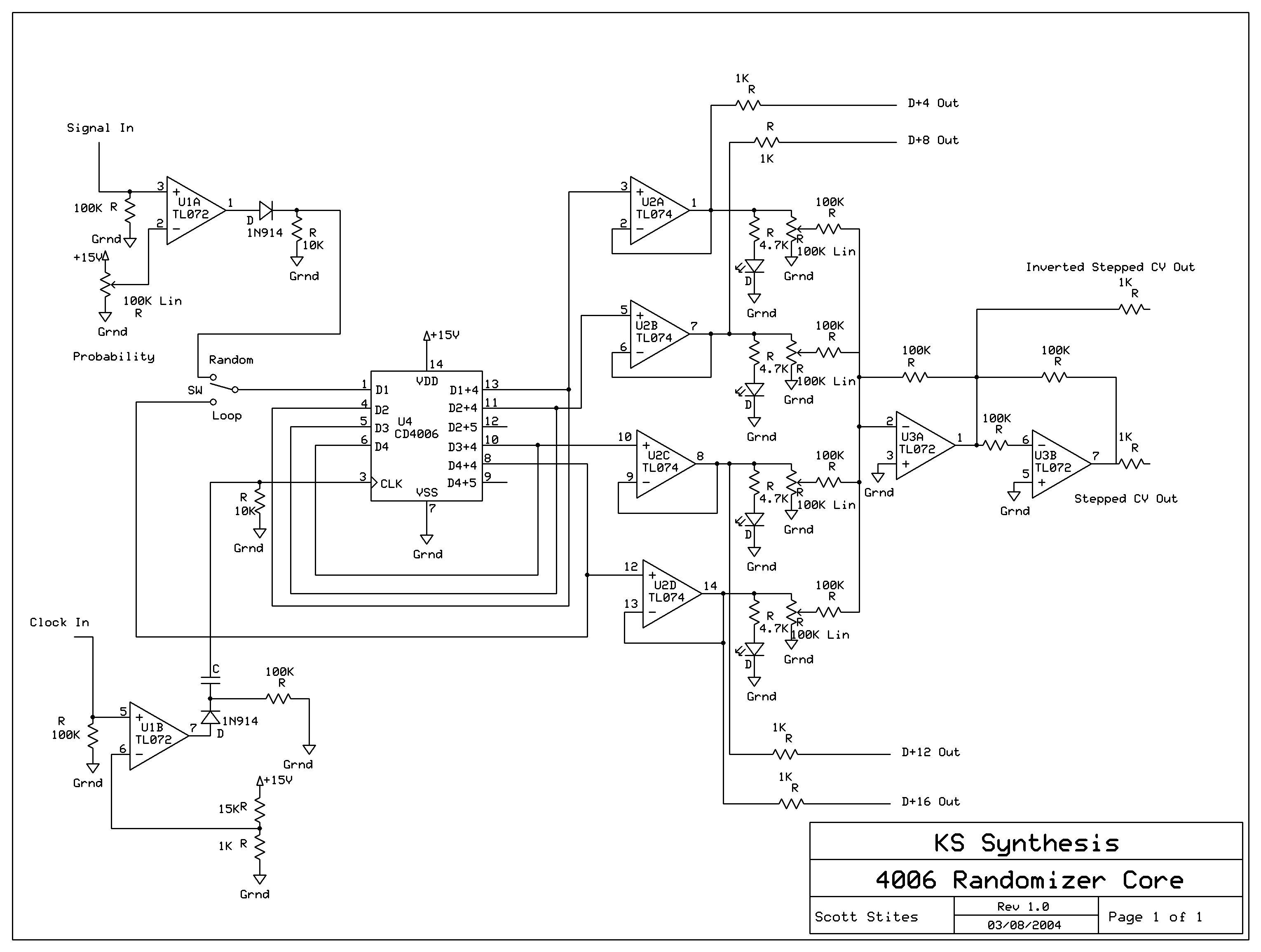
I'm attaching a schematic to the Klee. These days, I'd work things a bit differently - instead of the TL072, I would go more for the comparator circuit that Ken Stone uses in his gated comparator, and I'd put some hysterisis in there, I think. There may be a few things I fiddled with that didn't make it to the schematic - I recall there being an LED to indicate when the input was a 1 or a 0 from the voltage input comparator. I think I had some gate to trigger converters on the gate outputs. Ah, yes, I believe I inverted the clock input to track with the 4006 when using the clock as the trigger source for EGs, etc. The reason being that the CD4006 clocks on the falling edge of the input clock.
Sadly, the 4006 is no longer in production, and may be a bit hard to find. A couple of CD4015's would work in this app. Note that there are some 'odd' numbered outputs I didn't use on the 4006 - these can be utilized as well, but the timing for them can get a bit weird (which is not necessarily a bad thing).
Cheers,
Scott
| Description: |
|
| Filesize: |
353.24 KB |
| Viewed: |
2233 Time(s) |
| This image has been reduced to fit the page. Click on it to enlarge. |

|
|
|
|
Back to top
|
|
 |
v-un-v
Janitor


Joined: May 16, 2005 Posts: 8932 Location: Birmingham, England, UK
Audio files: 11
G2 patch files: 1
|
Posted: Tue Mar 28, 2006 2:07 pm Post subject:
|
 |
|
Oh Scott! Thanks for posting this!! - I'm DIGGIN' the mp3  _________________ ACHTUNG!
ALLES TURISTEN UND NONTEKNISCHEN LOOKENPEEPERS!
DAS KOMPUTERMASCHINE IST NICHT FÜR DER GEFINGERPOKEN UND MITTENGRABEN! ODERWISE IST EASY TO SCHNAPPEN DER SPRINGENWERK, BLOWENFUSEN UND POPPENCORKEN MIT SPITZENSPARKSEN.
IST NICHT FÜR GEWERKEN BEI DUMMKOPFEN. DER RUBBERNECKEN SIGHTSEEREN KEEPEN DAS COTTONPICKEN HÄNDER IN DAS POCKETS MUSS.
ZO RELAXEN UND WATSCHEN DER BLINKENLICHTEN. |
|
|
Back to top
|
|
 |
Scott Stites
Janitor


Joined: Dec 23, 2005 Posts: 4127 Location: Mount Hope, KS USA
Audio files: 96
|
Posted: Tue Mar 28, 2006 2:52 pm Post subject:
|
 |
|
Thanks V-un-V!
That second MP3 was a project of considerably less effort than the first MP3.
A thought that I've had for a while, just to expand the usability of the Klee would be to add a data distribution IC between the 4006 and the buffers. I've got some CD4019's, for example, that would work. The CD4019 can choose between two inputs and output the data from the selected input. It's not really a switch IC, but just logically chooses between the two data inputs.
Anyway, if one put in a regular four bit counter, one could select between a pattern generated by the 4006 or a straight binary count from the counter. In this case, the Klee would put out 'standard' stairstep voltages, with intervals as determined by the pots. As with the Klee, it could be also used as a source for gates, but with predictable results (just /2, /4, /8 and /16 divisions of the clock itself). You could even rig it to switch from the 'counter' mode to the '4006' mode on the fly to mix things up.
A note about the gates here: the 'D+X' outputs are intended here as gate outputs. You'll notice that these will be whopping big ~+15V gates unless the voltage is reduced. From the ground up, I've designed my synth to be able to handle these levels as well as the more accepted standard levels, but if you build this, and your synth isn't designed to handle these levels, obviously they're going to have to be chopped down to what you normally use. Also, nowadays I might AND the gate outputs with the input clock...or not, guess I'd want to play with that. Remember, the Klee will advance on the falling edge of the input clock. As I did on the breadboard, but didn't put in the schematic (yet) it will make things easier if you invert the clock in.
A further use for this core - drive a 'normal' 16 step sequencer with the data outputs. If you put in the data selector as mentioned above, the counter selection would act as a, well, sequential sequencer (with u/d selection if you used a CD4516 as the counter chip). Flipping it over to the 4006 data, the sequencer would then be random pattern, or a looped 16 bit random pattern, depending on what mode the Klee circuitry is in.
Cheers,
Scott |
|
|
Back to top
|
|
 |
blue hell
Site Admin

Joined: Apr 03, 2004 Posts: 24510 Location: The Netherlands, Enschede
Audio files: 298
G2 patch files: 320
|
Posted: Tue Mar 28, 2006 6:18 pm Post subject:
|
 |
|
This is a very nice sequencer. I experimented a bit with the idea on the G2 and then made a demo friendly implemenation of it, see http://electro-music.com/forum/post-72788.html
I added an inverted feedback option, which makes it come more alive I think. _________________ Jan
also .. could someone please turn down the thermostat a bit.
 |
|
|
Back to top
|
|
 |
Scott Stites
Janitor


Joined: Dec 23, 2005 Posts: 4127 Location: Mount Hope, KS USA
Audio files: 96
|
Posted: Tue Mar 28, 2006 7:05 pm Post subject:
|
 |
|
Cool! I don't have the G2 demo on this ancient home puter of mine. What is the inverted feedback you added? Are you inverting the feedback in the loop mode or is it something else?
Cheers,
Scott |
|
|
Back to top
|
|
 |
blue hell
Site Admin

Joined: Apr 03, 2004 Posts: 24510 Location: The Netherlands, Enschede
Audio files: 298
G2 patch files: 320
|
Posted: Tue Mar 28, 2006 7:39 pm Post subject:
|
 |
|
| Scott Stites wrote: | Are you inverting the feedback in the loop mode or is it something else?
|
Yes the loop feedback. And I added a little circuitry to automatically swith between loop and random modes (lazy as I am  _________________ Jan
also .. could someone please turn down the thermostat a bit.
 |
|
|
Back to top
|
|
 |
Scott Stites
Janitor


Joined: Dec 23, 2005 Posts: 4127 Location: Mount Hope, KS USA
Audio files: 96
|
Posted: Tue Mar 28, 2006 7:52 pm Post subject:
|
 |
|
Ah, interesting! I'll have to try that next time I BB it. I think another trick, to really mix it up, would be to EXOR it with another one of the bits in the register, maybe one of the 'odd' outputs I didn't use.
Being able to automatically shift between random and looped would be well worth the effort to put it in. I was lazy in the other direction - hardware-wise it was easier just to put a switch there (well, my version of a switch - an alligator clip )
Cheers,
Scott |
|
|
Back to top
|
|
 |
cebec

Joined: Apr 19, 2004 Posts: 1100 Location: Virginia
Audio files: 3
G2 patch files: 31
|
Posted: Tue Mar 28, 2006 9:52 pm Post subject:
|
 |
|
| wow, 1st mp3 sounds awesome! |
|
|
Back to top
|
|
 |
mosc
Site Admin

Joined: Jan 31, 2003 Posts: 18261 Location: Durham, NC
Audio files: 228
G2 patch files: 60
|
Posted: Wed Mar 29, 2006 8:42 am Post subject:
|
 |
|
Nice music, Scott. The circuit is interesting too...  _________________ --Howard
my music and other stuff |
|
|
Back to top
|
|
 |
Scott Stites
Janitor


Joined: Dec 23, 2005 Posts: 4127 Location: Mount Hope, KS USA
Audio files: 96
|
Posted: Wed Mar 29, 2006 8:53 pm Post subject:
|
 |
|
Thanks guys!
I put a description of the recording in the MultiPhase thread a little while back.
The idea for the circuit kinda hit me when I was playing with the quantized random function portion of the Buchla 266. The idea of putting the comparator on the front end came from Ken Stone's Gated Comparator circuit.
Hmmm... I notice Hosfelt lists the CD4006 for a good price (I'd doublecheck and call to make sure they had them).
http://www.hosfelt.com/
Cheers,
Scott |
|
|
Back to top
|
|
 |
Snaper
Joined: Feb 28, 2014 Posts: 217 Location: Hungary
|
Posted: Sat Aug 15, 2015 2:27 pm Post subject:
|
 |
|
| Did somebody designed a PCB from the circuit in the first post? |
|
|
Back to top
|
|
 |
|